Suppr超能文献

刺激相关的正反馈环可使 IFN-β 依赖剂量激活促炎基因。

A stimulus-contingent positive feedback loop enables IFN-β dose-dependent activation of pro-inflammatory genes.

机构信息

Department of Microbiology, Immunology, and Molecular Genetics, University of California, Los Angeles, CA, USA.

Department of Bioengineering, University of California, Los Angeles, CA, USA.

出版信息

Mol Syst Biol. 2023 May 9;19(5):e11294. doi: 10.15252/msb.202211294. Epub 2023 Mar 17.

Abstract

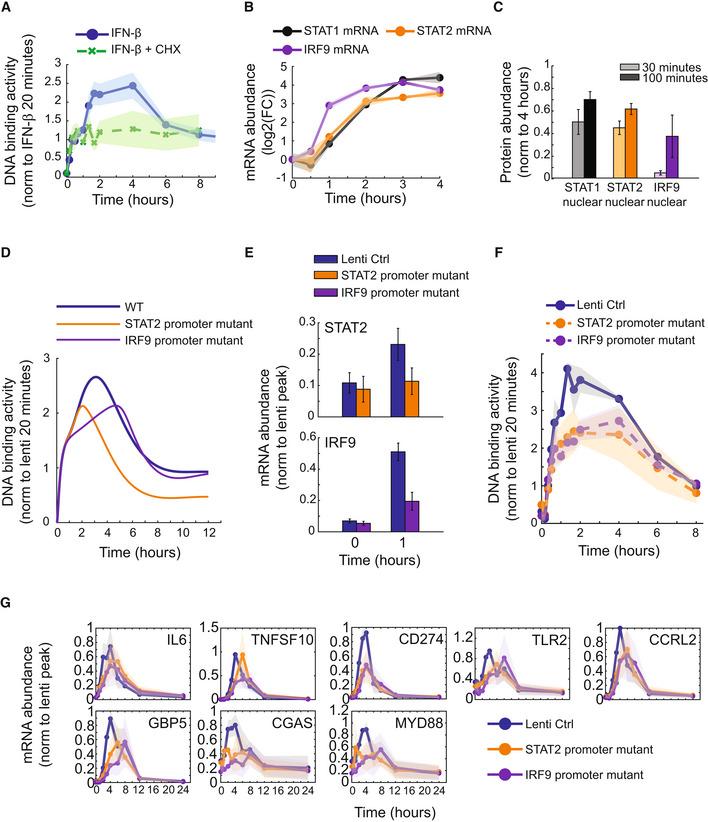
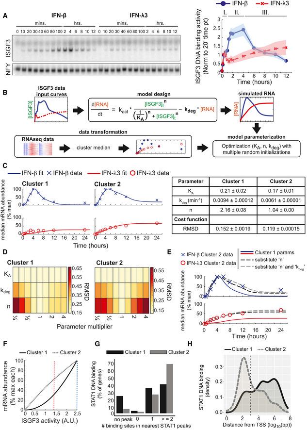
Type I interferons (IFN) induce powerful antiviral and innate immune responses via the transcription factor, IFN-stimulated gene factor (ISGF3). However, in some pathological contexts, type I IFNs are responsible for exacerbating inflammation. Here, we show that a high dose of IFN-β also activates an inflammatory gene expression program in contrast to IFN-λ3, a type III IFN, which elicits only the common antiviral gene program. We show that the inflammatory gene program depends on a second, potentiated phase in ISGF3 activation. Iterating between mathematical modeling and experimental analysis, we show that the ISGF3 activation network may engage a positive feedback loop with its subunits IRF9 and STAT2. This network motif mediates stimulus-specific ISGF3 dynamics that are dependent on ligand, dose, and duration of exposure, and when engaged activates the inflammatory gene expression program. Our results reveal a previously underappreciated dynamical control of the JAK-STAT/IRF signaling network that may produce distinct biological responses and suggest that studies of type I IFN dysregulation, and in turn therapeutic remedies, may focus on feedback regulators within it.

摘要

I 型干扰素(IFN)通过转录因子干扰素刺激基因因子(ISGF3)诱导强大的抗病毒和先天免疫反应。然而,在某些病理情况下,I 型 IFNs 负责加剧炎症。在这里,我们表明,高剂量 IFN-β 也会激活炎症基因表达程序,而 IFN-λ3 是一种 III 型 IFN,只会引发常见的抗病毒基因程序。我们表明,炎症基因程序取决于 ISGF3 激活的第二个增强阶段。通过数学建模和实验分析的反复迭代,我们表明 ISGF3 激活网络可能与其亚基 IRF9 和 STAT2 形成正反馈回路。这种网络基元介导了刺激特异性的 ISGF3 动力学,这些动力学依赖于配体、剂量和暴露持续时间,并且在被激活时会激活炎症基因表达程序。我们的结果揭示了 JAK-STAT/IRF 信号网络的一个以前未被充分认识的动态控制,这可能产生不同的生物学反应,并表明对 I 型 IFN 失调的研究,以及随之而来的治疗方法,可能集中在其内部的反馈调节剂上。

https://cdn.ncbi.nlm.nih.gov/pmc/blobs/b5dd/10167482/1abee668abba/MSB-19-e11294-g001.jpg

文献AI研究员

20分钟写一篇综述,助力文献阅读效率提升50倍。

立即体验

用中文搜PubMed

大模型驱动的PubMed中文搜索引擎

马上搜索

文档翻译

学术文献翻译模型,支持多种主流文档格式。

立即体验