Suppr超能文献

iRGD 修饰的记忆样自然杀伤细胞对肝癌表现出强大的反应。

iRGD-modified memory-like NK cells exhibit potent responses to hepatocellular carcinoma.

机构信息

Comprehensive Cancer Centre of Drum Tower Hospital, Medical School of Nanjing University, Clinical Cancer Institute of Nanjing University, Nanjing, China.

Comprehensive Cancer Center, Nanjing Drum Tower Hospital Clinical College of Traditional Chinese and Western Medicine, Nanjing University of Traditional Chinese Medicine, Nanjing, China.

出版信息

J Transl Med. 2023 Mar 17;21(1):205. doi: 10.1186/s12967-023-04024-7.

Abstract

BACKGROUND

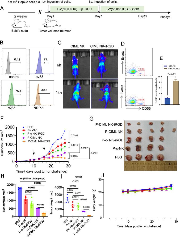
Cytokine-induced memory-like natural killer (CIML NK) cells have been found to possess potent antitumor responses and induce complete remissions in patients with leukemia. However, the poor infiltration of transferred NK cells is a major obstacle in developing adoptive cell immunotherapy for solid tumors. In our study, we explored the potential of using the tumor-penetrating peptide iRGD to deliver activated CIML NK cells deep into tumor tissues.

METHODS

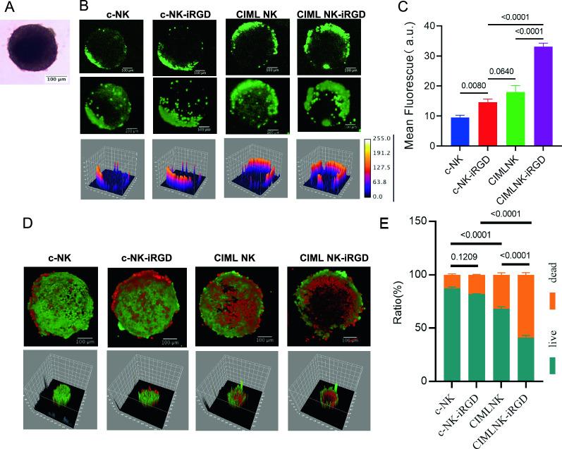
After being briefly stimulated with interleukin-12 (IL-12), IL-15, and IL-18, CIML NK cells were assessed for their phenotype and function with flow cytometry. The penetrating and killing capability of iRGD-modified CIML NK cells in tumor spheroids was revealed by confocal microscopy. The anti-tumor efficacy of these modified CIML NK cells was tested in hepatocellular carcinoma (HCC) xenograft mouse models.

RESULTS

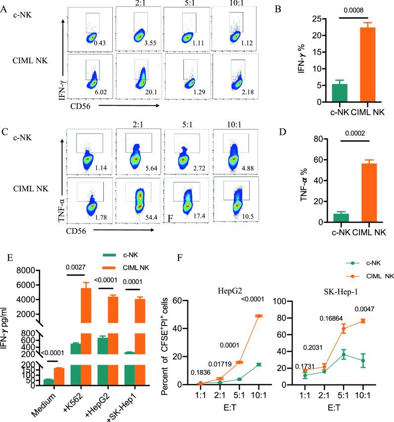
Treating NK cells with cytokines led to a substantial activation, which was evidenced by the upregulation of CD25 and CD137. After a resting period of six days, CIML NK cells were still able to display strong activation when targeting HepG2 and SK-Hep-1 HCC cell lines. Additionally, CIML NK cells produced increased amounts of cytokines (interferon-gamma and tumor necrosis factor alpha) and exhibited heightened cytotoxicity towards HCC cell lines. The iRGD modification enabled CIML NK cells to infiltrate multicellular spheroids (MCSs) and, consequently, to induce cytotoxicity against the target cancer cells. Moreover, the CIML NK cells modified with iRGD significantly decreased tumor growth in a HCC xenograft mouse model.

CONCLUSION

Our findings demonstrate that CIML NK cells possess augmented potency and durability against HCC cell lines in vitro. Additionally, we have seen that the incorporation of iRGD to CIML NK cells facilitates enhanced infiltration and targeted destruction of MCSs. Moreover, the application of iRGD-modified CIML NK cells reveal remarkable anti-tumor efficacy against HCC in vivo.

摘要

背景

已发现细胞因子诱导的记忆样自然杀伤 (CIMLNK) 细胞具有强大的抗肿瘤反应,并诱导白血病患者完全缓解。然而,转导的 NK 细胞浸润不良是开发用于实体瘤的过继细胞免疫疗法的主要障碍。在我们的研究中,我们探索了使用穿透肿瘤的肽 iRGD 将激活的 CIMLNK 细胞递送至肿瘤组织深处的潜力。

方法

在短暂用白细胞介素-12 (IL-12)、IL-15 和 IL-18 刺激后,通过流式细胞术评估 CIMLNK 细胞的表型和功能。通过共聚焦显微镜揭示 iRGD 修饰的 CIMLNK 细胞在肿瘤球体中的穿透和杀伤能力。在肝癌 (HCC) 异种移植小鼠模型中测试这些修饰的 CIMLNK 细胞的抗肿瘤功效。

结果

用细胞因子处理 NK 细胞导致显著的激活,这表现在 CD25 和 CD137 的上调上。在休息六天后,CIMLNK 细胞仍能针对 HepG2 和 SK-Hep-1 HCC 细胞系显示出强烈的激活。此外,CIMLNK 细胞产生了更多的细胞因子(干扰素-γ和肿瘤坏死因子-α),并对 HCC 细胞系表现出更高的细胞毒性。iRGD 修饰使 CIMLNK 细胞能够渗透到多细胞球体 (MCS) 中,并因此诱导对靶癌细胞的细胞毒性。此外,用 iRGD 修饰的 CIMLNK 细胞显著减少了 HCC 异种移植小鼠模型中的肿瘤生长。

结论

我们的研究结果表明,CIMLNK 细胞在体外对 HCC 细胞系具有增强的效力和持久性。此外,我们发现将 iRGD 纳入 CIMLNK 细胞可促进其在 MCS 中的增强浸润和靶向破坏。此外,应用 iRGD 修饰的 CIMLNK 细胞在体内对 HCC 具有显著的抗肿瘤功效。

https://cdn.ncbi.nlm.nih.gov/pmc/blobs/b2a5/10022190/b367c661af72/12967_2023_4024_Fig1_HTML.jpg

文献AI研究员

20分钟写一篇综述,助力文献阅读效率提升50倍。

立即体验

用中文搜PubMed

大模型驱动的PubMed中文搜索引擎

马上搜索

文档翻译

学术文献翻译模型,支持多种主流文档格式。

立即体验