Suppr超能文献

黑色素瘤中免疫检查点阻断耐药的分子和功能全景。

The molecular and functional landscape of resistance to immune checkpoint blockade in melanoma.

机构信息

Macquarie Medical School, Faculty of Medicine, Health and Human Sciences, Macquarie University, Sydney, NSW, Australia.

Melanoma Institute Australia, The University of Sydney, Sydney, NSW, Australia.

出版信息

Nat Commun. 2023 Mar 18;14(1):1516. doi: 10.1038/s41467-023-36979-y.

Abstract

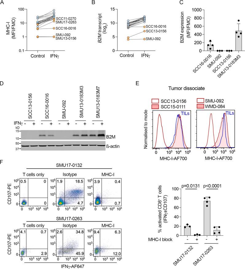
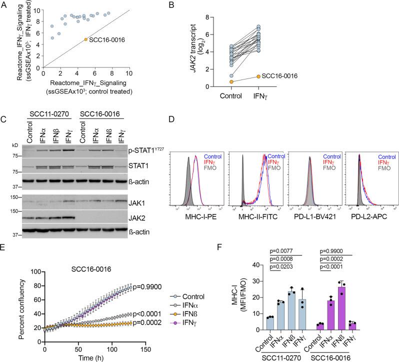
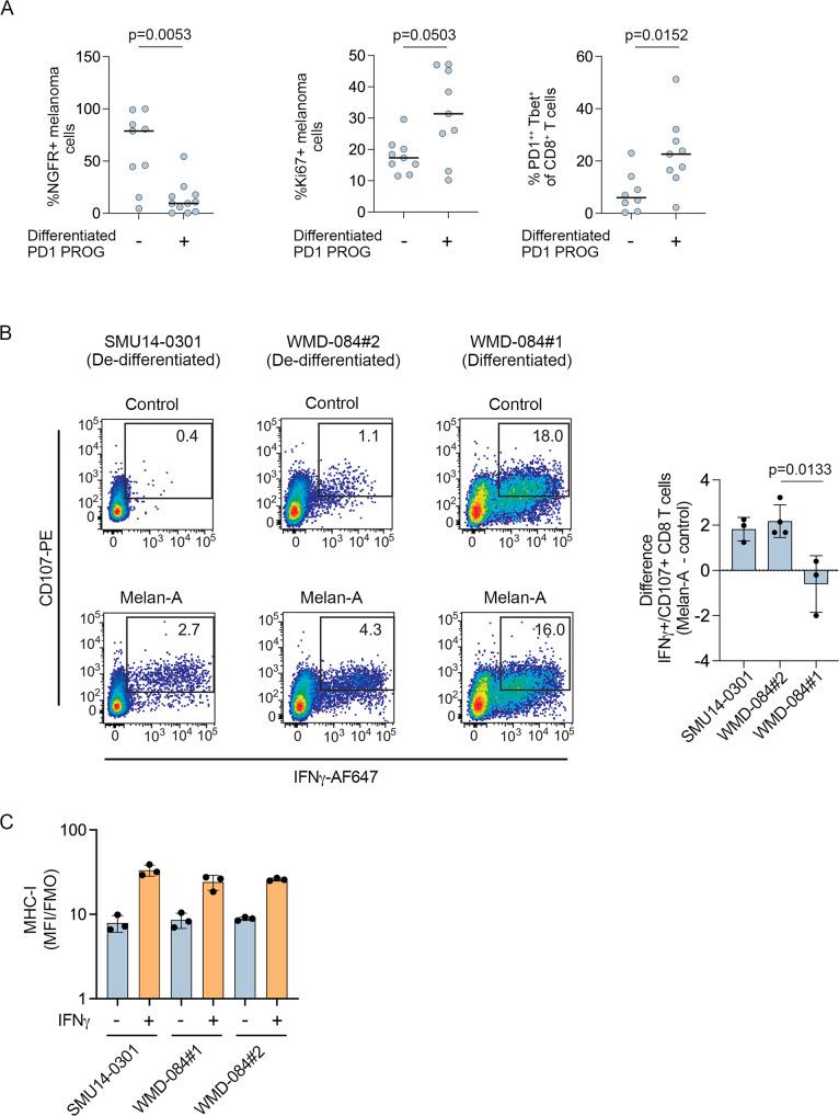
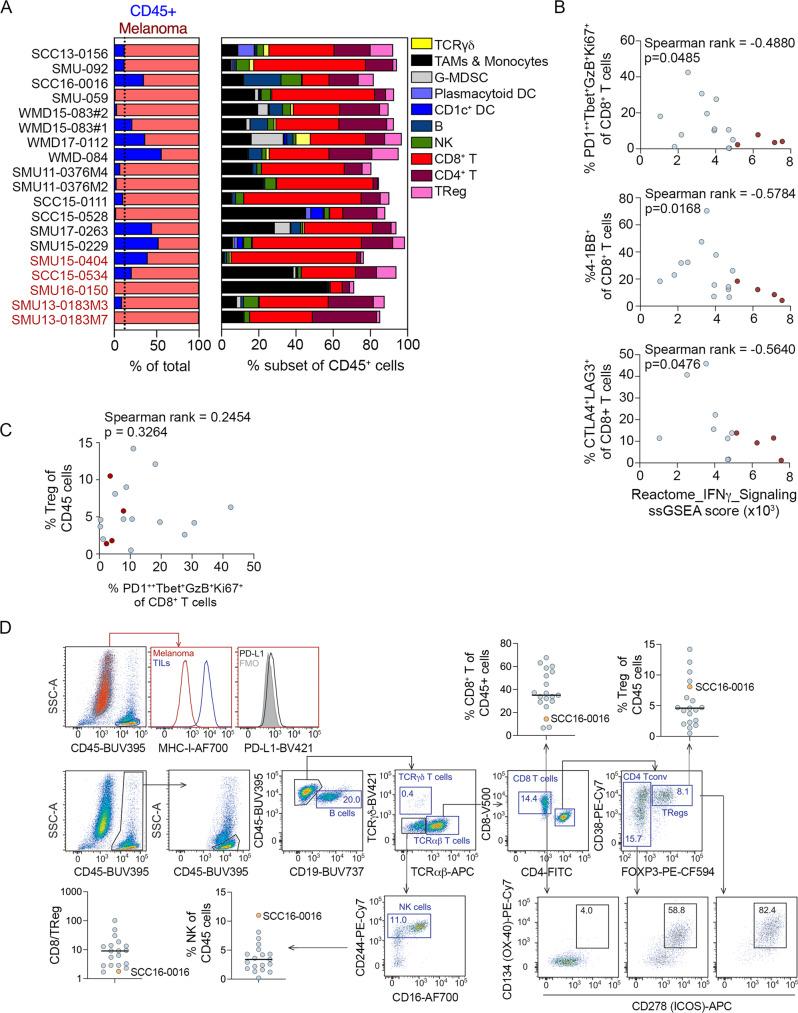
Resistance to immune checkpoint inhibitor therapies in melanoma is common and remains an intractable clinical challenge. In this study, we comprehensively profile immune checkpoint inhibitor resistance mechanisms in short-term tumor cell lines and matched tumor samples from melanoma patients progressing on immune checkpoint inhibitors. Combining genome, transcriptome, and high dimensional flow cytometric profiling with functional analysis, we identify three distinct programs of immunotherapy resistance. Here we show that resistance programs include (1) the loss of wild-type antigen expression, resulting from tumor-intrinsic IFNγ signaling and melanoma de-differentiation, (2) the disruption of antigen presentation via multiple independent mechanisms affecting MHC expression, and (3) immune cell exclusion associated with PTEN loss. The dominant role of compromised antigen production and presentation in melanoma resistance to immune checkpoint inhibition highlights the importance of treatment salvage strategies aimed at the restoration of MHC expression, stimulation of innate immunity, and re-expression of wild-type differentiation antigens.

摘要

黑色素瘤患者对免疫检查点抑制剂治疗的耐药性很常见,仍是一个棘手的临床挑战。在这项研究中,我们全面分析了短期肿瘤细胞系和对免疫检查点抑制剂治疗进展的黑色素瘤患者匹配肿瘤样本中的免疫检查点抑制剂耐药机制。通过基因组、转录组和高维流式细胞术分析与功能分析相结合,我们确定了三种不同的免疫治疗耐药方案。在这里,我们表明耐药方案包括(1)由于肿瘤内在的 IFNγ 信号和黑色素瘤去分化,导致野生型抗原表达的丧失,(2)通过影响 MHC 表达的多种独立机制破坏抗原呈递,以及(3)与 PTEN 缺失相关的免疫细胞排斥。在黑色素瘤对免疫检查点抑制的耐药性中,抗原产生和呈递受损的主导作用突显了旨在恢复 MHC 表达、刺激先天免疫和重新表达野生型分化抗原的治疗挽救策略的重要性。

https://cdn.ncbi.nlm.nih.gov/pmc/blobs/4e89/10024679/ca94bb21dea8/41467_2023_36979_Fig1_HTML.jpg

文献AI研究员

20分钟写一篇综述,助力文献阅读效率提升50倍。

立即体验

用中文搜PubMed

大模型驱动的PubMed中文搜索引擎

马上搜索

文档翻译

学术文献翻译模型,支持多种主流文档格式。

立即体验