Suppr超能文献

联合多组学和计算机模拟方法揭示PRKAR1A作为多器官功能障碍综合征的潜在治疗靶点。

Combined Multiomics and In Silico Approach Uncovers PRKAR1A as a Putative Therapeutic Target in Multi-Organ Dysfunction Syndrome.

作者信息

Singh Prithvi, Mohsin Mohd, Sultan Armiya, Jha Prakash, Khan Mohd Mabood, Syed Mansoor Ali, Chopra Madhu, Serajuddin Mohammad, Rahmani Arshad Husain, Almatroodi Saleh A, Alrumaihi Faris, Dohare Ravins

机构信息

Centre for Interdisciplinary Research in Basic Sciences, Jamia Millia Islamia, New Delhi 110025, India.

Department of Biotechnology, Faculty of Natural Sciences, Jamia Millia Islamia, New Delhi 110025, India.

出版信息

ACS Omega. 2023 Mar 1;8(10):9555-9568. doi: 10.1021/acsomega.3c00020. eCollection 2023 Mar 14.

Abstract

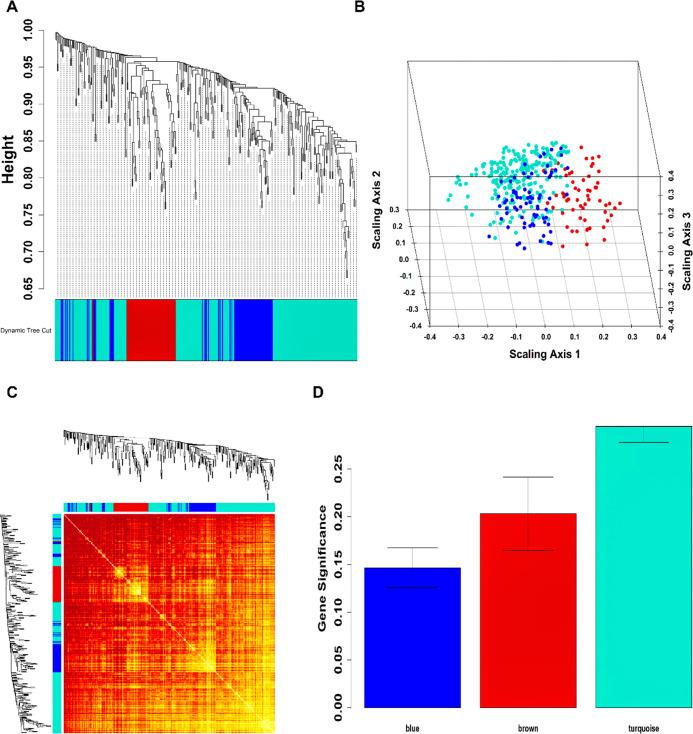
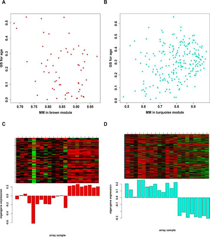
Despite all epidemiological, clinical, and experimental research efforts, therapeutic concepts in sepsis and sepsis-induced multi-organ dysfunction syndrome (MODS) remain limited and unsatisfactory. Currently, gene expression data sets are widely utilized to discover new biomarkers and therapeutic targets in diseases. In the present study, we analyzed MODS expression profiles (comprising 13 sepsis and 8 control samples) retrieved from NCBI-GEO and found 359 differentially expressed genes (DEGs), among which 170 were downregulated and 189 were upregulated. Next, we employed the weighted gene co-expression network analysis (WGCNA) to establish a MODS-associated gene co-expression network (weighted) and identified representative module genes having an elevated correlation with age. Based on the results, a turquoise module was picked as our hub module. Further, we constructed the PPI network comprising 35 hub module DEGs. The DEGs involved in the highest-confidence PPI network were utilized for collecting pathway and gene ontology (GO) terms using various libraries. Nucleotide di- and triphosphate biosynthesis and interconversion was the most significant pathway. Also, 3 DEGs within our PPI network were involved in the top 5 significantly enriched ontology terms, with hypercortisolism being the most significant term. PRKAR1A was the overlapping gene between top 5 significant pathways and GO terms, respectively. PRKAR1A was considered as a therapeutic target in MODS, and 2992 ligands were screened for binding with PRKAR1A. Among these ligands, 3 molecules based on CDOCKER score (molecular dynamics simulated-based score, which allows us to rank the binding poses according to their quality and to identify the best pose for each system) and crucial interaction with human PRKAR1A coding protein and protein kinase-cyclic nucleotide binding domains (PKA RI alpha CNB-B domain) via active site binding residues, viz. Val283, Val302, Gln304, Val315, Ile327, Ala336, Ala337, Val339, Tyr373, and Asn374, were considered as lead molecules.

摘要

尽管进行了所有的流行病学、临床和实验研究工作,但脓毒症和脓毒症诱导的多器官功能障碍综合征(MODS)的治疗理念仍然有限且不尽人意。目前,基因表达数据集被广泛用于发现疾病中的新生物标志物和治疗靶点。在本研究中,我们分析了从NCBI-GEO检索到的MODS表达谱(包括13个脓毒症样本和8个对照样本),发现了359个差异表达基因(DEG),其中170个下调,189个上调。接下来,我们采用加权基因共表达网络分析(WGCNA)建立了一个与MODS相关的基因共表达网络(加权),并确定了与年龄相关性升高的代表性模块基因。基于这些结果,选择了一个绿松石模块作为我们的核心模块。此外,我们构建了包含35个核心模块DEG的蛋白质-蛋白质相互作用(PPI)网络。利用各种数据库,将参与最高置信度PPI网络的DEG用于收集通路和基因本体(GO)术语。核苷酸二磷酸和三磷酸的生物合成及相互转化是最显著的通路。此外,我们的PPI网络中的3个DEG参与了前5个显著富集的本体术语,其中高皮质醇血症是最显著的术语。PRKAR1A分别是前5个显著通路和GO术语之间的重叠基因。PRKAR1A被认为是MODS的一个治疗靶点,并筛选了2992种与PRKAR1A结合的配体。在这些配体中,基于CDOCKER评分(基于分子动力学模拟的评分,它使我们能够根据其质量对结合姿势进行排名,并为每个系统确定最佳姿势)以及通过活性位点结合残基(即Val283、Val302、Gln304、Val315、Ile327、Ala336、Ala337、Val339、Tyr373和Asn374)与人类PRKAR1A编码蛋白和蛋白激酶-环核苷酸结合结构域(PKA RIα CNB-B结构域)的关键相互作用,有3个分子被视为先导分子。

https://cdn.ncbi.nlm.nih.gov/pmc/blobs/850f/10018728/e5ffe0620006/ao3c00020_0002.jpg

文献AI研究员

20分钟写一篇综述,助力文献阅读效率提升50倍。

立即体验

用中文搜PubMed

大模型驱动的PubMed中文搜索引擎

马上搜索

文档翻译

学术文献翻译模型,支持多种主流文档格式。

立即体验