Suppr超能文献

纤维肌痛患者的抗卫星胶质细胞免疫球蛋白 G 抗体水平升高,表现出更严重的症状。

Fibromyalgia patients with elevated levels of anti-satellite glia cell immunoglobulin G antibodies present with more severe symptoms.

机构信息

Department of Physiology and Pharmacology, Centre for Molecular Medicine, Karolinska Institutet, Stockholm, Sweden.

Department of Clinical Neuroscience, Karolinska Institutet, Stockholm, Sweden. Sandström is now with the Athinoula A. Martinos Center for Biomedical Imaging, Massachusetts General Hospital, Harvard Medical School and Department of Radiology, Massachusetts General Hospital, Boston, MA, United States. Tour is now with the Oncology Surgery Department, Blekinge Hospital, Karlskrona, Sweden.

出版信息

Pain. 2023 Aug 1;164(8):1828-1840. doi: 10.1097/j.pain.0000000000002881. Epub 2023 Mar 22.

Abstract

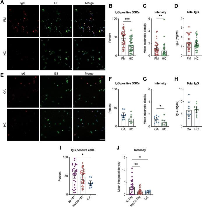
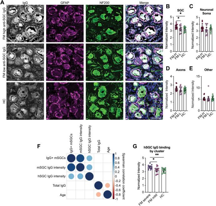
Transferring fibromyalgia patient immunoglobulin G (IgG) to mice induces pain-like behaviour, and fibromyalgia IgG binds mouse and human satellite glia cells (SGCs). These findings suggest that autoantibodies could be part of fibromyalgia pathology. However, it is unknown how frequently fibromyalgia patients have anti-SGC antibodies and how anti-SGC antibodies associate with disease severity. Here, we quantified serum or plasma anti-SGC IgG levels in 2 fibromyalgia cohorts from Sweden and Canada using an indirect immunofluorescence murine cell culture assay. Fibromyalgia serum IgG binding to human SGCs in human dorsal root ganglia tissue sections was also assessed by immunofluorescence. In the cell culture assay, anti-SGC IgG levels were increased in both fibromyalgia cohorts compared with control group. Elevated anti-SGC IgG was associated with higher levels of self-reported pain in both cohorts, and higher fibromyalgia impact questionnaire scores and increased pressure sensitivity in the Swedish cohort. Anti-SGC IgG levels were not associated with fibromyalgia duration. Swedish fibromyalgia (FM) patients were clustered into FM-severe and FM-mild groups, and the FM-severe group had elevated anti-SGC IgG compared with the FM-mild group and control group. Anti-SGC IgG levels detected in culture positively correlated with increased binding to human SGCs. Moreover, the FM-severe group had elevated IgG binding to human SGCs compared with the FM-mild and control groups. These results demonstrate that a subset of fibromyalgia patients have elevated levels of anti-SGC antibodies, and the antibodies are associated with more severe fibromyalgia symptoms. Screening fibromyalgia patients for anti-SGC antibodies could provide a path to personalized treatment options that target autoantibodies and autoantibody production.

摘要

将纤维肌痛患者的免疫球蛋白 G(IgG)转移到小鼠体内会诱发类似疼痛的行为,而纤维肌痛 IgG 会与小鼠和人类卫星神经胶质细胞(SGC)结合。这些发现表明,自身抗体可能是纤维肌痛病理的一部分。然而,目前尚不清楚纤维肌痛患者中有多少人具有抗 SGC 抗体,以及抗 SGC 抗体与疾病严重程度的关联如何。在这里,我们使用间接免疫荧光鼠细胞培养测定法,在来自瑞典和加拿大的两个纤维肌痛队列中定量了血清或血浆中的抗 SGC IgG 水平。还通过免疫荧光评估了纤维肌痛血清 IgG 与人背根神经节组织切片中人类 SGC 的结合情况。在细胞培养测定中,与对照组相比,两个纤维肌痛队列的抗 SGC IgG 水平均升高。在两个队列中,升高的抗 SGC IgG 与自我报告的疼痛水平升高相关,并且在瑞典队列中,纤维肌痛影响问卷评分更高,压力敏感度增加。抗 SGC IgG 水平与纤维肌痛持续时间无关。瑞典纤维肌痛(FM)患者分为 FM 严重组和 FM 轻度组,与 FM 轻度组和对照组相比,FM 严重组的抗 SGC IgG 水平升高。培养物中检测到的抗 SGC IgG 水平与增加与人 SGC 的结合呈正相关。此外,与 FM 轻度组和对照组相比,FM 严重组与人 SGC 的 IgG 结合增加。这些结果表明,一部分纤维肌痛患者具有升高的抗 SGC 抗体水平,并且这些抗体与更严重的纤维肌痛症状相关。对纤维肌痛患者进行抗 SGC 抗体筛查可能为针对自身抗体和自身抗体产生的个性化治疗选择提供途径。

https://cdn.ncbi.nlm.nih.gov/pmc/blobs/989e/10348624/b97dcf39bd07/jop-164-1828-g001.jpg

文献AI研究员

20分钟写一篇综述,助力文献阅读效率提升50倍。

立即体验

用中文搜PubMed

大模型驱动的PubMed中文搜索引擎

马上搜索

文档翻译

学术文献翻译模型,支持多种主流文档格式。

立即体验