Suppr超能文献

一种天然存在的小型丙氨酰-tRNA 合成酶。

A naturally occurring mini-alanyl-tRNA synthetase.

机构信息

Department of Life Sciences, National Central University, Zhongli District, Taoyuan, 320317, Taiwan.

Graduate Institute of Statistics, National Central University, Zhongli District, Taoyuan, 320317, Taiwan.

出版信息

Commun Biol. 2023 Mar 23;6(1):314. doi: 10.1038/s42003-023-04699-0.

Abstract

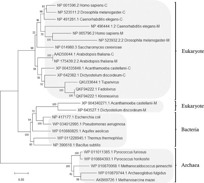
Alanyl-tRNA synthetase (AlaRS) retains a conserved prototype structure throughout its biology, consisting of catalytic, tRNA-recognition, editing, and C-Ala domains. The catalytic and tRNA-recognition domains catalyze aminoacylation, the editing domain hydrolyzes mischarged tRNA, and C-Ala-the major tRNA-binding module-targets the elbow of the L-shaped tRNA. Interestingly, a mini-AlaRS lacking the editing and C-Ala domains is recovered from the Tupanvirus of the amoeba Acanthamoeba castellanii. Here we show that Tupanvirus AlaRS (TuAlaRS) is phylogenetically related to its host's AlaRS. Despite lacking the conserved amino acid residues responsible for recognition of the identity element of tRNA (G3:U70), TuAlaRS still specifically recognized G3:U70-containing tRNA. In addition, despite lacking C-Ala, TuAlaRS robustly binds and charges micro (an RNA substrate corresponding to the acceptor stem of tRNA) as well as tRNA, indicating that TuAlaRS exclusively targets the acceptor stem. Moreover, this mini-AlaRS could functionally substitute for yeast AlaRS in vivo. This study suggests that TuAlaRS has developed a new tRNA-binding mode to compensate for the loss of C-Ala.

摘要

丙氨酰-tRNA 合成酶(AlaRS)在其生物学功能中保留了一个保守的原型结构,由催化、tRNA 识别、编辑和 C-Ala 结构域组成。催化和 tRNA 识别结构域催化氨酰化反应,编辑结构域水解错误负载的 tRNA,而 C-Ala-主要的 tRNA 结合模块-靶向 L 形 tRNA 的肘部。有趣的是,从变形虫 Acanthamoeba castellanii 的 Tupanvirus 中回收了一种缺乏编辑和 C-Ala 结构域的 mini-AlaRS。在这里,我们表明 Tupanvirus AlaRS(TuAlaRS)在系统发育上与宿主的 AlaRS 相关。尽管缺乏负责识别 tRNA 身份元素(G3:U70)的保守氨基酸残基,但 TuAlaRS 仍然特异性识别含有 G3:U70 的 tRNA。此外,尽管缺乏 C-Ala,TuAlaRS 仍能牢固地结合并负载 micro(与 tRNA 的受体茎相对应的 RNA 底物)和 tRNA,表明 TuAlaRS 专门靶向受体茎。此外,这种 mini-AlaRS 可以在体内替代酵母 AlaRS 发挥功能。本研究表明,TuAlaRS 已经开发出一种新的 tRNA 结合模式来弥补 C-Ala 的缺失。

https://cdn.ncbi.nlm.nih.gov/pmc/blobs/3539/10036535/510a414a4c54/42003_2023_4699_Fig1_HTML.jpg

文献AI研究员

20分钟写一篇综述,助力文献阅读效率提升50倍。

立即体验

用中文搜PubMed

大模型驱动的PubMed中文搜索引擎

马上搜索

文档翻译

学术文献翻译模型,支持多种主流文档格式。

立即体验