Suppr超能文献

间充质干细胞衍生的细胞外囊泡通过翻译后修饰破坏 RORγt 来颠覆 Th17 细胞。

Mesenchymal stem cell-derived extracellular vesicles subvert Th17 cells by destabilizing RORγt through posttranslational modification.

机构信息

Department of Microbiology and Immunology, Seoul National University College of Medicine, Seoul, 03080, Korea.

Department of Biomedical Sciences, Seoul National University College of Medicine, Seoul, 03080, Korea.

出版信息

Exp Mol Med. 2023 Mar;55(3):665-679. doi: 10.1038/s12276-023-00949-7. Epub 2023 Mar 24.

Abstract

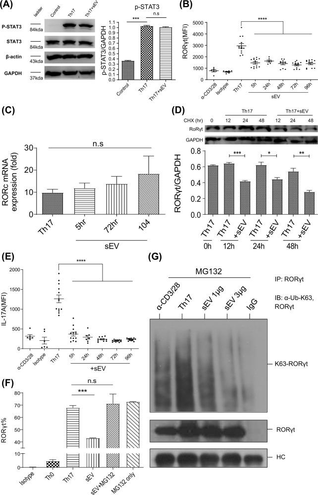
Mesenchymal stem cell (MSC)-derived small extracellular vesicles (MSC-sEVs) are known to exert immunosuppressive functions. This study showed that MSC-sEVs specifically convert T helper 17 (Th17) cells into IL-17 low-producer (ex-Th17) cells by degrading RAR-related orphan receptor γt (RORγt) at the protein level. In experimental autoimmune encephalomyelitis (EAE)-induced mice, treatment with MSC-sEVs was found to not only ameliorate clinical symptoms but also to reduce the number of Th17 cells in draining lymph nodes and the central nervous system. MSC-sEVs were found to destabilize RORγt by K63 deubiquitination and deacetylation, which was attributed to the EP300-interacting inhibitor of differentiation 3 (Eid3) contained in the MSC-sEVs. Small extracellular vesicles isolated from the Eid3 knockdown MSCs by Eid3-shRNA failed to downregulate RORγt. Moreover, forced expression of Eid3 by gene transfection was found to significantly decrease the protein level of RORγt in Th17 cells. Altogether, this study reveals the novel immunosuppressive mechanisms of MSC-sEVs, which suggests the feasibility of MSC-sEVs as an attractive therapeutic tool for curing Th17-mediated inflammatory diseases.

摘要

间充质干细胞(MSC)衍生的小细胞外囊泡(MSC-sEVs)具有免疫抑制功能。本研究表明,MSC-sEVs 通过在蛋白质水平降解维甲酸相关孤儿受体γt(RORγt),将 T 辅助 17(Th17)细胞特异性转化为白细胞介素-17 低产生(ex-Th17)细胞。在实验性自身免疫性脑脊髓炎(EAE)诱导的小鼠中,用 MSC-sEVs 治疗不仅改善了临床症状,还减少了引流淋巴结和中枢神经系统中的 Th17 细胞数量。MSC-sEVs 通过 K63 去泛素化和去乙酰化使 RORγt 不稳定,这归因于 MSC-sEVs 中包含的 EP300 相互作用分化抑制剂 3(Eid3)。通过 Eid3-shRNA 从 Eid3 敲低 MSC 中分离的小细胞外囊泡不能下调 RORγt。此外,通过基因转染强制表达 Eid3 被发现可显著降低 Th17 细胞中 RORγt 的蛋白水平。总之,本研究揭示了 MSC-sEVs 的新型免疫抑制机制,这表明 MSC-sEVs 作为治疗 Th17 介导的炎症性疾病的有吸引力的治疗工具具有可行性。

https://cdn.ncbi.nlm.nih.gov/pmc/blobs/0ab5/10073130/b1ed8823dae6/12276_2023_949_Fig1_HTML.jpg

文献AI研究员

20分钟写一篇综述,助力文献阅读效率提升50倍。

立即体验

用中文搜PubMed

大模型驱动的PubMed中文搜索引擎

马上搜索

文档翻译

学术文献翻译模型,支持多种主流文档格式。

立即体验