Suppr超能文献

心肌细胞分泌的外泌体抑制缺血性心力衰竭中肿瘤细胞的铁死亡敏感性。

Exosomes secreted from cardiomyocytes suppress the sensitivity of tumor ferroptosis in ischemic heart failure.

机构信息

Department of Pharmacology (The State-Province Key Laboratories of Biomedicine Pharmaceutics of China, Key Laboratory of Cardiovascular Research, Ministry of Education), College of Pharmacy, Harbin Medical University, Harbin, China.

Department of Pharmacy (The University Key Laboratory of Drug Research, Heilongjiang Province), The Second Affiliated Hospital of Harbin Medical University, Harbin, China.

出版信息

Signal Transduct Target Ther. 2023 Mar 27;8(1):121. doi: 10.1038/s41392-023-01336-4.

Abstract

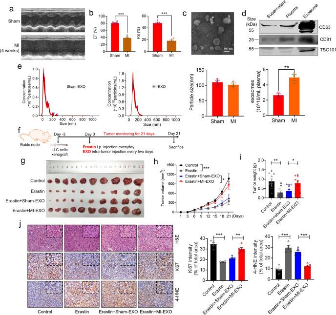
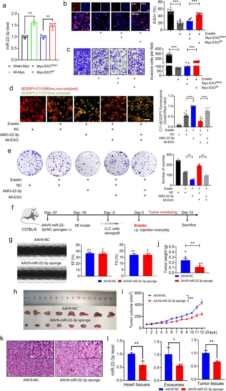
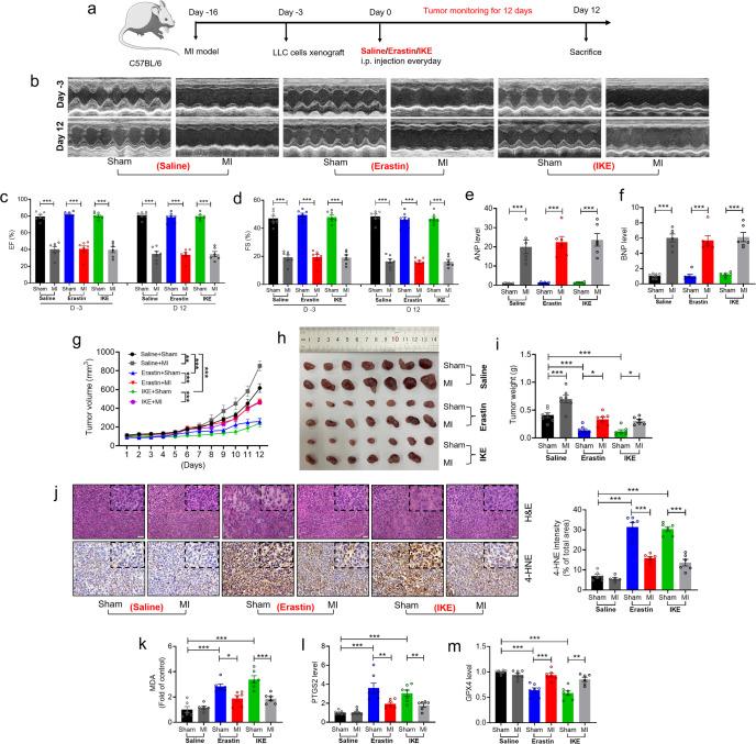
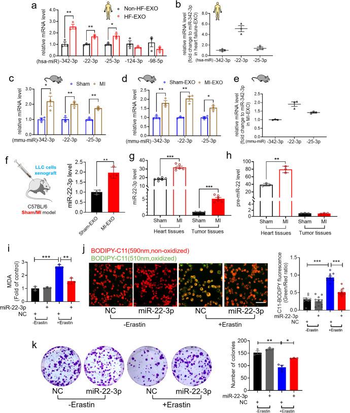
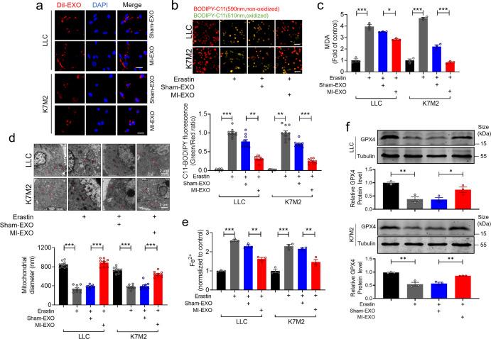
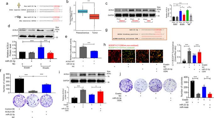
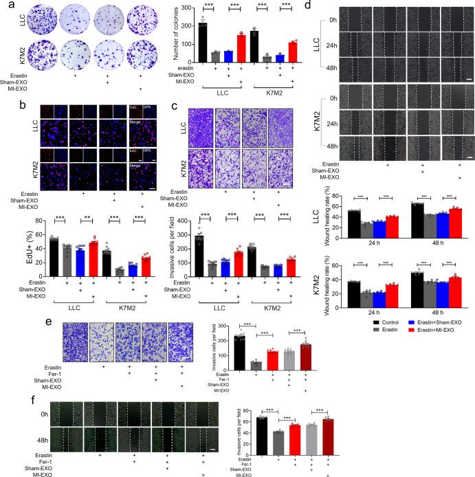
Heart failure (HF) patients in general have a higher risk of developing cancer. Several animal studies have indicated that cardiac remodeling and HF remarkably accelerate tumor progression, highlighting a cause-and-effect relationship between these two disease entities. Targeting ferroptosis, a prevailing form of non-apoptotic cell death, has been considered a promising therapeutic strategy for human cancers. Exosomes critically contribute to proximal and distant organ-organ communications and play crucial roles in regulating diseases in a paracrine manner. However, whether exosomes control the sensitivity of cancer to ferroptosis via regulating the cardiomyocyte-tumor cell crosstalk in ischemic HF has not yet been explored. Here, we demonstrate that myocardial infarction (MI) decreased the sensitivity of cancer cells to the canonical ferroptosis activator erastin or imidazole ketone erastin in a mouse model of xenograft tumor. Post-MI plasma exosomes potently blunted the sensitivity of tumor cells to ferroptosis inducers both in vitro in mouse Lewis lung carcinoma cell line LLC and osteosarcoma cell line K7M2 and in vivo with xenograft tumorigenesis model. The expression of miR-22-3p in cardiomyocytes and plasma-exosomes was significantly upregulated in the failing hearts of mice with chronic MI and of HF patients as well. Incubation of tumor cells with the exosomes isolated from post-MI mouse plasma or overexpression of miR-22-3p alone abrogated erastin-induced ferroptotic cell death in vitro. Cardiomyocyte-enriched miR-22-3p was packaged in exosomes and transferred into tumor cells. Inhibition of cardiomyocyte-specific miR-22-3p by AAV9 sponge increased the sensitivity of cancer cells to ferroptosis. ACSL4, a pro-ferroptotic gene, was experimentally established as a target of miR-22-3p in tumor cells. Taken together, our findings uncovered for the first time that MI suppresses erastin-induced ferroptosis through releasing miR-22-3p-enriched exosomes derived from cardiomyocytes. Therefore, targeting exosome-mediated cardiomyocyte/tumor pathological communication may offer a novel approach for the ferroptosis-based antitumor therapy.

摘要

心力衰竭(HF)患者通常有更高的患癌风险。几项动物研究表明,心脏重构和 HF 显著加速肿瘤进展,突出了这两种疾病实体之间的因果关系。针对铁死亡,一种流行的非凋亡细胞死亡形式,已被认为是人类癌症的一种有前途的治疗策略。外泌体在近侧和远侧器官-器官通讯中起着至关重要的作用,并以旁分泌方式在调节疾病方面发挥着关键作用。然而,外泌体是否通过调节缺血性 HF 中心肌细胞-肿瘤细胞串扰来控制癌症对铁死亡的敏感性,尚未得到探索。在这里,我们证明心肌梗死(MI)降低了异种移植肿瘤小鼠模型中癌细胞对经典铁死亡激活剂 erastin 或咪唑酮 erastin 的敏感性。MI 后血浆外泌体在体外(在小鼠 Lewis 肺癌细胞系 LLC 和骨肉瘤细胞系 K7M2 中)和体内(在异种移植肿瘤发生模型中)均有力地减弱了肿瘤细胞对铁死亡诱导剂的敏感性。在慢性 MI 后心力衰竭小鼠和 HF 患者的衰竭心脏中,心肌细胞和血浆外泌体中的 miR-22-3p 表达明显上调。用 MI 后小鼠血浆分离的外泌体孵育肿瘤细胞或单独过表达 miR-22-3p 均可消除体外 erastin 诱导的铁死亡细胞死亡。富含心肌细胞的 miR-22-3p 被包装在外泌体中并转移到肿瘤细胞中。AAV9 海绵抑制心肌细胞特异性 miR-22-3p 可增加癌细胞对铁死亡的敏感性。ACSL4,一种促铁死亡基因,在肿瘤细胞中被实验确定为 miR-22-3p 的靶标。总之,我们的研究结果首次揭示,MI 通过释放富含 miR-22-3p 的来自心肌细胞的外泌体来抑制 erastin 诱导的铁死亡。因此,靶向外泌体介导的心肌细胞/肿瘤病理通讯可能为基于铁死亡的抗肿瘤治疗提供一种新方法。

https://cdn.ncbi.nlm.nih.gov/pmc/blobs/56a7/10040407/d6928a166218/41392_2023_1336_Fig1_HTML.jpg

文献AI研究员

20分钟写一篇综述,助力文献阅读效率提升50倍。

立即体验

用中文搜PubMed

大模型驱动的PubMed中文搜索引擎

马上搜索

文档翻译

学术文献翻译模型,支持多种主流文档格式。

立即体验