Suppr超能文献

淫羊藿素通过抑制 JNK/c-Jun 信号通路诱导三阴性乳腺癌细胞凋亡并抑制侵袭。

Icariin Induces Triple-Negative Breast Cancer Cell Apoptosis and Suppresses Invasion by Inhibiting the JNK/c-Jun Signaling Pathway.

机构信息

The College of Life Sciences, Northwest University, Xi'an, 710069 People's Republic of China.

Department of Thyroid Breast Surgery, Xi'an NO.3 Hospital, the Affiliated Hospital of Northwest University, Xi'an, People's Republic of China.

出版信息

Drug Des Devel Ther. 2023 Mar 20;17:821-836. doi: 10.2147/DDDT.S398887. eCollection 2023.

Abstract

BACKGROUND

Breast cancer is a common cancer worldwide. Triple-negative breast cancer (TNBC) is an aggressive form of breast cancer characterized by a poor prognosis. Icariin (ICA) is a flavonoid glycoside purified from the natural product Epimedium, which is reported to exert an inhibitory effect on a variety of cancers. However, molecular mechanisms behind ICA suppressed TNBC remain elusive.

METHODS

The curative effects of ICA on TNBC cells and potential targets were predicted by network pharmacology and molecular biology methods screening, and the mechanism of inhibition was explained through in vitro experiments such as cell function determination, Western blot analysis, molecular docking verification, etc.

RESULTS

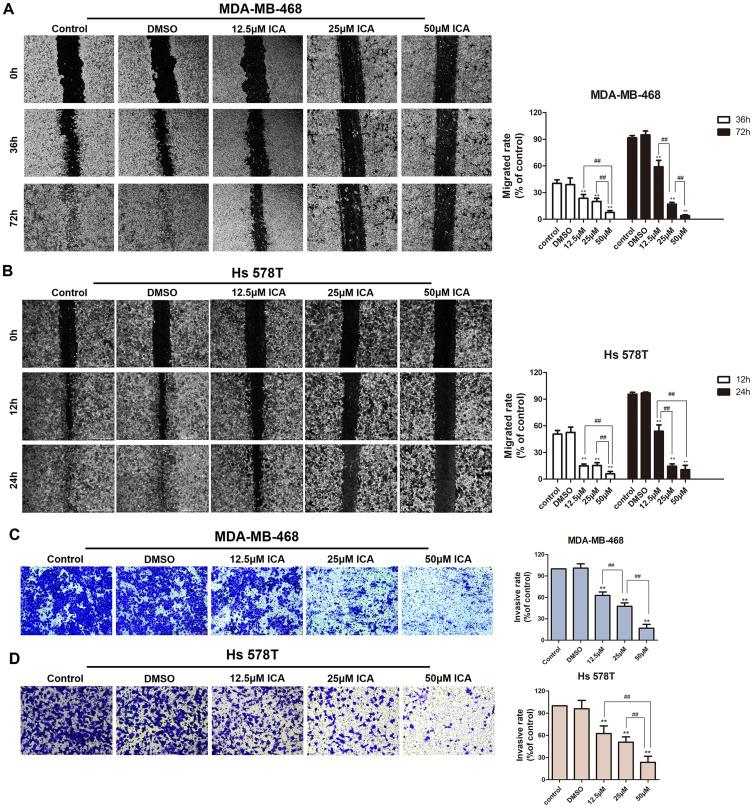
This study showed that ICA inhibits TNBC cell functions such as proliferation, migration, and invasion in a dose-dependent manner. ICA could induce redox-induced apoptosis in TNBC cell, as shown by ROS upregulation. As a result of network pharmacology, ICA was predicted to be able to inhibit the MAPK signaling pathway. ICA treatment inhibited the expression of JNK and c-Jun and downregulated the antiapoptotic gene cIAP-2. Our results suggested that ICA could induce apoptosis by inducing an excessive accumulation of ROS in cells and suppress TNBC cell invasion via the JNK/c-Jun signaling pathway.

CONCLUSION

We demonstrated that ICA can effectively inhibit cell proliferation and induced apoptosis of TNBC cells. In addition, ICA could inhibit TNBC cell invasion through the JNK/c-Jun signaling pathway. The above suggests that ICA may become a potential drug for TNBC.

摘要

背景

乳腺癌是一种常见的全球癌症。三阴性乳腺癌(TNBC)是一种侵袭性乳腺癌,预后不良。淫羊藿苷(ICA)是从天然产物淫羊藿中纯化的一种黄酮糖苷,据报道对多种癌症具有抑制作用。然而,ICA 抑制 TNBC 的分子机制仍不清楚。

方法

通过网络药理学和分子生物学方法筛选,预测 ICA 对 TNBC 细胞和潜在靶点的治疗效果,并通过细胞功能测定、Western blot 分析、分子对接验证等体外实验解释其抑制机制。

结果

本研究表明,ICA 呈剂量依赖性抑制 TNBC 细胞的增殖、迁移和侵袭等功能。ICA 可诱导 TNBC 细胞发生氧化还原诱导的细胞凋亡,表现为 ROS 上调。通过网络药理学预测,ICA 能够抑制 MAPK 信号通路。ICA 处理抑制 JNK 和 c-Jun 的表达,并下调抗凋亡基因 cIAP-2。我们的结果表明,ICA 可以通过诱导细胞内 ROS 过度积累诱导细胞凋亡,并通过 JNK/c-Jun 信号通路抑制 TNBC 细胞侵袭。

结论

我们证明了 ICA 可以有效抑制 TNBC 细胞的增殖并诱导其凋亡。此外,ICA 可以通过 JNK/c-Jun 信号通路抑制 TNBC 细胞的侵袭。上述结果提示 ICA 可能成为 TNBC 的潜在药物。

https://cdn.ncbi.nlm.nih.gov/pmc/blobs/7a47/10038011/ed0141d632ab/DDDT-17-821-g0001.jpg

文献AI研究员

20分钟写一篇综述,助力文献阅读效率提升50倍。

立即体验

用中文搜PubMed

大模型驱动的PubMed中文搜索引擎

马上搜索

文档翻译

学术文献翻译模型,支持多种主流文档格式。

立即体验