Suppr超能文献

肿瘤细胞自主 SHP2 促进转移性乳腺癌的免疫抑制。

Tumor Cell-Autonomous SHP2 Contributes to Immune Suppression in Metastatic Breast Cancer.

机构信息

Department of Medicinal Chemistry and Molecular Pharmacology, Purdue University, West Lafayette, Indiana.

Department of Comparative Pathobiology, Purdue University, West Lafayette, Indiana.

出版信息

Cancer Res Commun. 2022 Oct 3;2(10):1104-1118. doi: 10.1158/2767-9764.CRC-22-0117. eCollection 2022 Oct.

Abstract

UNLABELLED

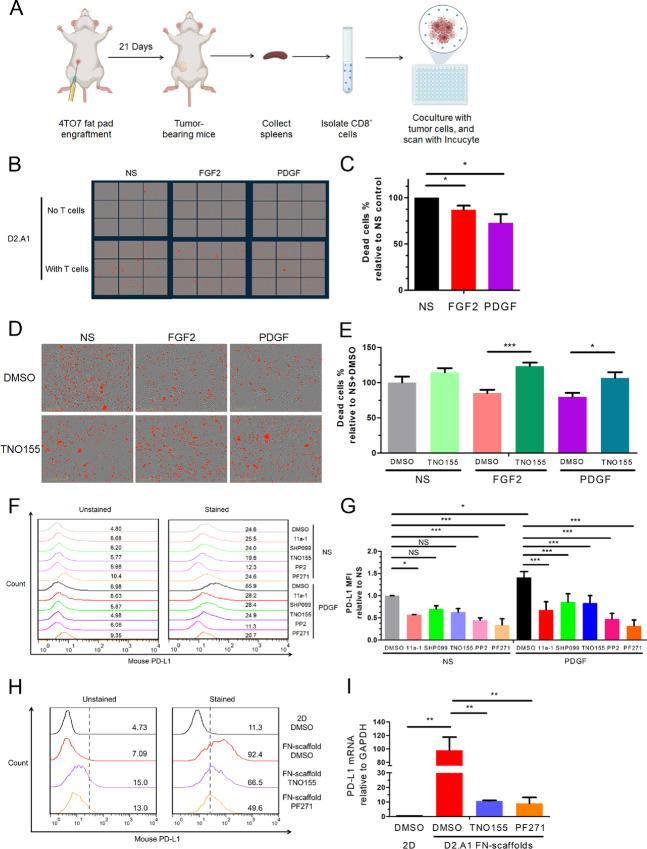
SH2 containing protein tyrosine phosphatase-2 (SHP2) is recognized as a druggable oncogenic phosphatase that is expressed in both tumor cells and immune cells. How tumor cell-autonomous SHP2 contributes to an immunosuppressive tumor microenvironment (TME) and therapeutic failure of immune checkpoint blockades in metastatic breast cancer (MBC) is not fully understood. Herein, we utilized systemic SHP2 inhibition and inducible genetic depletion of SHP2 to investigate immune reprogramming during SHP2 targeting. Pharmacologic inhibition of SHP2 sensitized MBC cells growing in the lung to α-programmed death ligand 1 (α-PD-L1) antibody treatment via relieving T-cell exhaustion induced by checkpoint blockade. Tumor cell-specific depletion of SHP2 similarly reduced pulmonary metastasis and also relieved exhaustion markers on CD8 and CD4 cells. Both systemic SHP2 inhibition and tumor cell-autonomous SHP2 depletion reduced tumor-infiltrated CD4 T cells and M2-polarized tumor-associated macrophages. Analysis of TCGA datasets revealed that phosphorylation of SHP2 is important for immune-cell infiltration, T-cell activation and antigen presentation. To investigate this mechanistically, we conducted T-cell killing assays, which demonstrated that pretreatment of tumor cells with FGF2 and PDGF reduced the cytotoxicity of CD8 T cells in a SHP2-dependent manner. Both growth factor receptor signaling and three-dimensional culture conditions transcriptionally induced PD-L1 via SHP2. Finally, SHP2 inhibition reduced MAPK signaling and enhanced STAT1 signaling, preventing growth factor-mediated suppression of MHC class I. Overall, our findings support the conclusion that tumor cell-autonomous SHP2 is a key signaling node utilized by MBC cells to engage immune-suppressive mechanisms in response to diverse signaling inputs from TME.

SIGNIFICANCE

Findings present inhibition of SHP2 as a therapeutic option to limit breast cancer metastasis by promoting antitumor immunity.

摘要

未加标签

SH2 含有蛋白酪氨酸磷酸酶-2(SHP2),被认为是一种可成药的致癌磷酸酶,在肿瘤细胞和免疫细胞中均有表达。肿瘤细胞自主的 SHP2 如何促进免疫抑制性肿瘤微环境(TME)的形成,以及导致转移性乳腺癌(MBC)中免疫检查点阻断治疗的失败,目前还不完全清楚。在此,我们利用系统 SHP2 抑制和 SHP2 的诱导性基因缺失来研究 SHP2 靶向治疗过程中的免疫重编程。SHP2 的药理抑制作用通过缓解检查点阻断诱导的 T 细胞耗竭,使在肺部生长的 MBC 细胞对 α-程序性死亡配体 1(α-PD-L1)抗体治疗敏感。肿瘤细胞特异性缺失 SHP2 同样减少了肺部转移,也缓解了 CD8 和 CD4 细胞上的耗竭标志物。系统 SHP2 抑制和肿瘤细胞自主 SHP2 缺失均减少了肿瘤浸润性 CD4 T 细胞和 M2 极化的肿瘤相关巨噬细胞。TCGA 数据集的分析表明,SHP2 的磷酸化对于免疫细胞浸润、T 细胞激活和抗原呈递很重要。为了从机制上研究这一点,我们进行了 T 细胞杀伤实验,结果表明,肿瘤细胞先用 FGF2 和 PDGF 预处理会以 SHP2 依赖的方式降低 CD8 T 细胞的细胞毒性。两种生长因子受体信号和三维培养条件通过 SHP2 转录诱导 PD-L1。最后,SHP2 抑制减少了 MAPK 信号,增强了 STAT1 信号,防止了生长因子介导的 MHC 类 I 的抑制。总的来说,我们的研究结果支持这样的结论,即肿瘤细胞自主的 SHP2 是 MBC 细胞利用的一个关键信号节点,用于对来自 TME 的各种信号输入作出反应,从而利用免疫抑制机制。

意义

研究结果表明,抑制 SHP2 是一种治疗选择,可以通过促进抗肿瘤免疫来限制乳腺癌转移。

https://cdn.ncbi.nlm.nih.gov/pmc/blobs/dad1/10035406/a9fcc21dcd20/crc-22-0117_fig1.jpg

文献AI研究员

20分钟写一篇综述,助力文献阅读效率提升50倍。

立即体验

用中文搜PubMed

大模型驱动的PubMed中文搜索引擎

马上搜索

文档翻译

学术文献翻译模型,支持多种主流文档格式。

立即体验