Suppr超能文献

冠状动脉疾病相关免疫基因及其泛癌分析。

Coronary artery disease-associated immune gene and its pan-cancer analysis.

作者信息

Wang Yumian, Zhang Li, Chen Han, Yang Juan, Cui Yun, Wang Hong

机构信息

Department of Cardiology, the Affiliated Cardiovascular Hospital of Kunming Medical University (Fuwai Yunnan Cardiovascular Hospital), Kunming, China.

出版信息

Front Cardiovasc Med. 2023 Mar 9;10:1091950. doi: 10.3389/fcvm.2023.1091950. eCollection 2023.

Abstract

PURPOSE

To identify immune-related biomarkers in coronary artery disease (CAD), investigate their possible function in the immunological milieu of tumors, and initially investigate the mechanisms and therapeutic targets shared by CAD and cancer.

METHODS

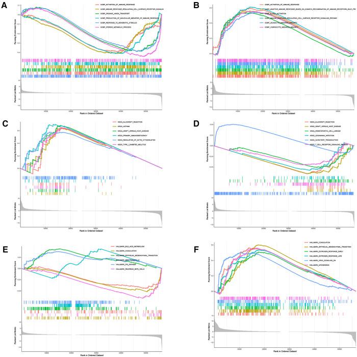
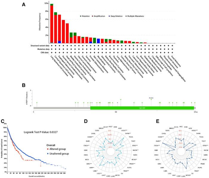
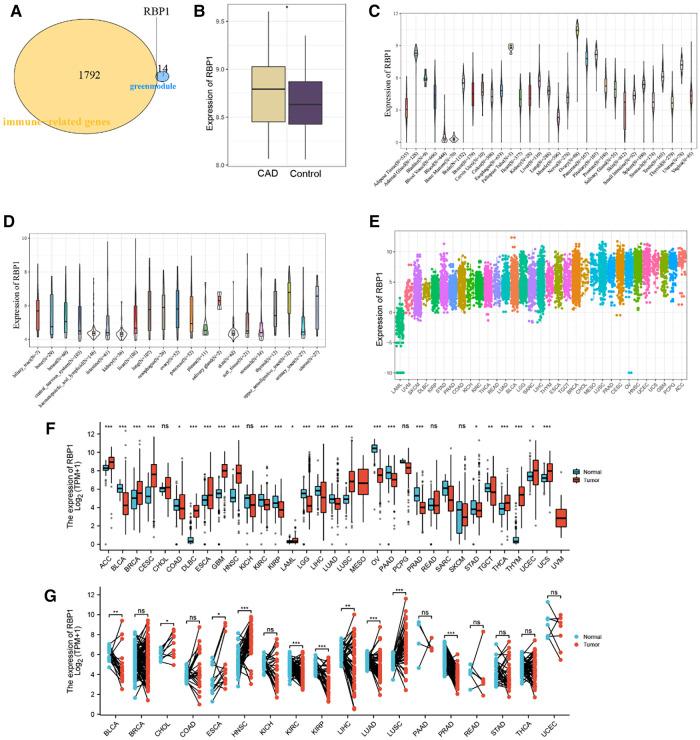
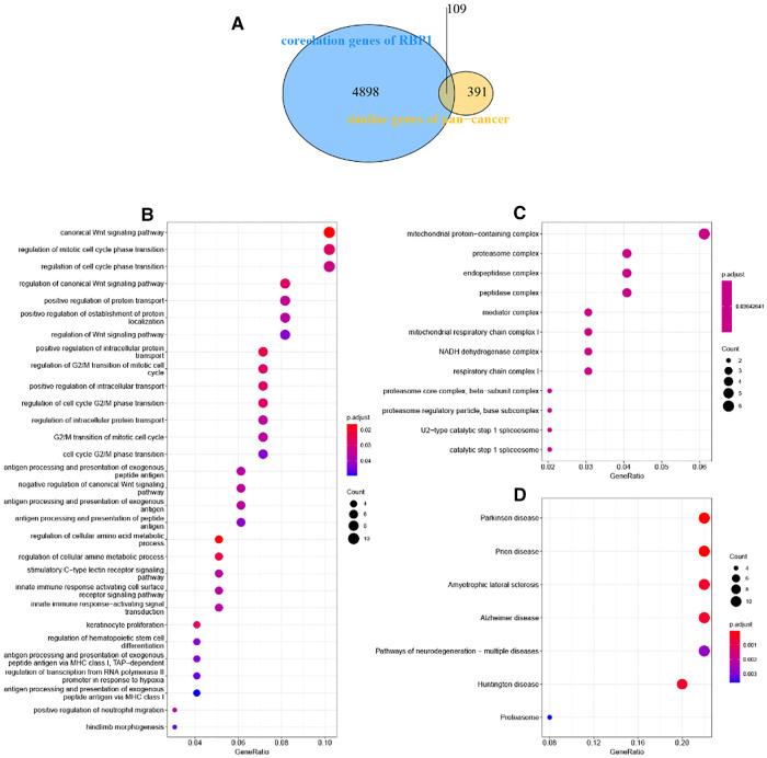
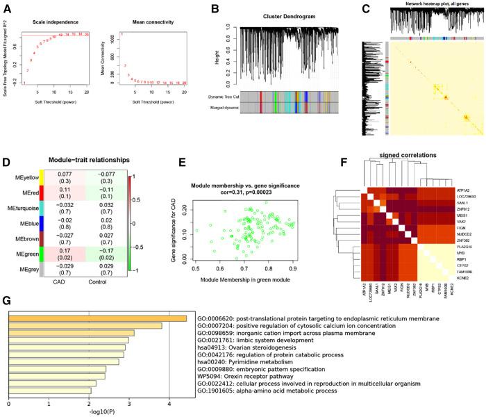
Download the CAD-related dataset GSE60681 from the GEO database. GSVA and WGCNA analyses were performed based on the GSE60681 dataset to identify the modules most pertinent to CAD, identify candidate hub genes and finally intersect the genes associated with immunity downloaded from the import database to find the hub genes. The GTEx, CCLE, and TCGA database were used to examine the expression of the hub gene in normal tissues, tumor cell lines, tumor tissues, and different tumor STAGES. One-factor cox and Kaplan-Meier analyses were performed to explore the prognosis of hub genes. Hub gene methylation levels in CAD and cancer were analyzed in the diseaseMeth 3.0 and ualcan databases, respectively. R package CiberSort processed the GSE60681 dataset to assess immune infiltration in CAD. TIMER2.0 evaluated hub genes with pan-cancer immune infiltration. The hub genes were analyzed for drug sensitivity and correlation with TMB, MSI, MMR, cancer-related functional status, and immune checkpoints in different tumors. Finally, GSEA was carried out on the crucial genes.

RESULTS

WGCNA were used to pinpoint the green modules that were most closely related to CAD and intersections with immune-related genes were taken to remember the pivotal gene . is hypermethylated in CAD and multiple cancers. Its expression levels in different cancers were associated with poor prognosis of cancer, with significant expression levels at higher stages of cancer staging. The immune infiltration results showed that was closely associated with CAD and tumor-associated immune infiltration. The results indicated that was strongly correlated with TMB, MSI, MMR, cancer-associated functional status, and immune checkpoints in various cancers. was related to the sensitivity of six anticancer drugs. GSEA showed was associated with immune cell activation, immune response, and cancer development.

CONCLUSION

is a pivotal gene associated with immunity in CAD and pan-cancer and may mediate the development of CAD and cancer through immunity, making it a common therapeutic target for both.

摘要

目的

识别冠状动脉疾病(CAD)中与免疫相关的生物标志物,研究它们在肿瘤免疫环境中的可能功能,并初步探究CAD和癌症共有的机制及治疗靶点。

方法

从GEO数据库下载CAD相关数据集GSE60681。基于GSE60681数据集进行基因集变异分析(GSVA)和加权基因共表达网络分析(WGCNA),以识别与CAD最相关的模块,确定候选枢纽基因,最后将从导入数据库下载的与免疫相关的基因进行交集运算以找到枢纽基因。使用GTEx、CCLE和TCGA数据库检测枢纽基因在正常组织、肿瘤细胞系、肿瘤组织及不同肿瘤分期中的表达。进行单因素cox分析和Kaplan-Meier分析以探究枢纽基因的预后情况。分别在diseaseMeth 3.0和ualcan数据库中分析CAD和癌症中枢纽基因的甲基化水平。R包CiberSort处理GSE60681数据集以评估CAD中的免疫浸润情况。TIMER2.0评估枢纽基因在泛癌中的免疫浸润情况。分析枢纽基因在不同肿瘤中的药物敏感性以及与肿瘤突变负荷(TMB)、微卫星不稳定性(MSI)、错配修复(MMR)、癌症相关功能状态和免疫检查点的相关性。最后,对关键基因进行基因集富集分析(GSEA)。

结果

使用WGCNA确定与CAD最密切相关的绿色模块,并与免疫相关基因进行交集运算以确定关键基因。该基因在CAD和多种癌症中存在高甲基化。其在不同癌症中的表达水平与癌症预后不良相关,在癌症分期较高阶段表达水平显著。免疫浸润结果表明该基因与CAD和肿瘤相关免疫浸润密切相关。结果表明该基因在多种癌症中与TMB、MSI、MMR、癌症相关功能状态和免疫检查点密切相关。该基因与六种抗癌药物的敏感性相关。GSEA显示该基因与免疫细胞激活、免疫反应和癌症发展相关。

结论

该基因是CAD和泛癌中与免疫相关的关键基因,可能通过免疫介导CAD和癌症的发展,使其成为两者共同的治疗靶点。

https://cdn.ncbi.nlm.nih.gov/pmc/blobs/e9b1/10034062/19c5485432a1/fcvm-10-1091950-g001.jpg

文献AI研究员

20分钟写一篇综述,助力文献阅读效率提升50倍。

立即体验

用中文搜PubMed

大模型驱动的PubMed中文搜索引擎

马上搜索

文档翻译

学术文献翻译模型,支持多种主流文档格式。

立即体验