Suppr超能文献

早期生活肠道微生物群通过丁酸-IL-18 轴维持肝脏驻留自然杀伤细胞的成熟。

Early life gut microbiota sustains liver-resident natural killer cells maturation via the butyrate-IL-18 axis.

机构信息

Key Laboratory for Experimental Teratology of Ministry of Education, Key Laboratory of Infection and Immunity of Shandong Province and Department of Immunology, School of Basic Medical Sciences, Cheeloo Medical College of Shandong University, Jinan, 250012, Shandong, China.

Collaborative Innovation Center of Technology and Equipment for Biological Diagnosis and Therapy in Universities of Shandong, Jinan, 250012, Shandong, China.

出版信息

Nat Commun. 2023 Mar 27;14(1):1710. doi: 10.1038/s41467-023-37419-7.

Abstract

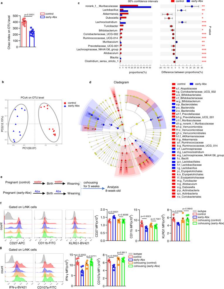
Liver-resident natural killer cells, a unique lymphocyte subset in liver, develop locally and play multifaceted immunological roles. However, the mechanisms for the maintenance of liver-resident natural killer cell homeostasis remain unclear. Here we show that early-life antibiotic treatment blunt functional maturation of liver-resident natural killer cells even at adulthood, which is dependent on the durative microbiota dysbiosis. Mechanistically, early-life antibiotic treatment significantly decreases butyrate level in liver, and subsequently led to defective liver-resident natural killer cell maturation in a cell-extrinsic manner. Specifically, loss of butyrate impairs IL-18 production in Kupffer cells and hepatocytes through acting on the receptor GPR109A. Disrupted IL-18/IL-18R signaling in turn suppresses the mitochondrial activity and the functional maturation of liver-resident natural killer cells. Strikingly, dietary supplementation of experimentally or clinically used Clostridium butyricum restores the impaired liver-resident natural killer cell maturation and function induced by early-life antibiotic treatment. Our findings collectively unmask a regulatory network of gut-liver axis, highlighting the importance of the early-life microbiota in the development of tissue-resident immune cells.

摘要

肝固有自然杀伤细胞是肝脏中独特的淋巴细胞亚群,在局部发育并发挥多方面的免疫作用。然而,维持肝固有自然杀伤细胞稳态的机制尚不清楚。在这里,我们发现早期生活抗生素治疗会削弱肝固有自然杀伤细胞的功能成熟,即使在成年期也是如此,这依赖于持续的微生物失调。在机制上,早期生活抗生素治疗会显著降低肝脏中的丁酸盐水平,从而以细胞外的方式导致肝固有自然杀伤细胞成熟缺陷。具体来说,丁酸盐的缺失通过作用于受体 GPR109A 来抑制枯否细胞和肝细胞中 IL-18 的产生。反过来,IL-18/IL-18R 信号的破坏会抑制肝固有自然杀伤细胞的线粒体活性和功能成熟。引人注目的是,实验或临床使用的丁酸梭菌的饮食补充恢复了早期生活抗生素治疗引起的受损肝固有自然杀伤细胞成熟和功能。我们的研究结果共同揭示了一个肠道-肝脏轴的调控网络,强调了早期生活微生物群在组织固有免疫细胞发育中的重要性。

https://cdn.ncbi.nlm.nih.gov/pmc/blobs/bf29/10043027/8c10624ae427/41467_2023_37419_Fig1_HTML.jpg

文献AI研究员

20分钟写一篇综述,助力文献阅读效率提升50倍。

立即体验

用中文搜PubMed

大模型驱动的PubMed中文搜索引擎

马上搜索

文档翻译

学术文献翻译模型,支持多种主流文档格式。

立即体验