Suppr超能文献

新型基于 Apelin 的 PET 放射性示踪剂的设计与临床前评价,该示踪剂靶向 APJ 受体,用于血管生成的分子成像。

Design and preclinical evaluation of a novel apelin-based PET radiotracer targeting APJ receptor for molecular imaging of angiogenesis.

机构信息

Aix Marseille Univ, INSERM, INRAE, C2VN, Marseille, France.

Aix Marseille Univ, CNRS, CERIMED, Marseille, France.

出版信息

Angiogenesis. 2023 Aug;26(3):463-475. doi: 10.1007/s10456-023-09875-8. Epub 2023 Mar 27.

Abstract

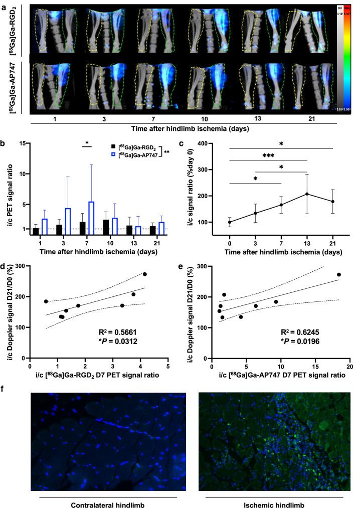
APJ has been extensively described in the pathophysiology of angiogenesis and cell proliferation. The prognostic value of APJ overexpression in many diseases is now established. This study aimed to design a PET radiotracer that specifically binds to APJ. Apelin-F13A-NODAGA (AP747) was synthesized and radiolabeled with gallium-68 ([Ga]Ga-AP747). Radiolabeling purity was excellent (> 95%) and stable up to 2 h. Affinity constant of [Ga]Ga-AP747 was measured on APJ-overexpressing colon adenocarcinoma cells and was in nanomolar range. Specificity of [Ga]Ga-AP747 for APJ was evaluated in vitro by autoradiography and in vivo by small animal PET/CT in both colon adenocarcinoma mouse model and Matrigel plug mouse model. Dynamic of [Ga]Ga-AP747 PET/CT biodistributions was realized on healthy mice and pigs for two hours, and quantification of signal in organs showed a suitable pharmacokinetic profile for PET imaging, largely excreted by urinary route. Matrigel mice and hindlimb ischemic mice were submitted to a 21-day longitudinal follow-up with [Ga]Ga-AP747 and [Ga]Ga-RGD small animal PET/CT. [Ga]Ga-AP747 PET signal in Matrigel was significantly more intense than that of [Ga]Ga-RGD. Revascularization of the ischemic hind limb was followed by LASER Doppler. In the hindlimb, [Ga]Ga-AP747 PET signal was more than twice higher than that of [Ga]Ga-RGD on day 7, and significantly superior over the 21-day follow-up. A significant, positive correlation was found between the [Ga]Ga-AP747 PET signal on day 7 and late hindlimb perfusion on day 21. We developed a new PET radiotracer that specifically binds to APJ, [Ga]Ga-AP747 that showed more efficient imaging properties than the most clinically advanced tracer of angiogenesis, [Ga]Ga-RGD.

摘要

APJ 在血管生成和细胞增殖的病理生理学中被广泛描述。APJ 过表达在许多疾病中的预后价值现已确立。本研究旨在设计一种专门与 APJ 结合的 PET 放射性示踪剂。阿皮林-F13A-NODAGA(AP747)被合成并与镓-68([Ga]Ga-AP747)标记。放射性标记纯度非常高(>95%),2 小时内稳定。APJ 过表达结肠腺癌细胞上[Ga]Ga-AP747 的亲和常数进行了测量,处于纳摩尔范围内。通过体外放射自显影和在结肠腺癌小鼠模型和 Matrigel plugs 小鼠模型中进行小动物 PET/CT 评估了[Ga]Ga-AP747 对 APJ 的特异性。在健康小鼠和猪上进行了 2 小时的[Ga]Ga-AP747 PET/CT 生物分布动力学研究,器官中的信号定量显示出适合 PET 成像的药代动力学特征,主要通过尿途径排泄。Matrigel 小鼠和后肢缺血小鼠接受了[Ga]Ga-AP747 和[Ga]Ga-RGD 小动物 PET/CT 的 21 天纵向随访。Matrigel 中的[Ga]Ga-AP747 PET 信号明显强于[Ga]Ga-RGD。通过激光多普勒血流仪对缺血后肢的再血管化进行了随访。在下肢,[Ga]Ga-AP747 PET 信号在第 7 天比[Ga]Ga-RGD 高两倍以上,在 21 天的随访中明显更优。第 7 天的[Ga]Ga-AP747 PET 信号与第 21 天的晚期后肢灌注呈显著正相关。我们开发了一种新的 PET 放射性示踪剂,专门与 APJ 结合,[Ga]Ga-AP747 的成像性能优于最先进的血管生成示踪剂[Ga]Ga-RGD。

https://cdn.ncbi.nlm.nih.gov/pmc/blobs/6603/10328853/2557c9ae79a7/10456_2023_9875_Fig1_HTML.jpg

文献AI研究员

20分钟写一篇综述,助力文献阅读效率提升50倍。

立即体验

用中文搜PubMed

大模型驱动的PubMed中文搜索引擎

马上搜索

文档翻译

学术文献翻译模型,支持多种主流文档格式。

立即体验