Suppr超能文献

利血平通过解决蛋白稳态失衡和纤毛发生缺陷来维持视网膜纤毛病变中的感光细胞存活。

Reserpine maintains photoreceptor survival in retinal ciliopathy by resolving proteostasis imbalance and ciliogenesis defects.

机构信息

Neurobiology, Neurodegeneration and Repair Laboratory, National Eye Institute, National Institutes of Health, Bethesda, United States.

National Therapeutics for Rare and Neglected Diseases, National Center for Advancing Translational Sciences, National Institutes of Health, Rockville, United States.

出版信息

Elife. 2023 Mar 28;12:e83205. doi: 10.7554/eLife.83205.

Abstract

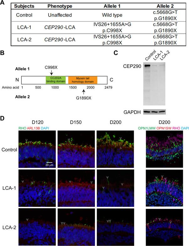
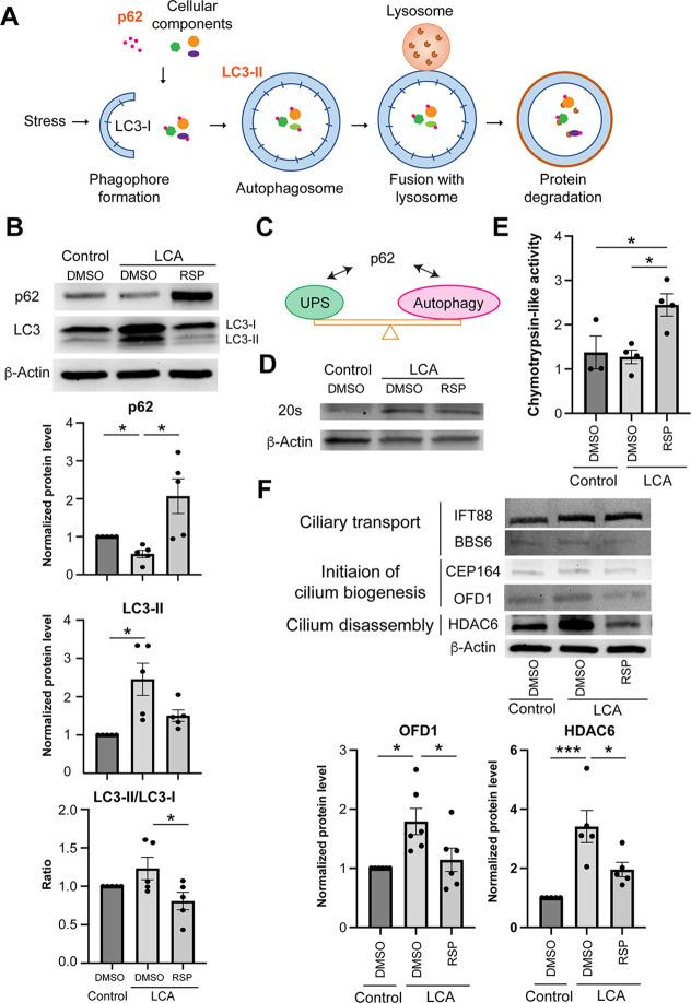
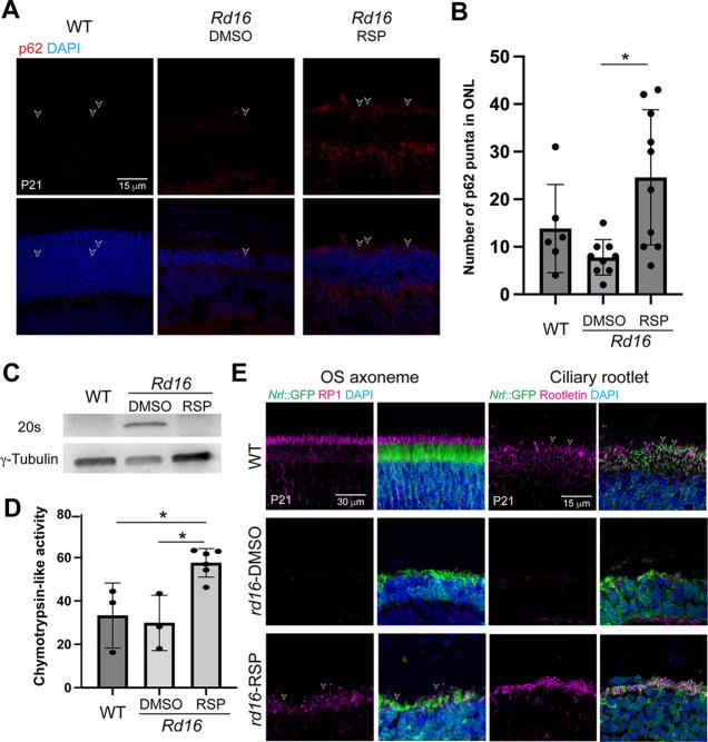
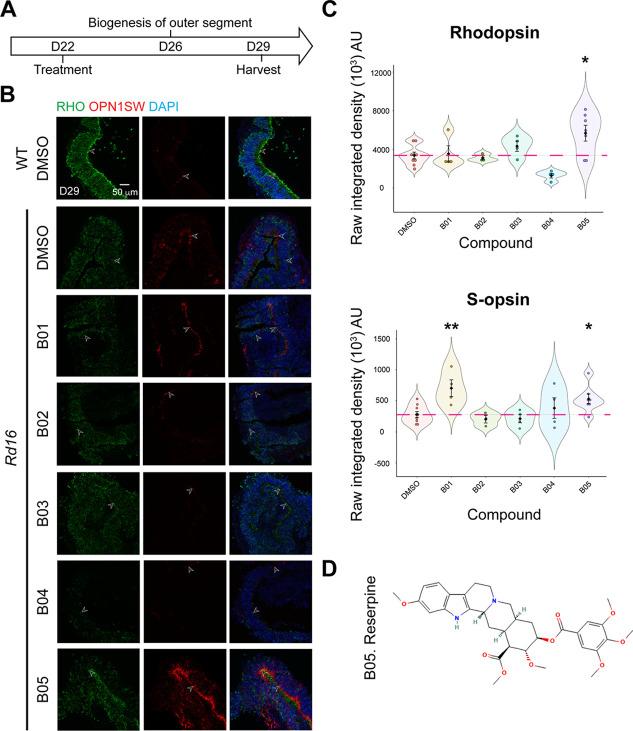
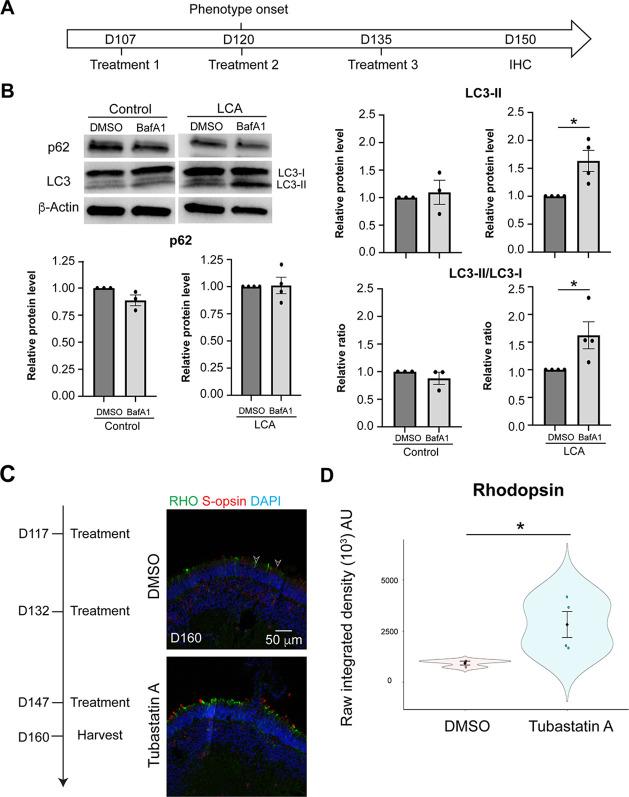
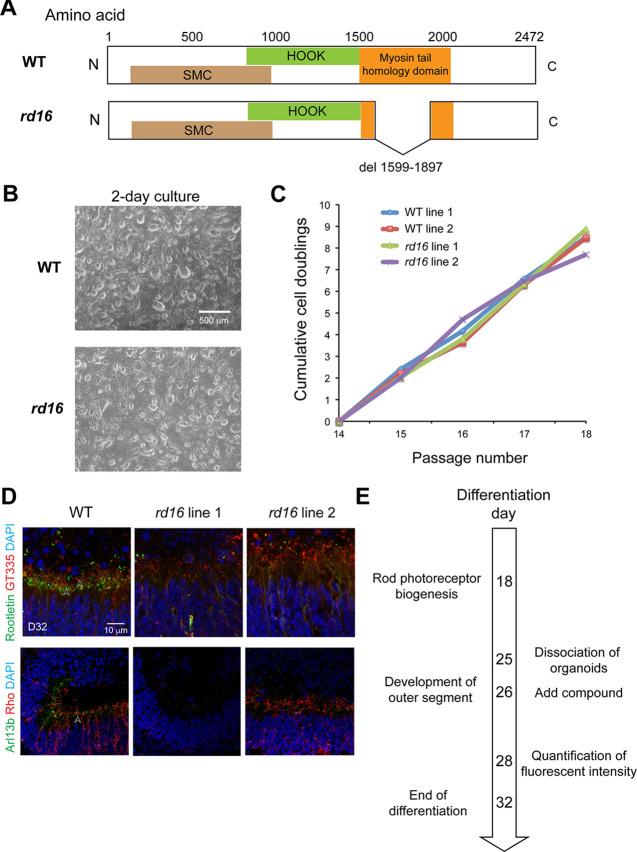
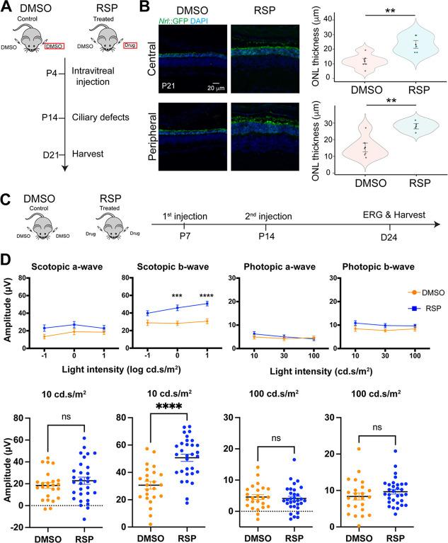
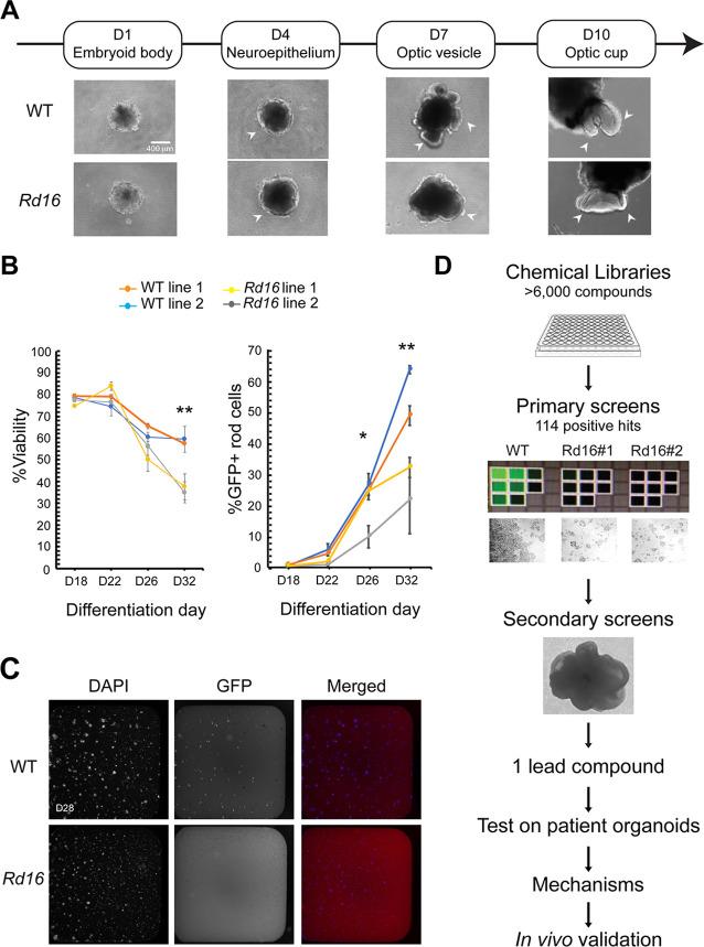
Ciliopathies manifest from sensory abnormalities to syndromic disorders with multi-organ pathologies, with retinal degeneration a highly penetrant phenotype. Photoreceptor cell death is a major cause of incurable blindness in retinal ciliopathies. To identify drug candidates to maintain photoreceptor survival, we performed an unbiased, high-throughput screening of over 6000 bioactive small molecules using retinal organoids differentiated from induced pluripotent stem cells (iPSC) of mouse, which is a model of Leber congenital amaurosis (LCA) type 10 caused by mutations in the cilia-centrosomal gene . We identified five non-toxic positive hits, including the lead molecule reserpine, which maintained photoreceptor development and survival in organoids. Reserpine also improved photoreceptors in retinal organoids derived from induced pluripotent stem cells of patients and in mouse retina in vivo. Reserpine-treated patient organoids revealed modulation of signaling pathways related to cell survival/death, metabolism, and proteostasis. Further investigation uncovered dysregulation of autophagy associated with compromised primary cilium biogenesis in patient organoids and mouse retina. Reserpine partially restored the balance between autophagy and the ubiquitin-proteasome system at least in part by increasing the cargo adaptor p62, resulting in improved primary cilium assembly. Our study identifies effective drug candidates in preclinical studies of retinal ciliopathies through cross-species drug discovery using iPSC-derived organoids, highlights the impact of proteostasis in the pathogenesis of ciliopathies, and provides new insights for treatments of retinal neurodegeneration.

摘要

纤毛病表现为感觉异常到综合征障碍,伴有多器官病理,视网膜变性是一种高外显率的表型。光感受器细胞死亡是视网膜纤毛病致盲的主要原因。为了确定维持光感受器存活的药物候选物,我们使用从诱导多能干细胞(iPSC)分化而来的视网膜类器官对超过 6000 种生物活性小分子进行了无偏见的高通量筛选,这是由纤毛-中心体基因 突变引起的莱伯先天性黑蒙(LCA)10 型的模型。我们鉴定了五种非毒性阳性化合物,包括先导分子利血平,它可以维持类器官中的光感受器发育和存活。利血平还可以改善来自 患者诱导多能干细胞的视网膜类器官和体内 小鼠的光感受器。用利血平处理的患者类器官揭示了与细胞存活/死亡、代谢和蛋白质稳态相关的信号通路的调节。进一步的研究揭示了自噬的失调与患者类器官和 小鼠视网膜中初级纤毛生物发生受损有关。利血平通过增加货物衔接蛋白 p62 至少部分恢复了自噬和泛素-蛋白酶体系统之间的平衡,从而改善了初级纤毛的组装。我们的研究通过使用 iPSC 衍生的类器官进行跨物种药物发现,在视网膜纤毛病的临床前研究中确定了有效的药物候选物,强调了蛋白质稳态在纤毛病发病机制中的影响,并为视网膜神经退行性疾病的治疗提供了新的见解。

https://cdn.ncbi.nlm.nih.gov/pmc/blobs/c3a3/10121224/035366bc384b/elife-83205-fig1.jpg

文献AI研究员

20分钟写一篇综述,助力文献阅读效率提升50倍。

立即体验

用中文搜PubMed

大模型驱动的PubMed中文搜索引擎

马上搜索

文档翻译

学术文献翻译模型,支持多种主流文档格式。

立即体验