Suppr超能文献

4F-吲哚增强铜绿假单胞菌对氨基糖苷类抗生素的敏感性。

4F-Indole Enhances the Susceptibility of Pseudomonas aeruginosa to Aminoglycoside Antibiotics.

作者信息

Dou Qin, Zhu Yuxiang, Li Chunhui, Bian Zeran, Song Huihui, Zhang Ruizhen, Wang Yingsong, Zhang Xile, Wang Yan

机构信息

College of Marine Life Sciences, and Institute of Evolution & Marine Biodiversity, Ocean University of China, Qingdao, China.

出版信息

Microbiol Spectr. 2023 Mar 28;11(2):e0451922. doi: 10.1128/spectrum.04519-22.

Abstract

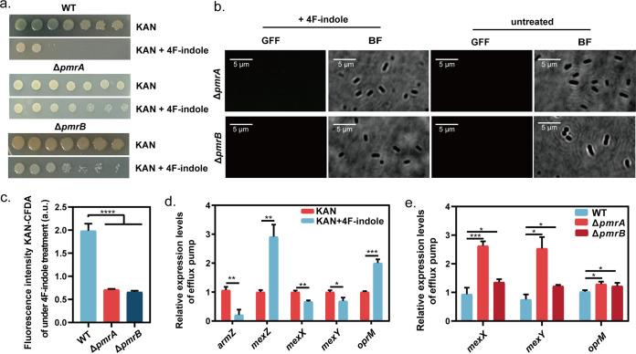
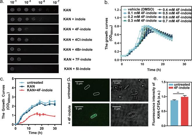
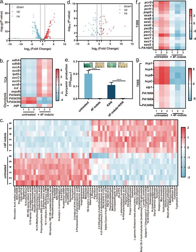
Infections caused by multidrug-resistant bacteria are becoming increasingly serious. The aminoglycoside antibiotics have been widely used to treat severe Gram-negative bacterial infections. Here, we reported that a class of small molecules, namely, halogenated indoles, can resensitize Pseudomonas aeruginosa PAO1 to aminoglycoside antibiotics such as gentamicin, kanamycin, tobramycin, amikacin, neomycin, ribosomalin sulfate, and cisomicin. We selected 4F-indole as a representative of halogenated indoles to investigate its mechanism and found that the two-component system (TCS) PmrA/PmrB inhibited the expression of multidrug efflux pump MexXY-OprM, allowing kanamycin to act intracellularly. Moreover, 4F-indole inhibited the biosynthesis of several virulence factors, such as pyocyanin, type III secretion system (T3SS), and type VI secretion system (T6SS) exported effectors, and reduced the swimming and twitching motility by suppressing the expression of flagella and type IV pili. This study suggests that the combination of 4F-indole and kanamycin can be more effective against P. aeruginosa PAO1 and affect its multiple physiological activities, providing a novel insight into the reactivation of aminoglycoside antibiotics. Infections caused by Pseudomonas aeruginosa have become a major public health crisis. Its resistance to existing antibiotics causes clinical infections that are hard to cure. In this study, we found that halogenated indoles in combination with aminoglycoside antibiotics could be more effective than antibiotics alone against P. aeruginosa PAO1 and preliminarily revealed the mechanism of the 4F-indole-induced regulatory effect. Moreover, the regulatory effect of 4F-indole on different physiological behaviors of P. aeruginosa PAO1 was analyzed by combined transcriptomics and metabolomics. We explain that 4F-indole has potential as a novel antibiotic adjuvant, thus slowing down the further development of bacterial resistance.

摘要

多重耐药菌引起的感染正变得日益严重。氨基糖苷类抗生素已被广泛用于治疗严重的革兰氏阴性菌感染。在此,我们报道了一类小分子,即卤代吲哚,可使铜绿假单胞菌PAO1对庆大霉素、卡那霉素、妥布霉素、阿米卡星、新霉素、硫酸核糖霉素和顺式霉素等氨基糖苷类抗生素重新敏感。我们选择4F-吲哚作为卤代吲哚的代表来研究其作用机制,发现双组分系统(TCS)PmrA/PmrB抑制多药外排泵MexXY-OprM的表达,使卡那霉素能够在细胞内发挥作用。此外,4F-吲哚抑制了几种毒力因子的生物合成,如绿脓菌素、III型分泌系统(T3SS)和VI型分泌系统(T6SS)输出效应物,并通过抑制鞭毛和IV型菌毛的表达降低了游动和颤动运动能力。本研究表明,4F-吲哚与卡那霉素联合使用对铜绿假单胞菌PAO1可能更有效,并影响其多种生理活动,为氨基糖苷类抗生素的重新激活提供了新的见解。铜绿假单胞菌引起的感染已成为重大的公共卫生危机。其对现有抗生素的耐药性导致临床感染难以治愈。在本研究中,我们发现卤代吲哚与氨基糖苷类抗生素联合使用对铜绿假单胞菌PAO1可能比单独使用抗生素更有效,并初步揭示了4F-吲哚诱导调控作用的机制。此外,通过联合转录组学和代谢组学分析了4F-吲哚对铜绿假单胞菌PAO1不同生理行为的调控作用。我们解释说,4F-吲哚作为一种新型抗生素佐剂具有潜力,从而减缓细菌耐药性的进一步发展。

https://cdn.ncbi.nlm.nih.gov/pmc/blobs/dce5/10100892/9c1ed4a66d86/spectrum.04519-22-f001.jpg

文献AI研究员

20分钟写一篇综述,助力文献阅读效率提升50倍。

立即体验

用中文搜PubMed

大模型驱动的PubMed中文搜索引擎

马上搜索

文档翻译

学术文献翻译模型,支持多种主流文档格式。

立即体验