Suppr超能文献

染色质重塑因子 Brg1 的重分布指导平滑肌衍生的外膜祖细胞向肌成纤维细胞分化和血管纤维化。

Redistribution of the chromatin remodeler Brg1 directs smooth muscle-derived adventitial progenitor-to-myofibroblast differentiation and vascular fibrosis.

机构信息

Department of Medicine, Division of Renal Diseases and Hypertension.

Medical Scientist Training Program.

出版信息

JCI Insight. 2023 May 8;8(9):e164862. doi: 10.1172/jci.insight.164862.

Abstract

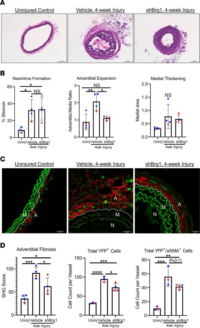
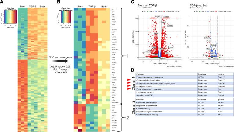
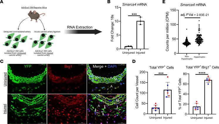
Vascular smooth muscle-derived Sca1+ adventitial progenitor (AdvSca1-SM) cells are tissue-resident, multipotent stem cells that contribute to progression of vascular remodeling and fibrosis. Upon acute vascular injury, AdvSca1-SM cells differentiate into myofibroblasts and are embedded in perivascular collagen and the extracellular matrix. While the phenotypic properties of AdvSca1-SM-derived myofibroblasts have been defined, the underlying epigenetic regulators driving the AdvSca1-SM-to-myofibroblast transition are unclear. We show that the chromatin remodeler Smarca4/Brg1 facilitates AdvSca1-SM myofibroblast differentiation. Brg1 mRNA and protein were upregulated in AdvSca1-SM cells after acute vascular injury, and pharmacological inhibition of Brg1 by the small molecule PFI-3 attenuated perivascular fibrosis and adventitial expansion. TGF-β1 stimulation of AdvSca1-SM cells in vitro reduced expression of stemness genes while inducing expression of myofibroblast genes that was associated with enhanced contractility; PFI blocked TGF-β1-induced phenotypic transition. Similarly, genetic knockdown of Brg1 in vivo reduced adventitial remodeling and fibrosis and reversed AdvSca1-SM-to-myofibroblast transition in vitro. Mechanistically, TGF-β1 promoted redistribution of Brg1 from distal intergenic sites of stemness genes and recruitment to promoter regions of myofibroblast-related genes, which was blocked by PFI-3. These data provide insight into epigenetic regulation of resident vascular progenitor cell differentiation and support that manipulating the AdvSca1-SM phenotype will provide antifibrotic clinical benefits.

摘要

血管平滑肌来源的 Sca1+ 外膜祖细胞(AdvSca1-SM)是组织驻留的多能干细胞,有助于血管重塑和纤维化的进展。在急性血管损伤时,AdvSca1-SM 细胞分化为肌成纤维细胞,并嵌入血管周围的胶原和细胞外基质中。虽然 AdvSca1-SM 衍生的肌成纤维细胞的表型特性已经确定,但驱动 AdvSca1-SM 向肌成纤维细胞转化的潜在表观遗传调控因子尚不清楚。我们发现染色质重塑因子 Smarca4/Brg1 促进 AdvSca1-SM 肌成纤维细胞分化。急性血管损伤后,AdvSca1-SM 细胞中 Brg1mRNA 和蛋白表达上调,小分子 PFI-3 抑制 Brg1 可减轻血管周围纤维化和外膜扩张。体外 TGF-β1 刺激 AdvSca1-SM 细胞可降低干性基因的表达,同时诱导肌成纤维细胞基因的表达,与增强的收缩性相关;PFI 阻断 TGF-β1 诱导的表型转化。同样,体内 Brg1 的基因敲低减少了外膜重塑和纤维化,并逆转了 AdvSca1-SM 体外向肌成纤维细胞的转化。从机制上讲,TGF-β1 促进 Brg1 从干性基因的远端基因间位点重新分布,并募集到肌成纤维细胞相关基因的启动子区域,这一过程被 PFI-3 阻断。这些数据提供了对常驻血管祖细胞分化的表观遗传调控的深入了解,并支持操纵 AdvSca1-SM 表型将提供抗纤维化的临床益处。

https://cdn.ncbi.nlm.nih.gov/pmc/blobs/78d1/10243795/3701763e74b7/jciinsight-8-164862-g179.jpg

文献AI研究员

20分钟写一篇综述,助力文献阅读效率提升50倍。

立即体验

用中文搜PubMed

大模型驱动的PubMed中文搜索引擎

马上搜索

文档翻译

学术文献翻译模型,支持多种主流文档格式。

立即体验