Suppr超能文献

针对肿瘤血管以提高体外武装 T 细胞衔接双特异性抗体的抗肿瘤活性。

Targeting tumor vasculature to improve antitumor activity of T cells armed ex vivo with T cell engaging bispecific antibody.

机构信息

Pediatrics, Inha University Hospital, Incheon, Korea (the Republic of).

Pediatrics, Memorial Sloan Kettering Cancer Center, New York, New York, USA.

出版信息

J Immunother Cancer. 2023 Mar;11(3). doi: 10.1136/jitc-2023-006680.

Abstract

BACKGROUND

Success of T cell immunotherapy hinges on the tumor microenvironment (TME), and abnormal tumor vasculature is a hallmark of most solid tumors and associated with immune evasion. The efficacy of T cell engaging bispecific antibody (BsAb) treatment relies on the successful trafficking and cytolytic activity of T cells in solid tumors. Normalization of tumor vasculature using vascular endothelial growth factor (VEGF) blockades could improve efficacy of BsAb-based T cell immunotherapy.

METHODS

Anti-human VEGF (bevacizumab, BVZ) or anti-mouse VEGFR2 antibody (DC101) was used as VEGF blockade, and ex vivo armed T cells (EATs) carrying anti-GD2, anti-HER2, or anti-glypican3 (GPC3) IgG-(L)-scFv platformed BsAb were used. BsAb-driven intratumoral T cell infiltration and in vivo antitumor response were evaluated using cancer cell line-derived xenografts (CDXs) or patient-derived xenografts (PDXs) carried out in BALB- IL-2R--KO (BRG) mice. VEGF expression on human cancer cell lines was analyzed by flow cytometry, and VEGF levels in mouse serum were measured using VEGF Quantikine ELISA Kit. Tumor infiltrating lymphocytes (TILs) were evaluated using flow cytometry and by bioluminescence; both TILs and tumor vasculature were studied using immunohistochemistry.

RESULTS

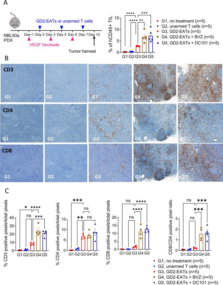
VEGF expression on cancer cell lines increased with seeding density in vitro. BVZ significantly reduced serum VEGF levels in mice. BVZ or DC101 increased high endothelial venules (HEVs) in the TME and substantially enhanced (2.1-8.1 fold) BsAb-driven T cell infiltration into neuroblastoma and osteosarcoma xenografts, which was preferential for CD8(+) TILs versus CD4(+) TILs, leading to superior antitumor effects in multiple CDX and PDX tumor models without added toxicities.

CONCLUSIONS

VEGF blockade using specific antibodies against VEGF or VEGFR2 increased HEVs in the TME and cytotoxic CD8(+) TILs, significantly improving the therapeutic efficacy of EAT strategies in preclinical models, supporting the clinical investigation of VEGF blockades to further enhance BsAb-based T cell immunotherapies.

摘要

背景

T 细胞免疫疗法的成功取决于肿瘤微环境(TME),而异常的肿瘤血管是大多数实体瘤的标志,并与免疫逃逸有关。T 细胞结合双特异性抗体(BsAb)治疗的疗效依赖于 T 细胞在实体瘤中的成功迁移和细胞溶解活性。使用血管内皮生长因子(VEGF)阻断剂使肿瘤血管正常化可以提高基于 BsAb 的 T 细胞免疫疗法的疗效。

方法

使用抗人 VEGF(贝伐珠单抗,BVZ)或抗小鼠 VEGFR2 抗体(DC101)作为 VEGF 阻断剂,并用携带抗 GD2、抗 HER2 或抗聚糖蛋白 3(GPC3)IgG-(L)-scFv 平台 BsAb 的体外武装 T 细胞(EATs)。使用在 BALB-IL-2R--KO(BRG)小鼠中进行的癌细胞系衍生异种移植(CDX)或患者衍生异种移植(PDX)评估 BsAb 驱动的肿瘤内 T 细胞浸润和体内抗肿瘤反应。通过流式细胞术分析人癌细胞系上的 VEGF 表达,并用 VEGF Quantikine ELISA 试剂盒测量小鼠血清中的 VEGF 水平。通过流式细胞术和生物发光评估肿瘤浸润淋巴细胞(TILs);通过免疫组织化学研究 TILs 和肿瘤血管。

结果

体外培养时,癌细胞系上的 VEGF 表达随接种密度的增加而增加。BVZ 显著降低了小鼠血清中的 VEGF 水平。BVZ 或 DC101 增加了 TME 中的高内皮小静脉(HEVs),并显著增强(2.1-8.1 倍)BsAb 驱动的 T 细胞浸润神经母细胞瘤和骨肉瘤异种移植瘤,这更有利于 CD8+TIL 而不是 CD4+TIL,从而在多个 CDX 和 PDX 肿瘤模型中产生更好的抗肿瘤效果,而没有增加毒性。

结论

使用针对 VEGF 或 VEGFR2 的特异性抗体进行 VEGF 阻断增加了 TME 中的 HEVs 和细胞毒性 CD8+TIL,显著提高了 EAT 策略在临床前模型中的治疗效果,支持进一步增强基于 BsAb 的 T 细胞免疫疗法的 VEGF 阻断的临床研究。

https://cdn.ncbi.nlm.nih.gov/pmc/blobs/1d25/10069597/ddf6bad79fe7/jitc-2023-006680f01.jpg

文献AI研究员

20分钟写一篇综述,助力文献阅读效率提升50倍。

立即体验

用中文搜PubMed

大模型驱动的PubMed中文搜索引擎

马上搜索

文档翻译

学术文献翻译模型,支持多种主流文档格式。

立即体验