Suppr超能文献

调节快速骨骼肌收缩可保护杜氏肌营养不良症动物模型中的骨骼肌。

Modulating fast skeletal muscle contraction protects skeletal muscle in animal models of Duchenne muscular dystrophy.

机构信息

Edgewise Therapeutics, BioFrontiers Institute, University of Colorado, Boulder, Colorado, USA.

BridgeBio Inc., Palo Alto, California, USA.

出版信息

J Clin Invest. 2023 May 15;133(10):e153837. doi: 10.1172/JCI153837.

Abstract

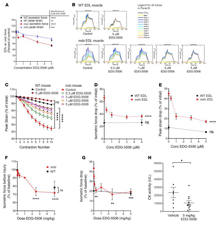
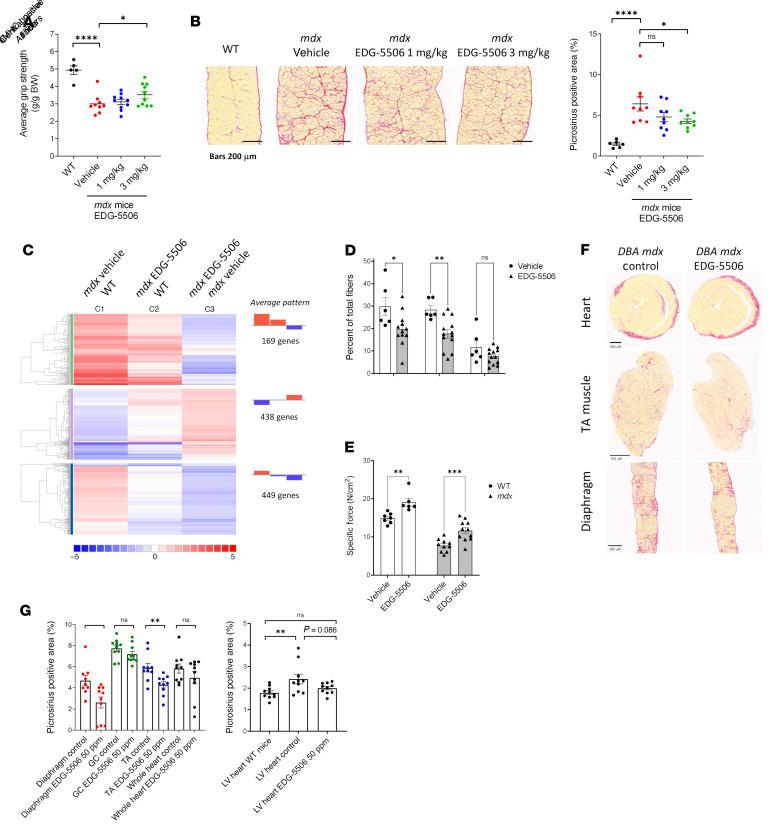
Duchenne muscular dystrophy (DMD) is a lethal muscle disease caused by absence of the protein dystrophin, which acts as a structural link between the basal lamina and contractile machinery to stabilize muscle membranes in response to mechanical stress. In DMD, mechanical stress leads to exaggerated membrane injury and fiber breakdown, with fast fibers being the most susceptible to damage. A major contributor to this injury is muscle contraction, controlled by the motor protein myosin. However, how muscle contraction and fast muscle fiber damage contribute to the pathophysiology of DMD has not been well characterized. We explored the role of fast skeletal muscle contraction in DMD with a potentially novel, selective, orally active inhibitor of fast skeletal muscle myosin, EDG-5506. Surprisingly, even modest decreases of contraction (<15%) were sufficient to protect skeletal muscles in dystrophic mdx mice from stress injury. Longer-term treatment also decreased muscle fibrosis in key disease-implicated tissues. Importantly, therapeutic levels of myosin inhibition with EDG-5506 did not detrimentally affect strength or coordination. Finally, in dystrophic dogs, EDG-5506 reversibly reduced circulating muscle injury biomarkers and increased habitual activity. This unexpected biology may represent an important alternative treatment strategy for Duchenne and related myopathies.

摘要

杜氏肌营养不良症(DMD)是一种致命的肌肉疾病,由缺乏肌营养不良蛋白引起,该蛋白作为基底膜和收缩机制之间的结构连接物,在机械应激下稳定肌肉膜。在 DMD 中,机械应激导致膜损伤和纤维断裂加剧,快肌纤维最容易受损。导致这种损伤的一个主要因素是肌肉收缩,由肌球蛋白这个运动蛋白控制。然而,肌肉收缩和快肌纤维损伤如何导致 DMD 的病理生理学尚未得到很好的描述。我们用一种新型、选择性、口服活性的快肌肌球蛋白抑制剂 EDG-5506 来探索快肌收缩在 DMD 中的作用。令人惊讶的是,即使收缩幅度适度降低(<15%)也足以保护 mdx 肌营养不良症小鼠的骨骼肌免受应激损伤。长期治疗还减少了关键疾病相关组织中的肌肉纤维化。重要的是,EDG-5506 对肌球蛋白的治疗抑制水平不会对力量或协调性产生不利影响。最后,在肌营养不良症的狗中,EDG-5506 可逆地降低了循环肌肉损伤生物标志物并增加了习惯性活动。这种意外的生物学现象可能代表了杜氏肌营养不良症和相关肌病的一种重要替代治疗策略。

https://cdn.ncbi.nlm.nih.gov/pmc/blobs/df6c/10178848/643ab4ea5202/jci-133-153837-g027.jpg

文献AI研究员

20分钟写一篇综述,助力文献阅读效率提升50倍。

立即体验

用中文搜PubMed

大模型驱动的PubMed中文搜索引擎

马上搜索

文档翻译

学术文献翻译模型,支持多种主流文档格式。

立即体验