Suppr超能文献

布氏锥虫 MISP 家族的不变蛋白与 BARP 一起在唾液腺形式的表面表达为三螺旋束结构,但在采采蝇媒介内寄生虫发育是可有可无的。

The Trypanosoma brucei MISP family of invariant proteins is co-expressed with BARP as triple helical bundle structures on the surface of salivary gland forms, but is dispensable for parasite development within the tsetse vector.

机构信息

Department of Vector Biology, Liverpool School of Tropical Medicine, Liverpool, United Kingdom.

Department of Tropical Disease Biology, Liverpool School of Tropical Medicine, Liverpool, United Kingdom.

出版信息

PLoS Pathog. 2023 Mar 30;19(3):e1011269. doi: 10.1371/journal.ppat.1011269. eCollection 2023 Mar.

Abstract

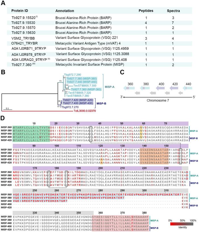
Trypanosoma brucei spp. develop into mammalian-infectious metacyclic trypomastigotes inside tsetse salivary glands. Besides acquiring a variant surface glycoprotein (VSG) coat, little is known about the metacyclic expression of invariant surface antigens. Proteomic analyses of saliva from T. brucei-infected tsetse flies identified, in addition to VSG and Brucei Alanine-Rich Protein (BARP) peptides, a family of glycosylphosphatidylinositol (GPI)-anchored surface proteins herein named as Metacyclic Invariant Surface Proteins (MISP) because of its predominant expression on the surface of metacyclic trypomastigotes. The MISP family is encoded by five paralog genes with >80% protein identity, which are exclusively expressed by salivary gland stages of the parasite and peak in metacyclic stage, as shown by confocal microscopy and immuno-high resolution scanning electron microscopy. Crystallographic analysis of a MISP isoform (MISP360) and a high confidence model of BARP revealed a triple helical bundle architecture commonly found in other trypanosome surface proteins. Molecular modelling combined with live fluorescent microscopy suggests that MISP N-termini are potentially extended above the metacyclic VSG coat, and thus could be tested as a transmission-blocking vaccine target. However, vaccination with recombinant MISP360 isoform did not protect mice against a T. brucei infectious tsetse bite. Lastly, both CRISPR-Cas9-driven knock out and RNAi knock down of all MISP paralogues suggest they are not essential for parasite development in the tsetse vector. We suggest MISP may be relevant during trypanosome transmission or establishment in the vertebrate's skin.

摘要

布氏锥虫属(Trypanosoma brucei spp.)在采采蝇的唾液腺中发育成能感染哺乳动物的循环型动基体锥虫。除了获得变异表面糖蛋白(VSG)外套外,对于循环型表面不变抗原的表达知之甚少。对感染采采蝇的采采蝇唾液进行蛋白质组学分析,除了 VSG 和布鲁斯氏丙氨酸丰富蛋白(BARP)肽外,还鉴定出了一个糖基磷脂酰肌醇(GPI)锚定表面蛋白家族,由于其在循环型动基体锥虫表面的主要表达,将其命名为循环型不变表面蛋白(MISP)。MISP 家族由 5 个具有 >80%蛋白质同一性的基因的平行基因编码,仅由寄生虫的唾液腺阶段表达,并在循环型阶段达到高峰,如共聚焦显微镜和免疫高分辨率扫描电子显微镜所示。MISP 同工型(MISP360)的晶体学分析和 BARP 的高置信度模型显示了一种在其他锥虫表面蛋白中常见的三螺旋束结构。分子建模结合活荧光显微镜表明,MISP N 末端可能在循环型 VSG 外套上方延伸,因此可以作为传播阻断疫苗的靶点进行测试。然而,用重组 MISP360 同工型接种疫苗并不能保护小鼠免受 T. brucei 感染的采采蝇叮咬。最后,CRISPR-Cas9 驱动的敲除和所有 MISP 平行基因的 RNAi 敲低均表明它们对采采蝇媒介中寄生虫的发育不是必需的。我们认为 MISP 在锥虫传播或在脊椎动物皮肤中建立时可能具有相关性。

https://cdn.ncbi.nlm.nih.gov/pmc/blobs/adc6/10089363/62823ec2d23f/ppat.1011269.g001.jpg

文献AI研究员

20分钟写一篇综述,助力文献阅读效率提升50倍。

立即体验

用中文搜PubMed

大模型驱动的PubMed中文搜索引擎

马上搜索

文档翻译

学术文献翻译模型,支持多种主流文档格式。

立即体验