Suppr超能文献

p21 通过上皮细胞和内皮细胞促进慢性肺部炎症。

p21 facilitates chronic lung inflammation via epithelial and endothelial cells.

机构信息

Department of Molecular Cell Biology, The Weizmann Institute of Science, Rehovot 7610001, Israel.

Department of Life Sciences Core Facilities, The Weizmann Institute of Science, Rehovot 7610001, Israel.

出版信息

Aging (Albany NY). 2023 Mar 30;15(7):2395-2417. doi: 10.18632/aging.204622.

Abstract

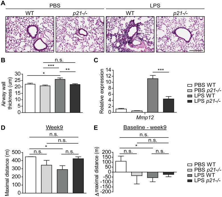
Cellular senescence is a stable state of cell cycle arrest that regulates tissue integrity and protects the organism from tumorigenesis. However, the accumulation of senescent cells during aging contributes to age-related pathologies. One such pathology is chronic lung inflammation. p21 (CDKN1A) regulates cellular senescence via inhibition of cyclin-dependent kinases (CDKs). However, its role in chronic lung inflammation and functional impact on chronic lung disease, where senescent cells accumulate, is less understood. To elucidate the role of p21 in chronic lung inflammation, we subjected p21 knockout () mice to repetitive inhalations of lipopolysaccharide (LPS), an exposure that leads to chronic bronchitis and accumulation of senescent cells. p21 knockout led to a reduced presence of senescent cells, alleviated the pathological manifestations of chronic lung inflammation, and improved the fitness of the mice. The expression profiling of the lung cells revealed that resident epithelial and endothelial cells, but not immune cells, play a significant role in mediating the p21-dependent inflammatory response following chronic LPS exposure. Our results implicate p21 as a critical regulator of chronic bronchitis and a driver of chronic airway inflammation and lung destruction.

摘要

细胞衰老是一种细胞周期停滞的稳定状态,它可以调节组织完整性并保护生物体免受肿瘤发生。然而,衰老过程中衰老细胞的积累会导致与年龄相关的病理。其中一种病理是慢性肺部炎症。p21(CDKN1A)通过抑制细胞周期蛋白依赖性激酶(CDKs)来调节细胞衰老。然而,其在慢性肺部炎症中的作用以及对衰老细胞积累的慢性肺部疾病的功能影响了解较少。为了阐明 p21 在慢性肺部炎症中的作用,我们使 p21 敲除()小鼠反复吸入脂多糖(LPS),这种暴露会导致慢性支气管炎和衰老细胞的积累。p21 敲除导致衰老细胞的存在减少,减轻了慢性肺部炎症的病理表现,并改善了小鼠的适应能力。对肺部细胞的表达谱分析表明,常驻上皮细胞和内皮细胞,而不是免疫细胞,在介导慢性 LPS 暴露后的 p21 依赖性炎症反应中发挥重要作用。我们的结果表明 p21 是慢性支气管炎的关键调节因子,也是慢性气道炎症和肺破坏的驱动因素。

https://cdn.ncbi.nlm.nih.gov/pmc/blobs/51fe/10120903/dc13c4dfd3cd/aging-15-204622-g001.jpg

文献AI研究员

20分钟写一篇综述,助力文献阅读效率提升50倍。

立即体验

用中文搜PubMed

大模型驱动的PubMed中文搜索引擎

马上搜索

文档翻译

学术文献翻译模型,支持多种主流文档格式。

立即体验