Suppr超能文献

胞嘧啶碱基编辑器在转基因小鼠中诱导脱靶突变和不良表型效应。

Cytosine base editors induce off-target mutations and adverse phenotypic effects in transgenic mice.

机构信息

Shenzhen Branch, Guangdong Laboratory for Lingnan Modern Agriculture, Key Laboratory of Synthetic Biology, Ministry of Agriculture and Rural Affairs, Agricultural Genomics Institute at Shenzhen, Chinese Academy of Agricultural Sciences, Shenzhen, China.

Key Laboratory of Agricultural Animal Genetics, Breeding and Reproduction of Ministry of Education & Key Lab of Swine Genetics and Breeding of Ministry of Agriculture and Rural Affairs, Huazhong Agricultural University, Wuhan, China.

出版信息

Nat Commun. 2023 Mar 30;14(1):1784. doi: 10.1038/s41467-023-37508-7.

Abstract

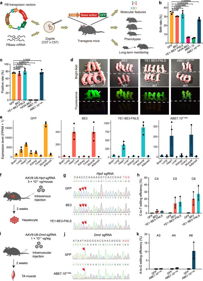
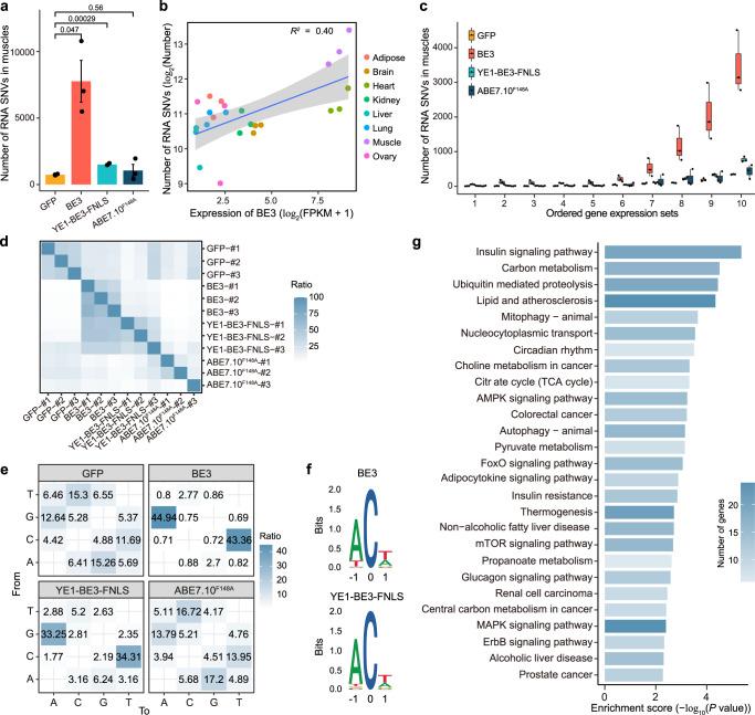
Base editors have been reported to induce off-target mutations in cultured cells, mouse embryos and rice, but their long-term effects in vivo remain unknown. Here, we develop a Systematic evaluation Approach For gene Editing tools by Transgenic mIce (SAFETI), and evaluate the off-target effects of BE3, high fidelity version of CBE (YE1-BE3-FNLS) and ABE (ABE7.10) in ~400 transgenic mice over 15 months. Whole-genome sequence analysis reveals BE3 expression generated de novo mutations in the offspring of transgenic mice. RNA-seq analysis reveals both BE3 and YE1-BE3-FNLS induce transcriptome-wide SNVs, and the numbers of RNA SNVs are positively correlated with CBE expression levels across various tissues. By contrast, ABE7.10 shows no detectable off-target DNA or RNA SNVs. Notably, we observe abnormal phenotypes including obesity and developmental delay in mice with permanent genomic BE3 overexpression during long-time monitoring, elucidating a potentially overlooked aspect of side effects of BE3 in vivo.

摘要

碱基编辑器已被报道在培养细胞、小鼠胚胎和水稻中诱导脱靶突变,但它们在体内的长期影响尚不清楚。在这里,我们开发了一种通过转基因小鼠的基因编辑工具的系统评估方法(SAFETI),并在超过 15 个月的时间里,在近 400 只转基因小鼠中评估了 BE3、高保真版 CBE(YE1-BE3-FNLS)和 ABE(ABE7.10)的脱靶效应。全基因组序列分析显示,BE3 的表达在转基因小鼠的后代中产生了新的突变。RNA-seq 分析显示,BE3 和 YE1-BE3-FNLS 均诱导全转录组范围内的 SNVs,并且各种组织中 CBE 表达水平与 RNA SNVs 的数量呈正相关。相比之下,ABE7.10 没有检测到脱靶 DNA 或 RNA SNVs。值得注意的是,我们在长时间监测中观察到具有永久性基因组 BE3 过表达的小鼠出现肥胖和发育迟缓等异常表型,阐明了 BE3 在体内潜在被忽视的副作用方面。

https://cdn.ncbi.nlm.nih.gov/pmc/blobs/e216/10063651/c2c73d34f5f0/41467_2023_37508_Fig1_HTML.jpg

文献AI研究员

20分钟写一篇综述,助力文献阅读效率提升50倍。

立即体验

用中文搜PubMed

大模型驱动的PubMed中文搜索引擎

马上搜索

文档翻译

学术文献翻译模型,支持多种主流文档格式。

立即体验