Suppr超能文献

使用基于纳米氧化铈的长效产氧光疗水凝胶抑制黑色素瘤

Inhibition of melanoma using a nanoceria-based prolonged oxygen-generating phototherapy hydrogel.

作者信息

Zhang Lidong, Liu Xiaoguang, Mao Yinghua, Rong Shu, Chen Yonghong, Qi Yong, Cai Zhipeng, Li Hong

机构信息

Institute of Military Preventive Medicine, Army Medical University (Third Military Medical University), Chongqing, China.

Department of Gynecology, Women's Hospital of Nanjing Medical University (Nanjing Maternity and Child Health Care Hospital), Nanjing, China.

出版信息

Front Oncol. 2023 Mar 16;13:1126094. doi: 10.3389/fonc.2023.1126094. eCollection 2023.

Abstract

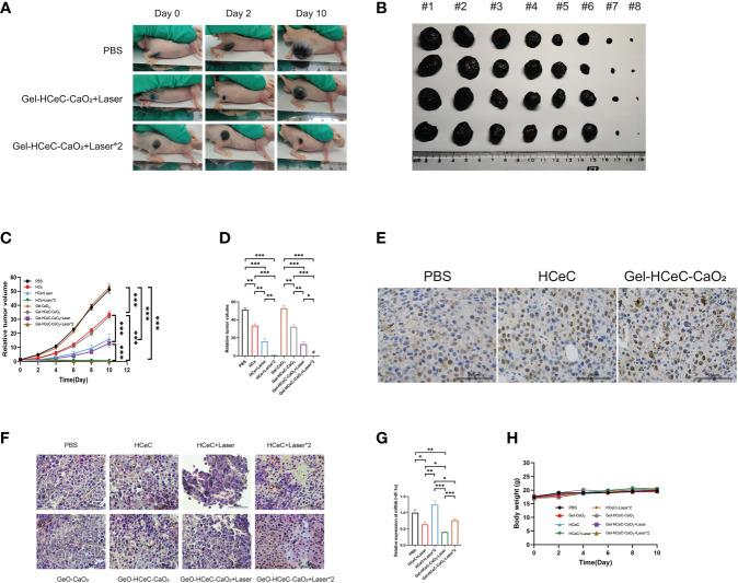
Tumor hypoxic environment is an inevitable obstacle for photodynamic therapy (PDT) of melanoma. Herein, a multifunctional oxygen-generating hydrogel loaded with hyaluronic acid-chlorin e6 modified nanoceria and calcium peroxide (Gel-HCeC-CaO) was developed for the phototherapy of melanoma. The thermo-sensitive hydrogel could act as a sustained drug delivery system to accumulate photosensitizers (chlorin e6, Ce6) around the tumor, followed by cellular uptake mediated by nanocarrier and hyaluronic acid (HA) targeting. The moderate sustained oxygen generation in the hydrogel was produced by the reaction of calcium peroxide (CaO) with infiltrated HO in the presence of catalase mimetic nanoceria. The developed Gel-HCeC-CaO could efficiently alleviate the hypoxia microenvironment of tumors as indicated by the expression of hypoxia-inducible factor -1α (HIF-1α), meeting the "once injection, repeat irradiation" strategy and enhanced PDT efficacy. The prolonged oxygen-generating phototherapy hydrogel system provided a new strategy for tumor hypoxia alleviation and PDT.

摘要

肿瘤缺氧环境是黑色素瘤光动力疗法(PDT)不可避免的障碍。在此,开发了一种负载透明质酸-二氢卟吩e6修饰的纳米氧化铈和过氧化钙的多功能产氧水凝胶(Gel-HCeC-CaO)用于黑色素瘤的光疗。热敏水凝胶可作为持续给药系统,使光敏剂(二氢卟吩e6,Ce6)在肿瘤周围蓄积,随后通过纳米载体介导的细胞摄取和透明质酸(HA)靶向作用实现。在具有过氧化氢酶模拟活性的纳米氧化铈存在下,过氧化钙(CaO)与浸润的水反应,在水凝胶中产生适度的持续产氧。如缺氧诱导因子-1α(HIF-1α)的表达所示,所开发的Gel-HCeC-CaO可有效缓解肿瘤的缺氧微环境,符合“一次注射,重复照射”策略并提高PDT疗效。延长产氧的光疗水凝胶系统为肿瘤缺氧缓解和PDT提供了一种新策略。

https://cdn.ncbi.nlm.nih.gov/pmc/blobs/7e6c/10060878/ec0305c6484f/fonc-13-1126094-g001.jpg

文献AI研究员

20分钟写一篇综述,助力文献阅读效率提升50倍。

立即体验

用中文搜PubMed

大模型驱动的PubMed中文搜索引擎

马上搜索

文档翻译

学术文献翻译模型,支持多种主流文档格式。

立即体验