Suppr超能文献

miR-21-5p 通过调控 MELK 抑制 AKT/mTOR 信号通路抑制肝癌细胞铁死亡

miR-21-5p Inhibits Ferroptosis in Hepatocellular Carcinoma Cells by Regulating the AKT/mTOR Signaling Pathway through MELK.

机构信息

First People's Hospital of Kunming City, Kunming 650032, Yunnan, China.

The Calmette Affiliated Hospital of Kunming Medical University, Kunming 650032, Yunnan, China.

出版信息

J Immunol Res. 2023 Mar 24;2023:8929525. doi: 10.1155/2023/8929525. eCollection 2023.

Abstract

BACKGROUND

Hepatocellular carcinoma (HCC) is one of the most prevalent cancers, and its incidence rate is increasing worldwide. At present, there is no ideal treatment for HCC. In recent years, molecular-targeted therapy has shown significant therapeutic benefits for patients. Ferroptosis is a modality of regulated cell death, and previous studies have found that inducing ferroptosis in liver cancer cells can inhibit the progression of liver cancer. The aim of this study is to investigate the regulatory mechanism of miR-21-5p in regulating ferroptosis in HCC cells.

METHODS

CCK-8 was used to measure cell viability, EdU and colony formation were used to measure cell proliferation, and Transwell assays were used to measure cell migration and invasion. RT-qPCR was used to detect the level of miR-21-5p, Western blotting was used to detect the protein expression level, a dual-luciferase reporter gene assay was used to determine the targeting relationship between miR-21-5p and MELK, and coimmunoprecipitation was used to determine the interaction between MELK and AKT.

RESULTS

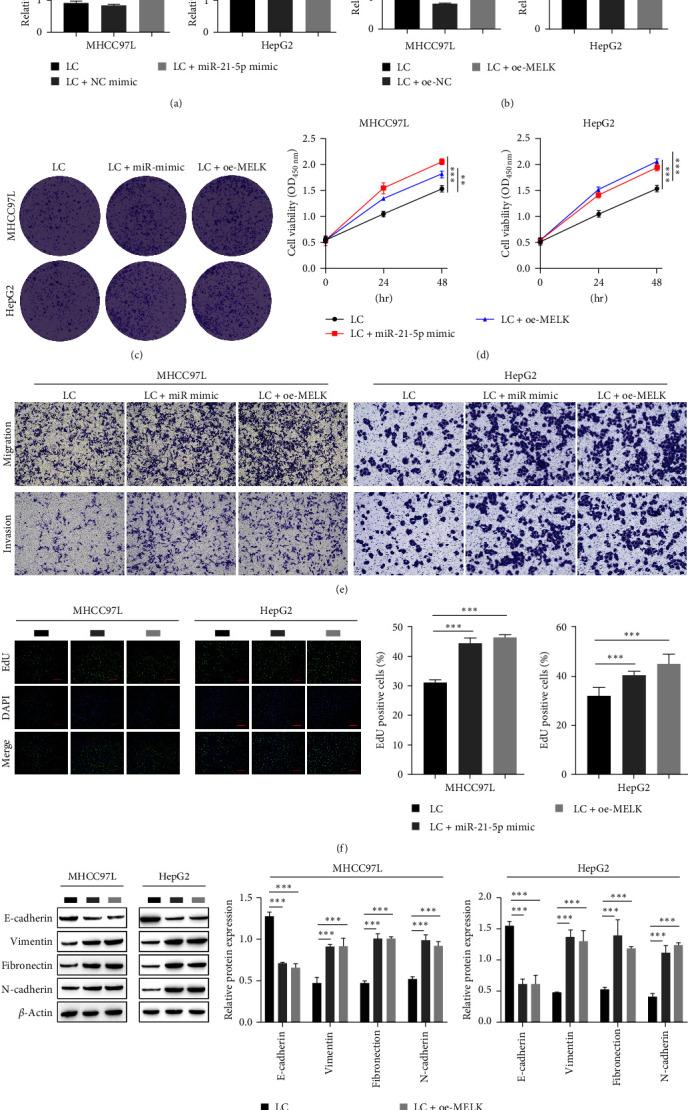
Overexpression of miR-21-5p and MELK facilitated the viability, proliferation, colony formation, invasion, and migration of HCC cells. Downregulation of miR-21-5p suppressed the level of MELK and the progression of HCC. MELK regulated the AKT/mTOR signaling pathway, causing changes in the levels of GPX4, GSH, FTH1, CT, heme oxygenase 1(HO-1), reactive oxygen species, and Fe to regulate the ferroptosis of hepatoma cells. Erastin, an inducer of ferroptosis, attenuated the repressive influence of miR-21-5p on ferroptosis in HCC cells.

CONCLUSION

In summary, this study demonstrates that miR-21-5p inhibits the ferroptosis of HCC cells by regulating the AKT/mTOR signaling pathway through MELK.

摘要

背景

肝细胞癌(HCC)是最常见的癌症之一,其发病率在全球范围内呈上升趋势。目前,HCC 尚无理想的治疗方法。近年来,分子靶向治疗已显示出对 HCC 患者的显著治疗益处。铁死亡是一种受调控的细胞死亡方式,先前的研究发现诱导肝癌细胞发生铁死亡可以抑制肝癌的进展。本研究旨在探讨 miR-21-5p 调节 HCC 细胞铁死亡的调控机制。

方法

用 CCK-8 法测定细胞活力,用 EdU 和集落形成实验测定细胞增殖,用 Transwell 实验测定细胞迁移和侵袭。用 RT-qPCR 检测 miR-21-5p 的水平,用 Western blot 检测蛋白表达水平,用双荧光素酶报告基因实验确定 miR-21-5p 与 MELK 的靶向关系,用 co-immunoprecipitation 确定 MELK 与 AKT 的相互作用。

结果

miR-21-5p 和 MELK 的过表达促进了 HCC 细胞的活力、增殖、集落形成、侵袭和迁移。miR-21-5p 的下调抑制了 MELK 的水平和 HCC 的进展。MELK 调节 AKT/mTOR 信号通路,导致 GPX4、GSH、FTH1、CT、血红素加氧酶 1(HO-1)、活性氧和 Fe 的水平发生变化,从而调节肝癌细胞的铁死亡。铁死亡诱导剂 Erastin 减弱了 miR-21-5p 对 HCC 细胞铁死亡的抑制作用。

结论

综上所述,本研究表明,miR-21-5p 通过 MELK 调节 AKT/mTOR 信号通路抑制 HCC 细胞的铁死亡。

https://cdn.ncbi.nlm.nih.gov/pmc/blobs/7dce/10065862/b3266d584614/JIR2023-8929525.001.jpg

文献AI研究员

20分钟写一篇综述,助力文献阅读效率提升50倍。

立即体验

用中文搜PubMed

大模型驱动的PubMed中文搜索引擎

马上搜索

文档翻译

学术文献翻译模型,支持多种主流文档格式。

立即体验