Suppr超能文献

基于整合网络的多个基因表达综合数据集分析鉴定了非酒精性脂肪性肝炎中涉及的新型免疫分子标志物。

Integrative network-based analysis on multiple Gene Expression Omnibus datasets identifies novel immune molecular markers implicated in non-alcoholic steatohepatitis.

机构信息

Center for Molecular Pathology, Department of Basic Medicine, Gannan Medical University, Ganzhou, China.

Department of Publication Health and Health Management, Gannan Medical University, Ganzhou, China.

出版信息

Front Endocrinol (Lausanne). 2023 Mar 16;14:1115890. doi: 10.3389/fendo.2023.1115890. eCollection 2023.

Abstract

INTRODUCTION

Non-alcoholic steatohepatitis (NASH), an advanced subtype of non-alcoholic fatty liver disease (NAFLD), has becoming the most important aetiology for end-stage liver disease, such as cirrhosis and hepatocellular carcinoma. This study were designed to explore novel genes associated with NASH.

METHODS

Here, five independent Gene Expression Omnibus (GEO) datasets were combined into a single cohort and analyzed using network biology approaches.

RESULTS

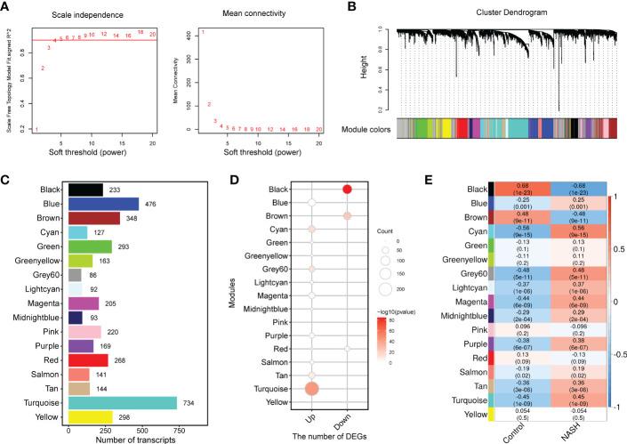
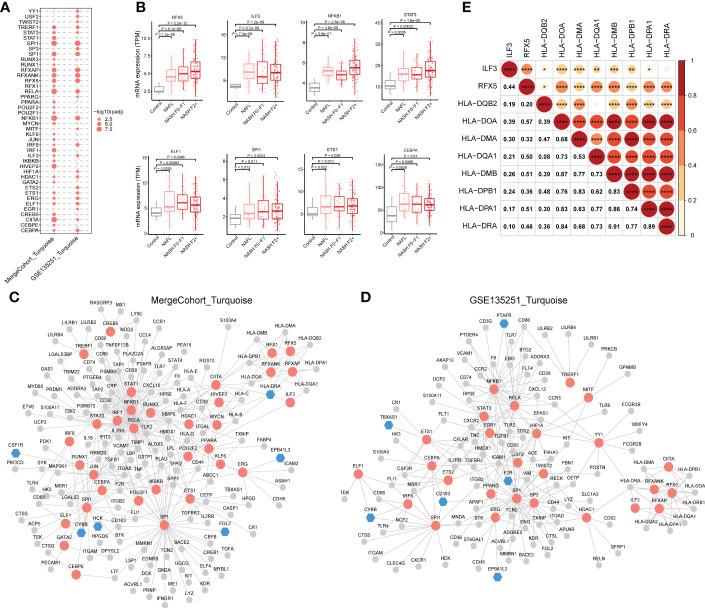
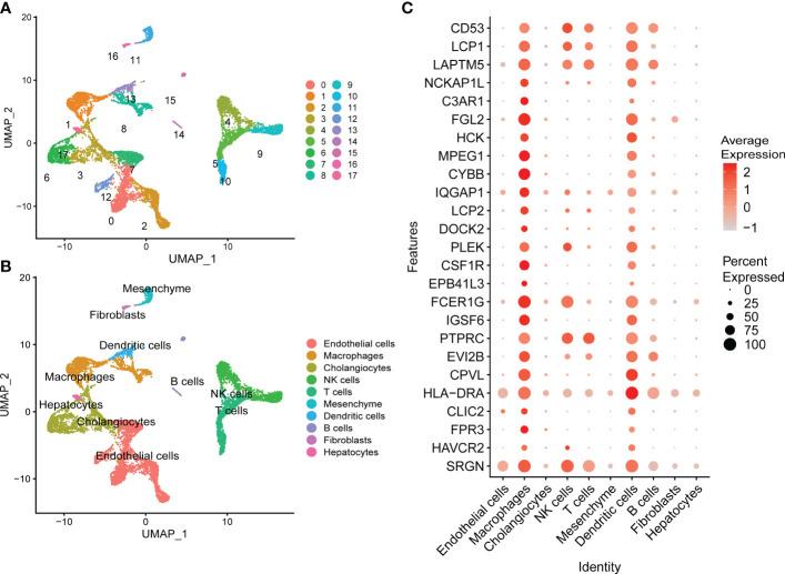
11 modules identified by weighted gene co-expression network analysis (WGCNA) showed significant association with the status of NASH. Further characterization of four gene modules of interest demonstrated that molecular pathology of NASH involves the upregulation of hub genes related to immune response, cholesterol and lipid metabolic process, extracellular matrix organization, and the downregulation of hub genes related to cellular amino acid catabolic, respectively. After DEGs enrichment analysis and module preservation analysis, the Turquoise module associated with immune response displayed a remarkably correlation with NASH status. Hub genes with high degree of connectivity in the module, including CD53, LCP1, LAPTM5, NCKAP1L, C3AR1, PLEK, FCER1G, HLA-DRA and SRGN were further verified in clinical samples and mouse model of NASH. Moreover, single-cell RNA-seq analysis showed that those key genes were expressed by distinct immune cells such as microphages, natural killer, dendritic, T and B cells. Finally, the potential transcription factors of Turquoise module were characterized, including NFKB1, STAT3, RFX5, ILF3, ELF1, SPI1, ETS1 and CEBPA, the expression of which increased with NASH progression.

DISCUSSION

In conclusion, our integrative analysis will contribute to the understanding of NASH and may enable the development of potential biomarkers for NASH therapy.

摘要

简介

非酒精性脂肪性肝炎(NASH)是一种非酒精性脂肪性肝病(NAFLD)的高级亚型,已成为终末期肝病(如肝硬化和肝细胞癌)的最重要病因。本研究旨在探索与 NASH 相关的新基因。

方法

在此,将五个独立的基因表达综合组学(GEO)数据集组合成一个单一队列,并使用网络生物学方法进行分析。

结果

加权基因共表达网络分析(WGCNA)鉴定的 11 个模块与 NASH 状态显著相关。对四个感兴趣的基因模块的进一步特征分析表明,NASH 的分子病理学涉及与免疫反应、胆固醇和脂质代谢过程、细胞外基质组织相关的枢纽基因上调,以及与细胞氨基酸代谢相关的枢纽基因下调。在 DEGs 富集分析和模块保存分析后,与免疫反应相关的绿松石模块与 NASH 状态表现出显著相关性。模块中具有高连接度的枢纽基因,包括 CD53、LCP1、LAPTM5、NCKAP1L、C3AR1、PLEK、FCER1G、HLA-DRA 和 SRGN,在临床样本和 NASH 小鼠模型中得到了进一步验证。此外,单细胞 RNA-seq 分析表明,这些关键基因由不同的免疫细胞表达,如巨噬细胞、自然杀伤细胞、树突状细胞、T 细胞和 B 细胞。最后,鉴定了绿松石模块的潜在转录因子,包括 NFKB1、STAT3、RFX5、ILF3、ELF1、SPI1、ETS1 和 CEBPA,其表达随着 NASH 的进展而增加。

讨论

总之,我们的综合分析将有助于理解 NASH,并可能为 NASH 治疗开发潜在的生物标志物。

https://cdn.ncbi.nlm.nih.gov/pmc/blobs/b01a/10061151/6bc14998b56b/fendo-14-1115890-g001.jpg

文献AI研究员

20分钟写一篇综述,助力文献阅读效率提升50倍。

立即体验

用中文搜PubMed

大模型驱动的PubMed中文搜索引擎

马上搜索

文档翻译

学术文献翻译模型,支持多种主流文档格式。

立即体验