Suppr超能文献

基因组和转录组分析晚期非小细胞肺癌的检查点阻断反应。

Genomic and transcriptomic analysis of checkpoint blockade response in advanced non-small cell lung cancer.

机构信息

Broad Institute of Massachusetts Institute of Technology (MIT) and Harvard, Cambridge, MA, USA.

Lank Center for Genitourinary Oncology, Dana-Farber Cancer Institute, Boston, MA, USA.

出版信息

Nat Genet. 2023 May;55(5):807-819. doi: 10.1038/s41588-023-01355-5. Epub 2023 Apr 6.

Abstract

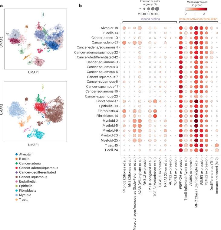
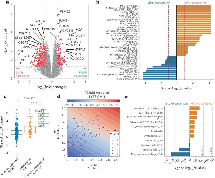
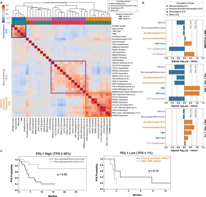
Anti-PD-1/PD-L1 agents have transformed the treatment landscape of advanced non-small cell lung cancer (NSCLC). To expand our understanding of the molecular features underlying response to checkpoint inhibitors in NSCLC, we describe here the first joint analysis of the Stand Up To Cancer-Mark Foundation cohort, a resource of whole exome and/or RNA sequencing from 393 patients with NSCLC treated with anti-PD-(L)1 therapy, along with matched clinical response annotation. We identify a number of associations between molecular features and outcome, including (1) favorable (for example, ATM altered) and unfavorable (for example, TERT amplified) genomic subgroups, (2) a prominent association between expression of inducible components of the immunoproteasome and response and (3) a dedifferentiated tumor-intrinsic subtype with enhanced response to checkpoint blockade. Taken together, results from this cohort demonstrate the complexity of biological determinants underlying immunotherapy outcomes and reinforce the discovery potential of integrative analysis within large, well-curated, cancer-specific cohorts.

摘要

抗 PD-1/PD-L1 药物改变了晚期非小细胞肺癌(NSCLC)的治疗格局。为了更深入地了解 NSCLC 中对检查点抑制剂反应的分子特征,我们在此描述了首个 Stand Up To Cancer-Mark 基金会队列的联合分析结果,该队列是一个包含 393 例接受抗 PD-(L)1 治疗的 NSCLC 患者的外显子组和/或 RNA 测序资源,以及匹配的临床反应注释。我们确定了一些分子特征与预后之间的关联,包括(1)有利(例如,ATM 改变)和不利(例如,TERT 扩增)基因组亚组,(2)免疫蛋白酶体的诱导成分表达与反应之间的显著关联,以及(3)去分化的肿瘤内在亚型,对检查点阻断有更强的反应。总之,该队列的结果表明免疫治疗结果的生物学决定因素的复杂性,并加强了在大型、精心整理的癌症特异性队列中进行综合分析的发现潜力。

https://cdn.ncbi.nlm.nih.gov/pmc/blobs/d1aa/10181943/51d727f3686d/41588_2023_1355_Fig1_HTML.jpg

文献AI研究员

20分钟写一篇综述,助力文献阅读效率提升50倍。

立即体验

用中文搜PubMed

大模型驱动的PubMed中文搜索引擎

马上搜索

文档翻译

学术文献翻译模型,支持多种主流文档格式。

立即体验