Suppr超能文献

USP8 抑制调节自噬通量并控制 感染。

USP8 inhibition regulates autophagy flux and controls infection.

机构信息

Department of Microbiology and Cell Science, Institute of Food and Agricultural Sciences, University of Florida, Gainesville, FL, United States.

Department of Pediatrics and Genetics, Columbia University Irving Medical Center, Vagelos Physicians and Surgeons College of Medicine, New York, NY, United States.

出版信息

Front Cell Infect Microbiol. 2023 Mar 21;13:1070271. doi: 10.3389/fcimb.2023.1070271. eCollection 2023.

Abstract

INTRODUCTION

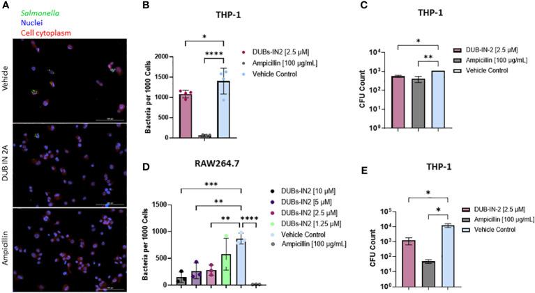
Ubiquitination is an important protein modification that regulates various essential cellular processes, including the functions of innate immune cells. Deubiquitinases are enzymes responsible for removing ubiquitin modification from substrates, and the regulation of deubiquitinases in macrophages during infection with Typhimurium and remains unknown.

METHODS

To identify deubiquitinases regulated in human macrophages during bacterial infection, an activity-based proteomics screen was conducted. The effects of pharmacological inhibition of the identified deubiquitinase, USP8, were examined, including its impact on bacterial survival within macrophages and its role in autophagy regulation during infection.

RESULTS

Several deubiquiitnases were differentially regulated in infected macrophages. One of the deubiquitinases identified was USP8, which was downregulated upon infection. Inhibition of USP8 was associated with a decrease in bacterial survival within macrophages, and it was found to play a distinct role in regulating autophagy during infection. The inhibition of USP8 led to the downregulation of the p62 autophagy adaptor.

DISCUSSION

The findings of this study suggest a novel role of USP8 in regulating autophagy flux, which restricts intracellular bacteria, particularly during infection.

摘要

简介

泛素化是一种重要的蛋白质修饰,调节包括固有免疫细胞功能在内的各种基本细胞过程。去泛素化酶是负责从底物上去除泛素修饰的酶,而在 感染时巨噬细胞中去泛素化酶的调节仍不清楚。

方法

为了鉴定在细菌感染过程中受调控的人类巨噬细胞中的去泛素化酶,进行了基于活性的蛋白质组学筛选。研究了鉴定出的去泛素化酶 USP8 的药理学抑制作用,包括其对巨噬细胞内细菌存活的影响以及在 感染过程中对自噬调节的作用。

结果

在感染的巨噬细胞中,几种去泛素化酶存在差异调节。鉴定出的去泛素化酶之一是 USP8,它在 感染后下调。USP8 的抑制与巨噬细胞内细菌存活的减少有关,并且在 感染过程中调节自噬方面发挥着独特的作用。USP8 的抑制导致自噬衔接蛋白 p62 的下调。

讨论

本研究的结果表明,USP8 在调节自噬流中具有新的作用,这限制了细胞内细菌,特别是在 感染期间。

https://cdn.ncbi.nlm.nih.gov/pmc/blobs/6e8a/10072284/515e3e7416a2/fcimb-13-1070271-g001.jpg

文献AI研究员

20分钟写一篇综述,助力文献阅读效率提升50倍。

立即体验

用中文搜PubMed

大模型驱动的PubMed中文搜索引擎

马上搜索

文档翻译

学术文献翻译模型,支持多种主流文档格式。

立即体验