Suppr超能文献

Insplico:一种有效的计算工具,可用于研究短和长 RNA-seq reads 中基因组范围内相邻内含子的剪接顺序。

Insplico: effective computational tool for studying splicing order of adjacent introns genome-wide with short and long RNA-seq reads.

机构信息

Centre for Genomic Regulation (CRG), The Barcelona Institute of Science and Technology, Barcelona, Spain.

Universitat Pompeu Fabra (UPF), Barcelona, Spain.

出版信息

Nucleic Acids Res. 2023 Jun 9;51(10):e56. doi: 10.1093/nar/gkad244.

Abstract

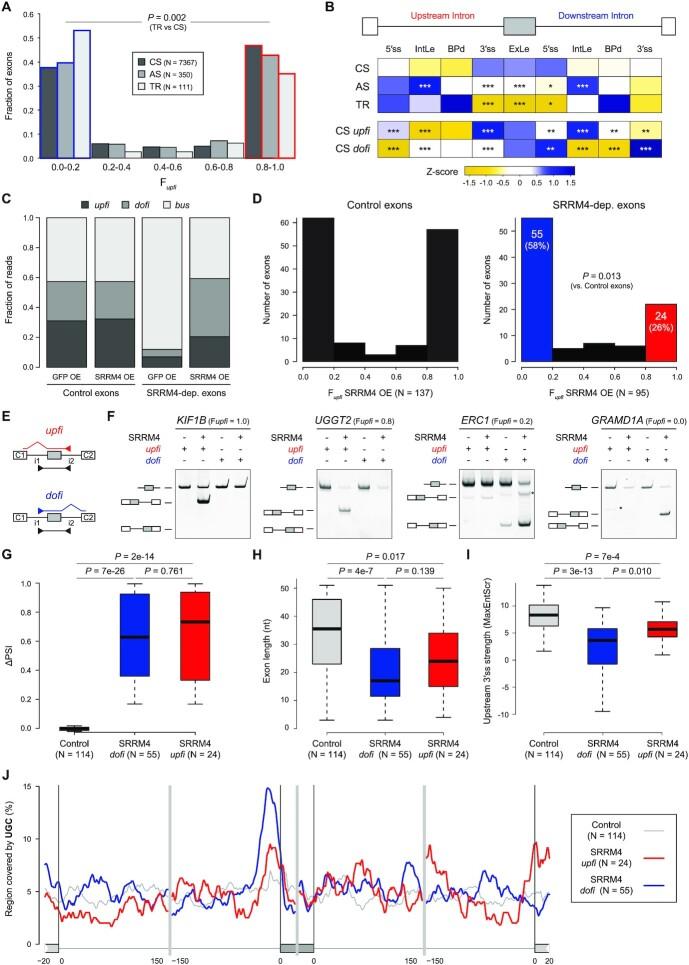
Although splicing occurs largely co-transcriptionally, the order by which introns are removed does not necessarily follow the order in which they are transcribed. Whereas several genomic features are known to influence whether or not an intron is spliced before its downstream neighbor, multiple questions related to adjacent introns' splicing order (AISO) remain unanswered. Here, we present Insplico, the first standalone software for quantifying AISO that works with both short and long read sequencing technologies. We first demonstrate its applicability and effectiveness using simulated reads and by recapitulating previously reported AISO patterns, which unveiled overlooked biases associated with long read sequencing. We next show that AISO around individual exons is remarkably constant across cell and tissue types and even upon major spliceosomal disruption, and it is evolutionarily conserved between human and mouse brains. We also establish a set of universal features associated with AISO patterns across various animal and plant species. Finally, we used Insplico to investigate AISO in the context of tissue-specific exons, particularly focusing on SRRM4-dependent microexons. We found that the majority of such microexons have non-canonical AISO, in which the downstream intron is spliced first, and we suggest two potential modes of SRRM4 regulation of microexons related to their AISO and various splicing-related features. Insplico is available on gitlab.com/aghr/insplico.

摘要

尽管剪接主要在共转录过程中发生,但内含子被去除的顺序不一定遵循它们被转录的顺序。虽然已经知道有几个基因组特征会影响内含子是否在其下游邻居之前被剪接,但与相邻内含子剪接顺序(AISO)相关的多个问题仍然没有答案。在这里,我们介绍了 Insplico,这是第一个可用于定量 AISO 的独立软件,适用于短读和长读测序技术。我们首先使用模拟读数演示了其适用性和有效性,并再现了先前报道的 AISO 模式,这些模式揭示了与长读测序相关的被忽视的偏差。我们接下来表明,个体外显子周围的 AISO 在细胞和组织类型之间以及在主要剪接体破坏时非常稳定,并且在人类和小鼠大脑之间具有进化保守性。我们还在各种动物和植物物种中建立了一套与 AISO 模式相关的通用特征。最后,我们使用 Insplico 研究了组织特异性外显子背景下的 AISO,特别是关注依赖于 SRRM4 的 microexons。我们发现,大多数此类 microexons 具有非典型的 AISO,其中下游内含子首先被剪接,我们提出了两种与 microexons 的 AISO 及其各种剪接相关特征相关的潜在 SRRM4 调控模式。Insplico 可在 gitlab.com/aghr/insplico 上获得。

https://cdn.ncbi.nlm.nih.gov/pmc/blobs/d92a/10250204/1f36a1cbb4c2/gkad244fig1.jpg

文献AI研究员

20分钟写一篇综述,助力文献阅读效率提升50倍。

立即体验

用中文搜PubMed

大模型驱动的PubMed中文搜索引擎

马上搜索

文档翻译

学术文献翻译模型,支持多种主流文档格式。

立即体验