Suppr超能文献

铜相关基因的泛癌症综合分析,以对 33 种肿瘤进行基因组和临床特征分析。

Integrative pan-cancer analysis of cuproplasia-associated genes for the genomic and clinical characterization of 33 tumors.

机构信息

Department of Interventional Therapy, Shanghai Ninth People's Hospital, Shanghai Jiao Tong University School of Medicine, Shanghai 201999, China.

Department of Neurosurgery, Shanghai Ninth People's Hospital, Shanghai Jiao Tong University School of Medicine, Shanghai 201999, China.

出版信息

Chin Med J (Engl). 2023 Nov 5;136(21):2621-2631. doi: 10.1097/CM9.0000000000002343.

Abstract

BACKGROUND

The molecular mechanisms driving tumorigenesis have continually been the focus of researchers. Cuproplasia is defined as copper-dependent cell growth and proliferation, including its primary and secondary roles in tumor formation and proliferation through signaling pathways. In this study, we analyzed the differences in the expression of cuproplasia-associated genes (CAGs) in pan-cancerous tissues and investigated their role in immune-regulation and tumor prognostication.

METHODS

Raw data from 11,057 cancer samples were acquired from multiple databases. Pan-cancer analysis was conducted to analyze the CAG expression, single-nucleotide variants, copy number variants, methylation signatures, and genomic signatures of micro RNA (miRNA)-messenger RNA (mRNA) interactions. The Genomics of Drug Sensitivity in Cancer and the Cancer Therapeutics Response Portal databases were used to evaluate drug sensitivity and resistance against CAGs. Using single-sample Gene Set Enrichment Analysis (ssGSEA) and Immune Cell Abundance Identifier database, immune cell infiltration was analyzed with the ssGSEA score as the standard.

RESULTS

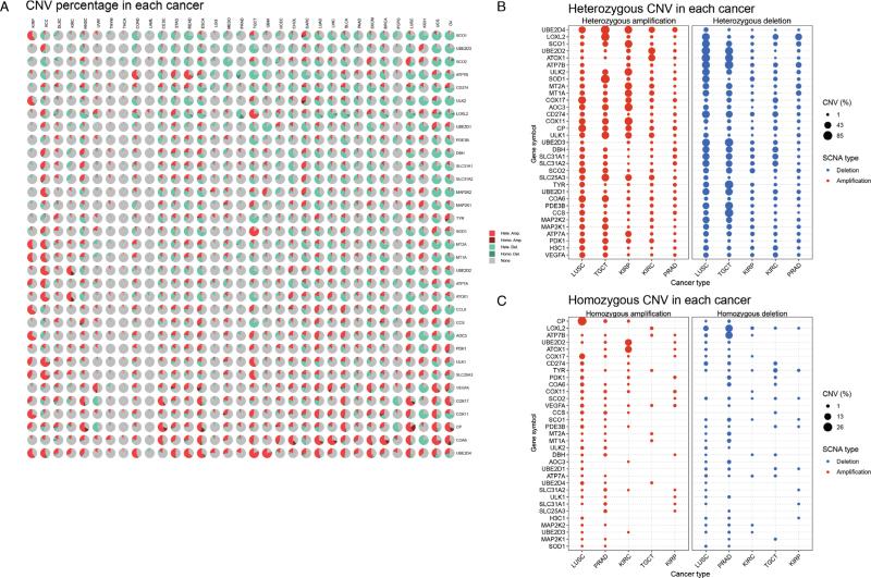
Aberrantly expressed CAGs were found in multiple cancers. The frequency of single-nucleotide variations in CAGs ranged from 1% to 54% among different cancers. Furthermore, the correlation between CAG expression in the tumor microenvironment and immune cell infiltration varied among different cancers. ATP7A and ATP7B were negatively correlated with macrophages in 16 tumors including breast invasive carcinoma and esophageal carcinoma, while the converse was true for MT1A and MT2A . In addition, we established cuproplasia scores and demonstrated their strong correlation with patient prognosis, immunotherapy responsiveness, and disease progression ( P  <0.05). Finally, we identified potential candidate drugs by matching gene targets with existing drugs.

CONCLUSIONS

This study reports the genomic characterization and clinical features of CAGs in pan-cancers. It helps clarify the relationship between CAGs and tumorigenesis, and may be helpful in the development of biomarkers and new therapeutic agents.

摘要

背景

驱动肿瘤发生的分子机制一直是研究人员关注的焦点。铜稳态是指铜依赖性的细胞生长和增殖,包括其通过信号通路在肿瘤形成和增殖中的主要和次要作用。在这项研究中,我们分析了泛癌组织中与铜稳态相关基因(CAG)的表达差异,并研究了它们在免疫调节和肿瘤预后中的作用。

方法

从多个数据库中获取了 11057 个癌症样本的原始数据。进行泛癌分析,以分析 CAG 的表达、单核苷酸变异、拷贝数变异、甲基化特征和 miRNA-mRNA 相互作用的基因组特征。利用癌症药物敏感性基因组学和癌症治疗反应门户数据库评估 CAG 的药物敏感性和耐药性。使用单样本基因集富集分析(ssGSEA)和免疫细胞丰度识别数据库,以 ssGSEA 评分作为标准分析免疫细胞浸润。

结果

在多种癌症中发现了异常表达的 CAG。CAG 中的单核苷酸变异频率在不同癌症中从 1%到 54%不等。此外,肿瘤微环境中 CAG 表达与免疫细胞浸润之间的相关性在不同癌症中有所不同。在包括乳腺癌浸润性癌和食管癌在内的 16 种肿瘤中,ATP7A 和 ATP7B 与巨噬细胞呈负相关,而 MT1A 和 MT2A 则相反。此外,我们建立了铜稳态评分,并证明其与患者预后、免疫治疗反应性和疾病进展密切相关(P <0.05)。最后,我们通过将基因靶标与现有药物相匹配,确定了潜在的候选药物。

结论

本研究报告了泛癌中 CAG 的基因组特征和临床特征。它有助于阐明 CAG 与肿瘤发生的关系,并可能有助于生物标志物和新治疗药物的开发。

https://cdn.ncbi.nlm.nih.gov/pmc/blobs/82ff/10617821/5271e48ae6b3/cm9-136-2621-g001.jpg

文献AI研究员

20分钟写一篇综述,助力文献阅读效率提升50倍。

立即体验

用中文搜PubMed

大模型驱动的PubMed中文搜索引擎

马上搜索

文档翻译

学术文献翻译模型,支持多种主流文档格式。

立即体验