Suppr超能文献

结核分枝杆菌效应物靶向线粒体,调控能量代谢并限制细胞色素外排。

A Mycobacterium tuberculosis Effector Targets Mitochondrion, Controls Energy Metabolism, and Limits Cytochrome Exit.

机构信息

Laboratory of Pathogen Host Interactions, Université de Montpellier, CNRS, INSERM, Montpellier, France.

Centre de Biochimie Structurale, CNRS, INSERM, Université de Montpellier, Montpellier, France.

出版信息

Microbiol Spectr. 2023 Jun 15;11(3):e0106623. doi: 10.1128/spectrum.01066-23. Epub 2023 Apr 10.

Abstract

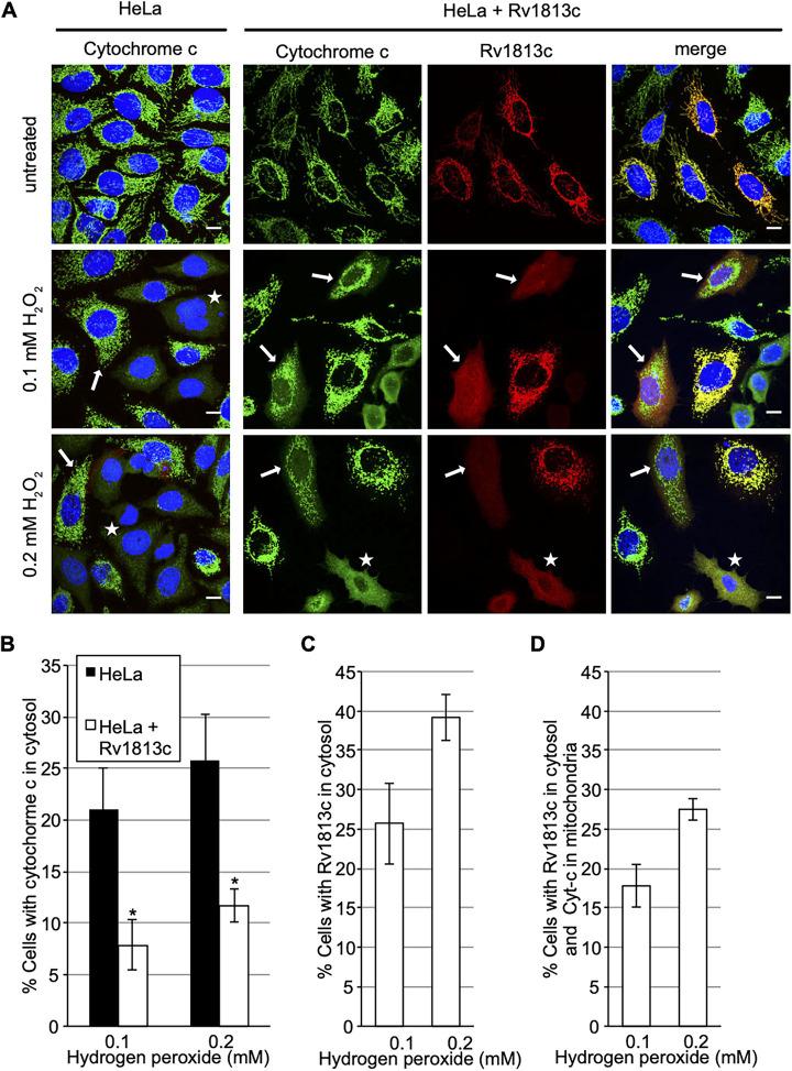
Host metabolism reprogramming is a key feature of Mycobacterium tuberculosis () infection that enables the survival of this pathogen within phagocytic cells and modulates the immune response facilitating the spread of the tuberculosis disease. Here, we demonstrate that a previously uncharacterized secreted protein from , Rv1813c, manipulates the host metabolism by targeting mitochondria. When expressed in eukaryotic cells, the protein is delivered to the mitochondrial intermembrane space and promotes the enhancement of host ATP production by boosting the oxidative phosphorylation metabolic pathway. Furthermore, the release of cytochrome from mitochondria, an early apoptotic event in response to short-term oxidative stress, is delayed in Rv1813c-expressing cells. This study reveals a novel class of mitochondria targeting effectors from that might participate in host cell metabolic reprogramming and apoptosis control during infections. In this article, using a combination of techniques (bioinformatics, structural biology, and cell biology), we identified and characterized a new class of effectors present only in intracellular mycobacteria. These proteins specifically target host cell mitochondria when ectopically expressed in cells. We showed that one member of this family (Rv1813c) affects mitochondria metabolism in a way that might twist the immune response. This effector also inhibits the cytochrome exit from mitochondria, suggesting that it might alter normal host cell apoptotic capacities, one of the first defenses of immune cells against infection.

摘要

分枝杆菌属()感染会导致宿主代谢重编程,这是分枝杆菌属生存于吞噬细胞内并调节免疫反应促进结核病传播的关键特征。在这里,我们证明了分枝杆菌属中一种以前未被描述的分泌蛋白 Rv1813c 通过靶向线粒体来操纵宿主代谢。当在真核细胞中表达时,该蛋白被递送到线粒体的内外膜空间,并通过促进氧化磷酸化代谢途径来增强宿主 ATP 的产生,从而促进宿主 ATP 的产生。此外,与短期氧化应激反应相关的早期细胞凋亡事件中,线粒体释放细胞色素 c 被延迟。这项研究揭示了分枝杆菌属中一类新的靶向线粒体效应物,它们可能参与分枝杆菌属感染过程中的宿主细胞代谢重编程和细胞凋亡的调控。在本文中,我们使用了一系列技术(生物信息学、结构生物学和细胞生物学),鉴定并描述了仅存在于胞内分枝杆菌属中的一类新的效应物。这些蛋白在细胞中异位表达时,会特异性地靶向宿主细胞的线粒体。我们表明,该家族的一个成员(Rv1813c)以一种可能扭曲免疫反应的方式影响线粒体代谢。该效应物还抑制细胞色素 c 从线粒体的释放,表明它可能改变宿主细胞正常的凋亡能力,这是免疫细胞对抗分枝杆菌属感染的第一道防线之一。

https://cdn.ncbi.nlm.nih.gov/pmc/blobs/2575/10269737/ce161470bb66/spectrum.01066-23-f001.jpg

文献AI研究员

20分钟写一篇综述,助力文献阅读效率提升50倍。

立即体验

用中文搜PubMed

大模型驱动的PubMed中文搜索引擎

马上搜索

文档翻译

学术文献翻译模型,支持多种主流文档格式。

立即体验