Suppr超能文献

广藿香醇及其与顺铂联合对 B16F10 黑素瘤细胞增殖、凋亡和迁移的影响。

The effects of patchouli alcohol and combination with cisplatin on proliferation, apoptosis and migration in B16F10 melanoma cells.

机构信息

Department of Medical Laboratory and Biotechnology, Chung Shan Medical University, Taichung, Taiwan, R.O.C.

Division of Hematology and Oncology, Department of Internal Medicine, Shin-Kong Wu Ho-Su Memorial Hospital, Taipei, Taiwan, R.O.C.

出版信息

J Cell Mol Med. 2023 May;27(10):1423-1435. doi: 10.1111/jcmm.17745. Epub 2023 Apr 10.

Abstract

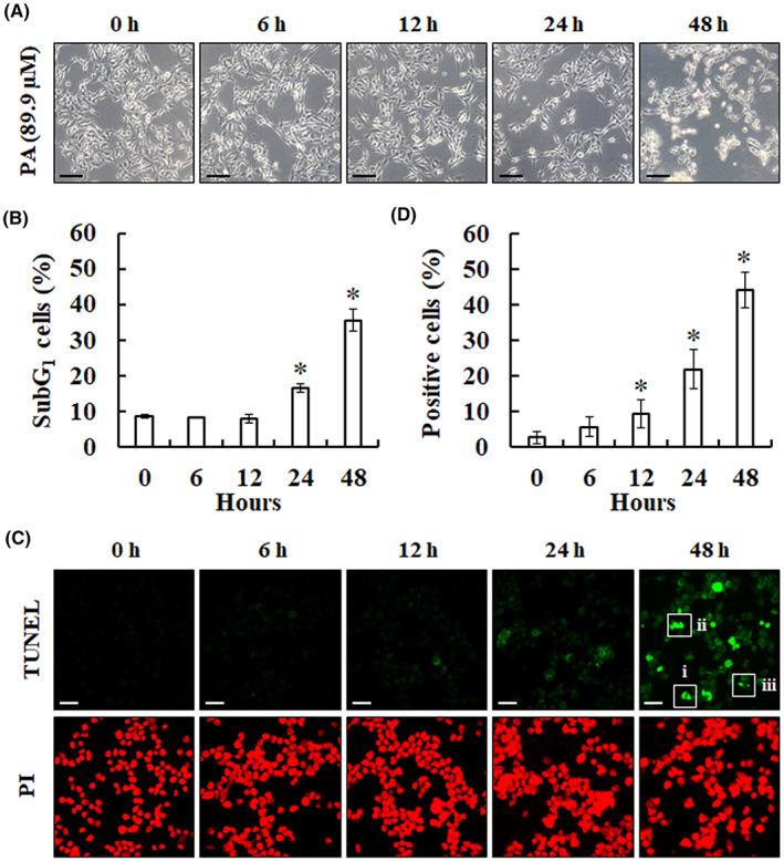
Melanoma is a highly metastatic cancer with a low incidence rate, but a high mortality rate. Patchouli alcohol (PA), a tricyclic sesquiterpene, is considered the main active component in Pogostemon cablin Benth, which improves wound healing and has anti-tumorigenic activity. However, the pharmacological action of PA on anti-melanoma remains unclear. Thus, the present study aimed to investigate the role of PA in the proliferation, cell cycle, apoptosis and migration of melanoma cells. These results indicated that PA selectively inhibited the proliferation of B16F10 cells in a dose- and time-dependent manner. It induced cell cycle arrest at the G /G phase and typical morphological changes in apoptosis, such as chromatin condensation, DNA fragmentation and apoptotic bodies. In addition, PA reduced the migratory ability of B16F10 cells by upregulating E-cadherin and downregulating p-Smad2/3, vimentin, MMP-2 and MMP-9 expression. PA was also found to strongly suppress tumour growth in vivo. Furthermore, PA combined with cisplatin synergistically inhibited colony formation and migration of B16F10 cells and attenuated the development of resistance to treatment. Therefore, the results of this study indicate that PA may play a pivotal role in inducing apoptosis and reducing the migration of melanoma cells, and may thus be a potential candidate for melanoma treatment.

摘要

黑色素瘤是一种转移性高、发病率低但死亡率高的癌症。广藿香醇(PA)是一种三环倍半萜,被认为是广藿香(Pogostemon cablin Benth)中的主要活性成分,具有促进伤口愈合和抗肿瘤的作用。然而,PA 对黑色素瘤的药理作用尚不清楚。因此,本研究旨在探讨 PA 在黑色素瘤细胞增殖、细胞周期、细胞凋亡和迁移中的作用。结果表明,PA 以剂量和时间依赖的方式选择性地抑制 B16F10 细胞的增殖。它诱导细胞周期停滞在 G1/G0 期,并出现典型的凋亡形态变化,如染色质浓缩、DNA 片段化和凋亡小体。此外,PA 通过上调 E-钙黏蛋白和下调 p-Smad2/3、波形蛋白、MMP-2 和 MMP-9 的表达,降低 B16F10 细胞的迁移能力。PA 还被发现能在体内强烈抑制肿瘤生长。此外,PA 与顺铂联合使用可协同抑制 B16F10 细胞的集落形成和迁移,并减轻对治疗的耐药性。因此,本研究结果表明,PA 可能在诱导黑色素瘤细胞凋亡和减少迁移中发挥关键作用,因此可能是治疗黑色素瘤的潜在候选药物。

https://cdn.ncbi.nlm.nih.gov/pmc/blobs/c8fb/10183711/70922029b0c5/JCMM-27-1423-g004.jpg

文献AI研究员

20分钟写一篇综述,助力文献阅读效率提升50倍。

立即体验

用中文搜PubMed

大模型驱动的PubMed中文搜索引擎

马上搜索

文档翻译

学术文献翻译模型,支持多种主流文档格式。

立即体验