Suppr超能文献

SIRT1 活性降低参与软骨细胞对体外损伤性机械超负荷的急性损伤反应。

Decreased SIRT1 Activity Is Involved in the Acute Injury Response of Chondrocytes to Ex Vivo Injurious Mechanical Overload.

机构信息

Department of Mechanical and Energy Engineering, Indiana University-Purdue University Indianapolis, Indianapolis, IN 46202, USA.

Department of Orthopaedic Surgery, Indiana University School of Medicine, Indianapolis, IN 46202, USA.

出版信息

Int J Mol Sci. 2023 Mar 30;24(7):6521. doi: 10.3390/ijms24076521.

Abstract

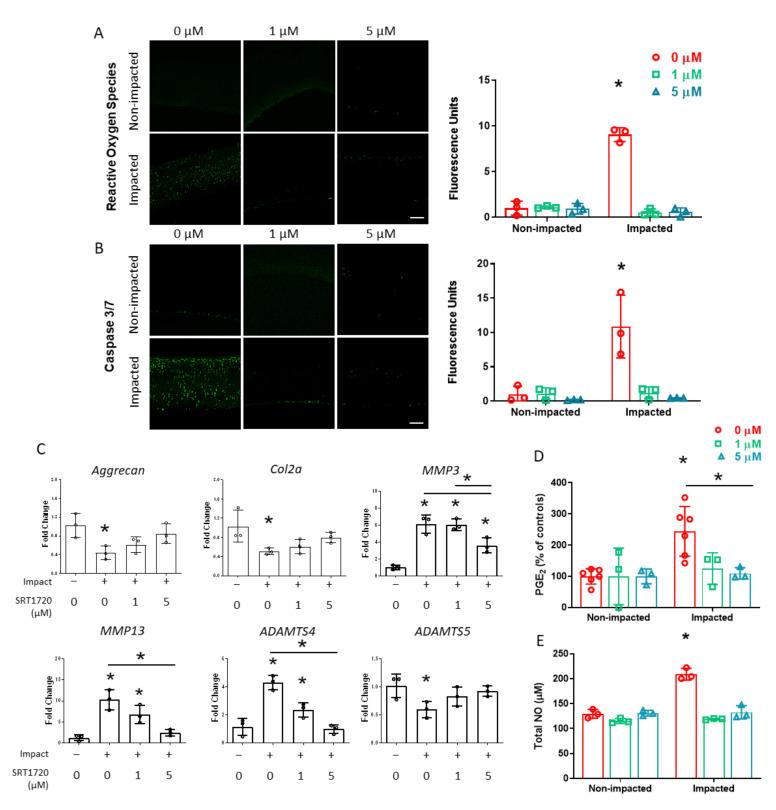
A better understanding of molecular events following cartilage injury is required to develop treatments that prevent or delay the onset of trauma-induced osteoarthritis. In this study, alterations to SIRT1 activity in bovine articular cartilage explants were evaluated in the 24 h following a mechanical overload, and the effect of pharmacological SIRT1 activator SRT1720 on acute chondrocyte injury was assessed. SIRT1 enzymatic activity decreased as early as 5 min following the mechanical overload, and remained suppressed for at least 24 h. The chondrocyte injury response, including apoptosis, oxidative stress, secretion of inflammatory mediators, and alterations in cartilage matrix expression, was prevented with pharmacological activation of SIRT1 in a dose-dependent manner. Overall, the results implicate SIRT1 deactivation as a key molecular event in chondrocyte injury following a mechanical impact overload. As decreased SIRT1 signaling is associated with advanced age, these findings suggest that downregulated SIRT1 activity may be common to both age-related and injury-induced osteoarthritis.

摘要

需要更好地了解软骨损伤后的分子事件,以便开发预防或延迟创伤性骨关节炎发生的治疗方法。在这项研究中,评估了机械超负荷后 24 小时内牛关节软骨外植体中 SIRT1 活性的变化,以及药理学 SIRT1 激活剂 SRT1720 对急性软骨细胞损伤的影响。机械超负荷后 5 分钟内 SIRT1 酶活性就开始降低,至少 24 小时内仍受到抑制。通过药理学激活 SIRT1,以剂量依赖的方式防止了软骨细胞损伤反应,包括细胞凋亡、氧化应激、炎症介质的分泌以及软骨基质表达的改变。总的来说,这些结果表明 SIRT1 失活是机械冲击超负荷后软骨细胞损伤的一个关键分子事件。由于 SIRT1 信号的减少与年龄有关,这些发现表明,下调的 SIRT1 活性可能与年龄相关和损伤诱导的骨关节炎都有关。

https://cdn.ncbi.nlm.nih.gov/pmc/blobs/634e/10095502/8b39fcd2f644/ijms-24-06521-g001.jpg

文献AI研究员

20分钟写一篇综述,助力文献阅读效率提升50倍。

立即体验

用中文搜PubMed

大模型驱动的PubMed中文搜索引擎

马上搜索

文档翻译

学术文献翻译模型,支持多种主流文档格式。

立即体验