Suppr超能文献

自噬抑制剂氯喹下调胆管结扎小鼠肝星状细胞的激活和肝损伤。

Autophagy Inhibitor Chloroquine Downmodulates Hepatic Stellate Cell Activation and Liver Damage in Bile-Duct-Ligated Mice.

机构信息

Laboratory of Stem Cell Research and Application, University of Science, Ho Chi Minh City 700000, Vietnam.

Viet Nam National University, Ho Chi Minh City 700000, Vietnam.

出版信息

Cells. 2023 Mar 27;12(7):1025. doi: 10.3390/cells12071025.

Abstract

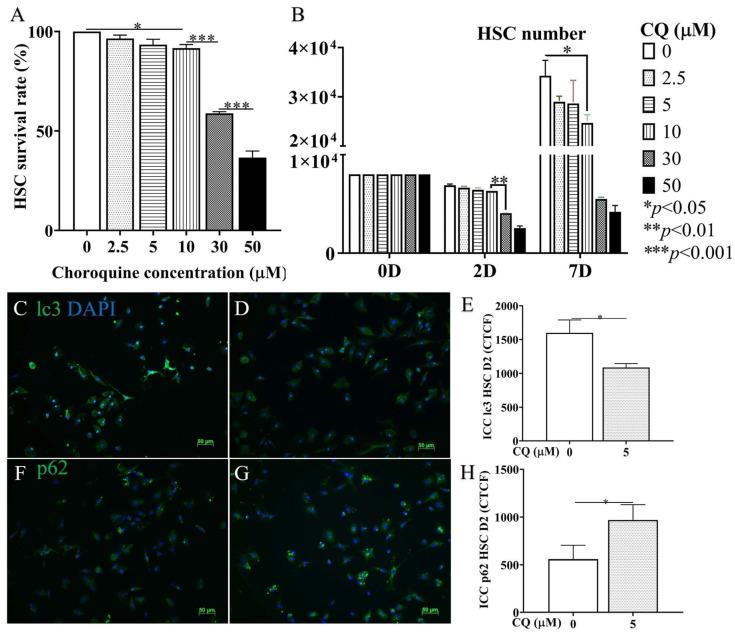
Hepatic stellate cell (HSC) activation via the autophagy pathway is a critical factor in liver fibrogenesis. This study tests the hypothesis that chloroquine (CQ) treatment can prevent autophagy and HSC activation in vitro and in vivo in bile-duct-ligated (BDL) mice. Sham-operated and BDL mice were treated with either PBS or CQ in two 60 mg/kg doses the day (D) before and after surgery. On day 2 (2D), HSCs were isolated, and their biological activities were evaluated by measuring intracellular lipid content, α-sma/collagen, and expression of autophagy lc3, sqstm1/p62 markers. The treatment efficacy on liver function was evaluated with serum albumin, transaminases (AST/ALT), and hepatic histology. Primary HSCs were treated in vitro for 24 h with CQ at 0, 2.5, 5, 10, 30, and 50 µM. Autophagy and HSC activation were assessed after 2D of treatment. CQ treatment improved serum AST/ALT, albumin, and bile duct proliferation in 2D BDL mice. This is associated with a suppression of HSC activation, shown by higher HSC lipid content and collagen I staining, along with the blockage of HSC autophagy indicated by an increase in p62 level and reduction in lc3 staining. CQ 5 µM inhibited autophagy in primary HSCs in vitro by increasing p62 and lc3 accumulation, thereby suppressing their in vitro activation. The autophagy inhibitor CQ reduced HSC activation in vitro and in vivo. CQ improved liver function and reduced liver injury in BDL mice.

摘要

肝星状细胞 (HSC) 通过自噬途径的激活是肝纤维化的一个关键因素。本研究检验了氯喹 (CQ) 治疗可以预防胆管结扎 (BDL) 小鼠体内外自噬和 HSC 激活的假说。假手术和 BDL 小鼠分别用 PBS 或 CQ 处理,每天两次,每次 60mg/kg,在手术前一天 (D) 和手术后一天 (2D)。在第 2 天 (2D),分离 HSCs,通过测量细胞内脂质含量、α-SMA/胶原和自噬 LC3、SQSTM1/P62 标志物的表达来评估其生物学活性。用血清白蛋白、转氨酶 (AST/ALT) 和肝组织学评估治疗对肝功能的疗效。将 CQ 在 0、2.5、5、10、30 和 50µM 下在体外处理原代 HSCs 24 小时。在治疗 2 天后评估自噬和 HSC 激活。CQ 治疗可改善 2D BDL 小鼠的血清 AST/ALT、白蛋白和胆管增殖。这与 HSC 激活的抑制有关,表现为 HSC 脂质含量和胶原 I 染色增加,同时 HSC 自噬阻断,p62 水平升高和 LC3 染色减少。CQ 在体外以 5µM 抑制原代 HSCs 的自噬,通过增加 p62 和 LC3 的积累,从而抑制其体外激活。自噬抑制剂 CQ 减少了体外和体内的 HSC 激活。CQ 改善了 BDL 小鼠的肝功能并减轻了肝损伤。

https://cdn.ncbi.nlm.nih.gov/pmc/blobs/019a/10092998/a509c380b614/cells-12-01025-g001.jpg

文献AI研究员

20分钟写一篇综述,助力文献阅读效率提升50倍。

立即体验

用中文搜PubMed

大模型驱动的PubMed中文搜索引擎

马上搜索

文档翻译

学术文献翻译模型,支持多种主流文档格式。

立即体验