Suppr超能文献

量化 CAR T 细胞杀伤癌细胞中线粒体凋亡的需求。

Quantifying requirements for mitochondrial apoptosis in CAR T killing of cancer cells.

机构信息

Harvard Medical School MD-PhD Program, Boston, MA, USA.

Dana Farber Cancer Institute, Division of Hematologic Neoplasia, Boston, MA, USA.

出版信息

Cell Death Dis. 2023 Apr 13;14(4):267. doi: 10.1038/s41419-023-05727-x.

Abstract

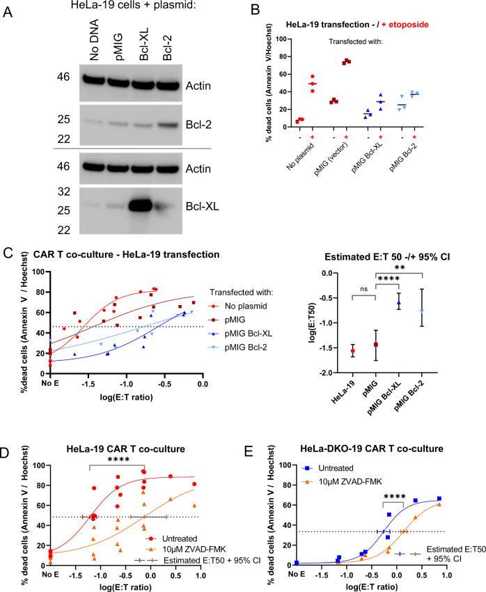
Chimeric antigen receptor (CAR) T cell therapy is an FDA-approved treatment for several hematologic malignancies, yet not all patients respond to this treatment. While some resistance mechanisms have been identified, cell death pathways in target cancer cells remain underexplored. Impairing mitochondrial apoptosis via knockout of Bak and Bax, forced Bcl-2 and Bcl-XL expression, or caspase inhibition protected several tumor models from CAR T killing. However, impairing mitochondrial apoptosis in two liquid tumor cell lines did not protect target cells from CAR T killing. We found that whether a cell was Type I or Type II in response to death ligands explained the divergence of these results, so that mitochondrial apoptosis was dispensable for CART killing of cells that were Type I but not Type II. This suggests that the apoptotic signaling induced by CAR T cells bears important similarities to that induced by drugs. Combinations of drug and CAR T therapies will therefore require tailoring to the specific cell death pathways activated by CAR T cells in different types of cancer cells.

摘要

嵌合抗原受体 (CAR) T 细胞疗法是 FDA 批准的几种血液恶性肿瘤的治疗方法,但并非所有患者都对这种治疗方法有反应。虽然已经确定了一些耐药机制,但靶癌细胞中的细胞死亡途径仍未得到充分探索。通过敲除 Bak 和 Bax、强制表达 Bcl-2 和 Bcl-XL 或抑制半胱天冬酶,破坏线粒体凋亡可保护几种肿瘤模型免受 CAR T 杀伤。然而,在两种液体肿瘤细胞系中破坏线粒体凋亡并不能保护靶细胞免受 CAR T 杀伤。我们发现,细胞对死亡配体的反应是 I 型还是 II 型解释了这些结果的差异,因此对于 I 型而不是 II 型细胞,线粒体凋亡对于 CAR T 杀伤是可有可无的。这表明 CAR T 细胞诱导的凋亡信号与药物诱导的凋亡信号具有重要的相似性。因此,药物和 CAR T 联合疗法将需要根据 CAR T 细胞在不同类型的癌细胞中激活的特定细胞死亡途径进行定制。

https://cdn.ncbi.nlm.nih.gov/pmc/blobs/64a5/10101951/2db1895d5ff6/41419_2023_5727_Fig1_HTML.jpg

文献AI研究员

20分钟写一篇综述,助力文献阅读效率提升50倍。

立即体验

用中文搜PubMed

大模型驱动的PubMed中文搜索引擎

马上搜索

文档翻译

学术文献翻译模型,支持多种主流文档格式。

立即体验