Suppr超能文献

鉴定高效抗 CCR4 CAR T 细胞治疗 T 细胞淋巴瘤。

Identifying highly active anti-CCR4 CAR T cells for the treatment of T-cell lymphoma.

机构信息

Center for Cellular Immunotherapies, Perelman School of Medicine at the University of Pennsylvania, Philadelphia, PA.

Division of Cancer Immunology, National Cancer Center Research Institute, Tokyo, Japan.

出版信息

Blood Adv. 2023 Jul 25;7(14):3416-3430. doi: 10.1182/bloodadvances.2022008327.

Abstract

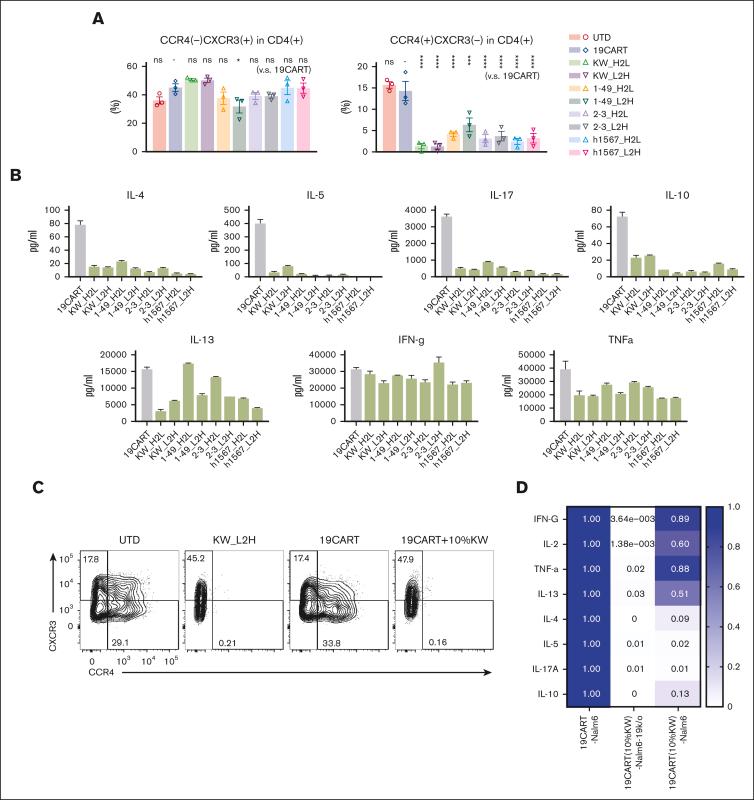
A challenge when targeting T-cell lymphoma with chimeric antigen receptor (CAR) T-cell therapy is that target antigens are often shared between T cells and tumor cells, resulting in fratricide between CAR T cells and on-target cytotoxicity on normal T cells. CC chemokine receptor 4 (CCR4) is highly expressed in many mature T-cell malignancies, such as adult T-cell leukemia/lymphoma (ATLL) and cutaneous T-cell lymphoma (CTCL), and has a unique expression profile in normal T cells. CCR4 is predominantly expressed by type-2 and type-17 helper T cells (Th2 and Th17) and regulatory T cells (Treg), but it is rarely expressed by other T helper (Th) subsets and CD8+ cells. Although fratricide in CAR T cells is generally thought to be detrimental to anticancer functions, in this study, we demonstrated that anti-CCR4 CAR T cells specifically depleted Th2 and Tregs, while sparing CD8+ and Th1 T cells. Moreover, fratricide increased the percentage of CAR+ T cells in the final product. CCR4-CAR T cells were characterized by high transduction efficiency, robust T-cell expansion, and rapid fratricidal depletion of CCR4-positive T cells during CAR transduction and expansion. Furthermore, mogamulizumab-based CCR4-CAR T cells induced superior antitumor efficacy and long-term remission in mice engrafted with human T-cell lymphoma cells. In summary, CCR4-depleted anti-CCR4 CAR T cells are enriched in Th1 and CD8+ T cells and exhibit high antitumor efficacy against CCR4-expressing T-cell malignancies.

摘要

用嵌合抗原受体 (CAR) T 细胞疗法靶向 T 细胞淋巴瘤面临的一个挑战是,靶抗原通常在 T 细胞和肿瘤细胞之间共享,导致 CAR T 细胞自相残杀和针对正常 T 细胞的靶向细胞毒性。CC 趋化因子受体 4 (CCR4) 在许多成熟 T 细胞恶性肿瘤中高度表达,如成人 T 细胞白血病/淋巴瘤 (ATLL) 和皮肤 T 细胞淋巴瘤 (CTCL),并且在正常 T 细胞中有独特的表达谱。CCR4 主要由 2 型和 17 型辅助 T 细胞 (Th2 和 Th17) 和调节性 T 细胞 (Treg) 表达,而其他 T 辅助 (Th) 亚群和 CD8+细胞很少表达。尽管 CAR T 细胞中的自相残杀通常被认为对抗癌功能有害,但在这项研究中,我们证明了抗 CCR4 CAR T 细胞特异性耗尽了 Th2 和 Tregs,同时保留了 CD8+和 Th1 T 细胞。此外,自相残杀增加了最终产物中 CAR+T 细胞的比例。CCR4-CAR T 细胞的特点是转导效率高、T 细胞扩增强劲,并且在 CAR 转导和扩增过程中快速自相残杀 CCR4 阳性 T 细胞。此外,基于 mogamulizumab 的 CCR4-CAR T 细胞在移植了人 T 细胞淋巴瘤细胞的小鼠中诱导了优异的抗肿瘤疗效和长期缓解。总之,耗尽 CCR4 的抗 CCR4 CAR T 细胞富含 Th1 和 CD8+T 细胞,对表达 CCR4 的 T 细胞恶性肿瘤具有高抗肿瘤疗效。

https://cdn.ncbi.nlm.nih.gov/pmc/blobs/97bf/10345856/154d01de90bc/BLOODA_ADV-2022-008327-fx1.jpg

文献AI研究员

20分钟写一篇综述,助力文献阅读效率提升50倍。

立即体验

用中文搜PubMed

大模型驱动的PubMed中文搜索引擎

马上搜索

文档翻译

学术文献翻译模型,支持多种主流文档格式。

立即体验