Suppr超能文献

支链氨基酸升高通过增强巨噬细胞中线粒体到核的 HO-二硫键 HMGB1 促进动脉粥样硬化进展。

Elevated branched-chain amino acid promotes atherosclerosis progression by enhancing mitochondrial-to-nuclear HO-disulfide HMGB1 in macrophages.

机构信息

Department of Cardiology, Xijing Hospital, The Fourth Military Medical University, Xi'an, Shaanxi, 710032, China.

Department of Clinical Laboratory Medicine, Xijing Hospital, The Fourth Military Medical University, Xi'an, Shaanxi, 710032, China.

出版信息

Redox Biol. 2023 Jun;62:102696. doi: 10.1016/j.redox.2023.102696. Epub 2023 Apr 5.

Abstract

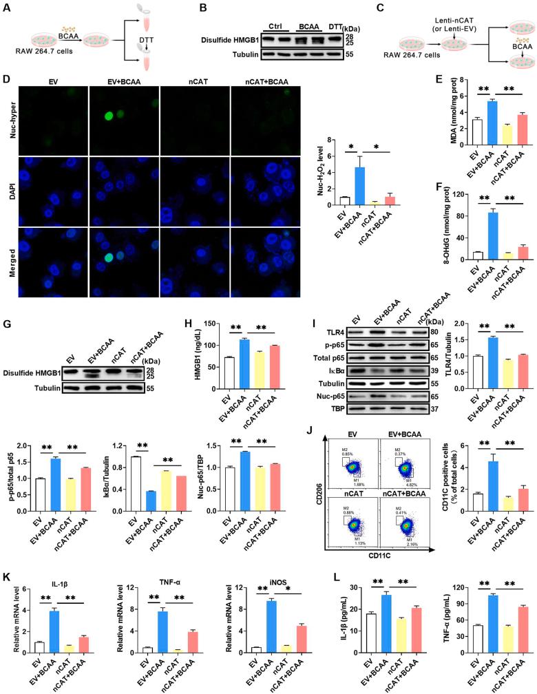
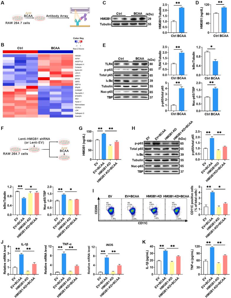
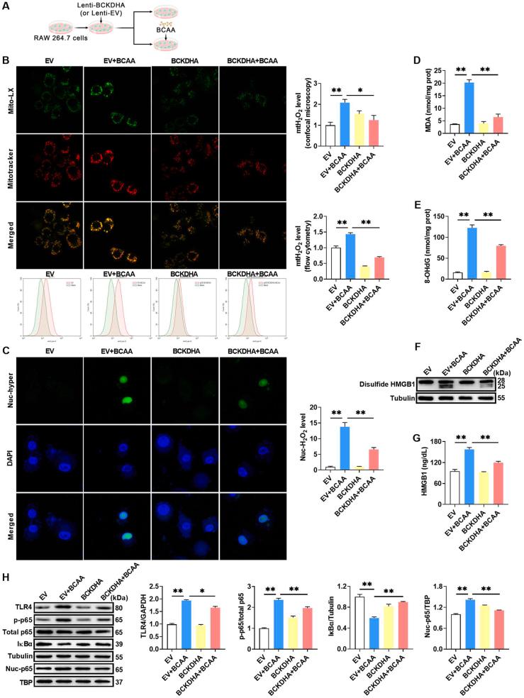
As the essential amino acids, branched-chain amino acid (BCAA) from diets is indispensable for health. BCAA supplementation is often recommended for patients with consumptive diseases or healthy people who exercise regularly. Latest studies and ours reported that elevated BCAA level was positively correlated with metabolic syndrome, diabetes, thrombosis and heart failure. However, the adverse effect of BCAA in atherosclerosis (AS) and its underlying mechanism remain unknown. Here, we found elevated plasma BCAA level was an independent risk factor for CHD patients by a human cohort study. By employing the HCD-fed ApoE mice of AS model, ingestion of BCAA significantly increased plaque volume, instability and inflammation in AS. Elevated BCAA due to high dietary BCAA intake or BCAA catabolic defects promoted AS progression. Furthermore, BCAA catabolic defects were found in the monocytes of patients with CHD and abdominal macrophages in AS mice. Improvement of BCAA catabolism in macrophages alleviated AS burden in mice. The protein screening assay revealed HMGB1 as a potential molecular target of BCAA in activating proinflammatory macrophages. Excessive BCAA induced the formation and secretion of disulfide HMGB1 as well as subsequent inflammatory cascade of macrophages in a mitochondrial-nuclear HO dependent manner. Scavenging nuclear HO by overexpression of nucleus-targeting catalase (nCAT) effectively inhibited BCAA-induced inflammation in macrophages. All of the results above illustrate that elevated BCAA promotes AS progression by inducing redox-regulated HMGB1 translocation and further proinflammatory macrophage activation. Our findings provide novel insights into the role of animo acids as the daily dietary nutrients in AS development, and also suggest that restricting excessive dietary BCAA consuming and promoting BCAA catabolism may serve as promising strategies to alleviate and prevent AS and its subsequent CHD.

摘要

作为必需氨基酸,饮食中的支链氨基酸(BCAA)对健康是不可或缺的。BCAA 补充剂常被推荐给消耗性疾病患者或经常锻炼的健康人。最新研究和我们的研究报告称,升高的 BCAA 水平与代谢综合征、糖尿病、血栓形成和心力衰竭呈正相关。然而,BCAA 在动脉粥样硬化(AS)中的不良作用及其潜在机制尚不清楚。在这里,我们通过一项人类队列研究发现,升高的血浆 BCAA 水平是冠心病患者的一个独立危险因素。通过采用 AS 模型的 HCD 喂养 ApoE 小鼠,BCAA 的摄入显著增加了 AS 中的斑块体积、不稳定性和炎症。由于高饮食 BCAA 摄入或 BCAA 分解代谢缺陷导致的 BCAA 升高促进了 AS 的进展。此外,在冠心病患者的单核细胞和 AS 小鼠的腹主动脉巨噬细胞中发现了 BCAA 分解代谢缺陷。改善巨噬细胞中的 BCAA 分解代谢可减轻小鼠的 AS 负担。蛋白质筛选分析表明,HMGB1 是 BCAA 激活促炎巨噬细胞的潜在分子靶标。过量的 BCAA 以依赖线粒体-核 HO 的方式诱导形成和分泌二硫 HMGB1 以及随后的巨噬细胞炎症级联反应。通过过表达核靶向过氧化氢酶(nCAT)清除核 HO 可有效抑制巨噬细胞中 BCAA 诱导的炎症。上述所有结果表明,升高的 BCAA 通过诱导氧化还原调节的 HMGB1 易位和进一步激活促炎巨噬细胞促进 AS 进展。我们的研究结果提供了新的见解,即氨基酸作为日常饮食营养物在 AS 发展中的作用,并表明限制过量的饮食 BCAA 摄入和促进 BCAA 分解代谢可能是缓解和预防 AS 及其随后的 CHD 的有前途的策略。

https://cdn.ncbi.nlm.nih.gov/pmc/blobs/4330/10130699/c8e15deb6671/ga1.jpg

文献AI研究员

20分钟写一篇综述,助力文献阅读效率提升50倍。

立即体验

用中文搜PubMed

大模型驱动的PubMed中文搜索引擎

马上搜索

文档翻译

学术文献翻译模型,支持多种主流文档格式。

立即体验