Suppr超能文献

利用深度测序鉴定胚胎鼠脑内的新型 microRNAs。

Identification of novel microRNAs in the embryonic mouse brain using deep sequencing.

机构信息

Developmental Genomics Laboratory, Department of Anatomy, School of Biomedical Sciences, University of Otago, P.O. Box 56, Dunedin, 9054, New Zealand.

出版信息

Mol Cell Biochem. 2024 Feb;479(2):297-311. doi: 10.1007/s11010-023-04730-2. Epub 2023 Apr 15.

Abstract

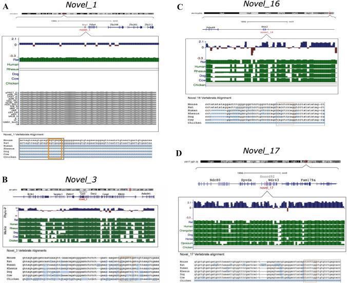
Many advances in small RNA-seq technology and bioinformatics pipelines have been made recently, permitting the discovery of novel miRNAs in the embryonic day 15.5 (E15.5) mouse brain. We aimed to improve miRNA discovery in this tissue to expand our knowledge of the regulatory networks that underpin normal neurodevelopment, find new candidates for neurodevelopmental disorder aetiology, and deepen our understanding of non-coding RNA evolution. A high-quality small RNA-seq dataset of 458 M reads was generated. An unbiased miRNA discovery pipeline identified fifty putative novel miRNAs, six of which were selected for further validation. A combination of conservation analysis and target functional prediction was used to determine the authenticity of novel miRNA candidates. These findings demonstrate that miRNAs remain to be discovered, particularly if they have the features of other small RNA species.

摘要

最近,在小 RNA-seq 技术和生物信息学管道方面取得了许多进展,使得在胚胎第 15.5 天(E15.5)的小鼠脑中发现新的 miRNA 成为可能。我们旨在改进该组织中的 miRNA 发现,以扩展我们对支持正常神经发育的调控网络的认识,找到神经发育障碍病因的新候选者,并加深我们对非编码 RNA 进化的理解。生成了一个包含 45800 万个读数的高质量小 RNA-seq 数据集。一个无偏 miRNA 发现管道识别出五十个可能的新 miRNA,其中六个被选中进行进一步验证。保守性分析和靶功能预测的组合用于确定新 miRNA 候选物的真实性。这些发现表明 miRNA 仍有待发现,特别是如果它们具有其他小 RNA 种类的特征。

https://cdn.ncbi.nlm.nih.gov/pmc/blobs/e438/10890980/53e65cfcdb93/11010_2023_4730_Fig1_HTML.jpg

文献AI研究员

20分钟写一篇综述,助力文献阅读效率提升50倍。

立即体验

用中文搜PubMed

大模型驱动的PubMed中文搜索引擎

马上搜索

文档翻译

学术文献翻译模型,支持多种主流文档格式。

立即体验