Suppr超能文献

一种新的明确的炎症相关长链非编码RNA特征的鉴定有助于预测膀胱癌的预后以及区分冷肿瘤和热肿瘤。

Identification of a novel defined inflammation-related long noncoding RNA signature contributes to predicting prognosis and distinction between the cold and hot tumors in bladder cancer.

作者信息

Xiong Xi, Chen Chen, Li Xinxin, Yang Jun, Zhang Wei, Wang Xiong, Zhang Hong, Peng Min, Li Lili, Luo Pengcheng

机构信息

Department of Urology, Wuhan Third Hospital School of Medicine, Wuhan University of Science Technology, Wuhan, China.

Department of Urology, Wuhan Third Hospital and Tongren Hospital of Wuhan University, Wuhan, China.

出版信息

Front Oncol. 2023 Mar 29;13:972558. doi: 10.3389/fonc.2023.972558. eCollection 2023.

Abstract

PURPOSE

Bladder cancer (BLCA) is one of the most frequently diagnosed urological malignancies and is the 4th most common cancer in men worldwide. Molecular targets expressed in bladder cancer (BLCA) are usually used for developing targeted drug treatments. However, poor prognosis and poor immunotherapy efficacy remain major challenges for BLCA. Numerous studies have shown that long non-coding RNAs (LncRNAs) play an important role in the development of cancer. However, the role of lncRNAs related to inflammation in BLCA and their prognostic value remain unclear. Therefore, this study is aimed to explore new potential biomarkers that can predict cancer prognosis.

METHODS

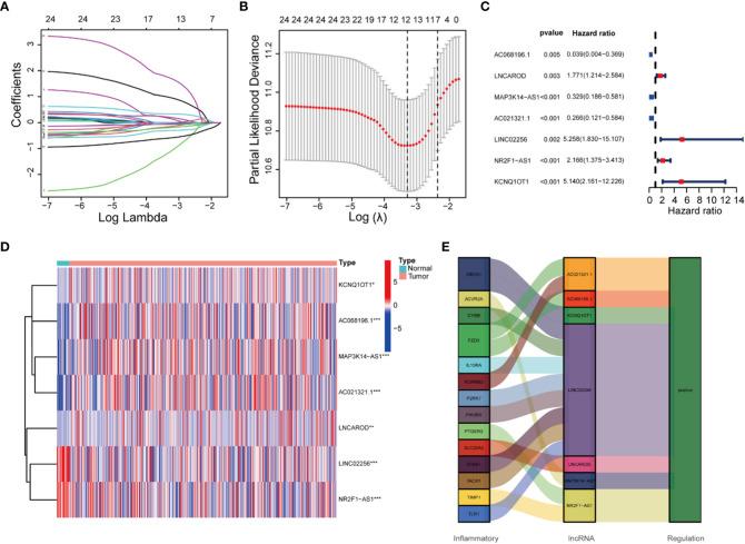
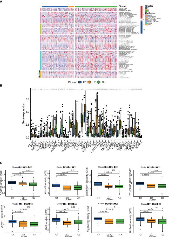
We downloaded BLCA-related RNA sequencing data from The Cancer Genome Atlas (TCGA) and searched for inflammation-related prognostic long non-coding RNAs (lncRNAs) by univariate Cox (uniCox) regression and co-expression analysis. We used the least absolute shrinkage and selection operator (LASSO) analysis to construct an inflammation-related lncRNA prognosis risk model. Samples were divided into high-risk score (HRS) group and low-risk score (LRS) group based on the median value of risk scores. The independent variable factors were identified by univariate Cox (uni-Cox) and multivariate Cox (multi-Cox) regression analyses, and receiver operating characteristic (ROC) curves were used to compare the role of different factors in predicting outcomes. Nomogram and Calibration Plot were generated by the R package rms to analyze whether the prediction results are correct and show good consistency. Correlation coefficients were calculated by Pearson analysis. The Kaplan-Meier method was used to assess the prognostic value. The expression of 7 lncRNAs related with inflammation was also confirmed by qRT-PCR in BLCA cell lines. Kyoto Encyclopedia of Gene and Genome (KEGG) pathways that were significantly enriched ( < 0.05) in each risk group were identified by the GSEA software. The R package pRRophetic was used to predict the IC50 of common chemotherapeutic agents. TIMER, XCELL, QUANTISEQ, MCPCOUNTER, EPIC and CIBERSORT were applied to quantify the relative proportions of infiltrating immune cells. We also used package ggpubr to evaluate TME scores and immune checkpoint activation in LRS and HRS populations. R package GSEABase was used to analyze the activity of immune cells or immune function. Different clusters of principal component analysis (PCA), t-distribution random neighborhood embedding (t-SNE), and Kaplan-Meier survival were analyzed using R package Rtsne's. The R package ConsensesClusterPlus was used to class the inflammation-related lncRNAs.

RESULTS

In this study, a model containing 7 inflammation-related lncRNAs was constructed. The calibration plot of the model was consistent with the prognosis prediction outcomes. The 1-, 3-, and 5-year ROC curve (AUC) were 0.699, 0.689, and 0.699, respectively. High-risk patients were enriched in lncRNAs related with tumor invasion and immunity, and had higher levels of immune cell infiltration and immune checkpoint activation. Hot tumors and cold tumors were effectively distinguished by clusters 2 and 3 and cluster 1, respectively, which indicated that hot tumors are more susceptible to immunotherapy.

CONCLUSION

Our study showed that inflammation-related LncRNAs are closely related with BLCA, and inflammation-related lncRNA can accurately predict patient prognosis and effectively differentiate between hot and cold tumors, thus improving individualized immunotherapy for BLCA patients. Therefore, this study provides an effective predictive model and a new therapeutic target for the prognosis and clinical treatment of BLCA, thus facilitating the development of individualized tumor therapy.

摘要

目的

膀胱癌(BLCA)是最常被诊断出的泌尿系统恶性肿瘤之一,在全球男性中是第四大常见癌症。膀胱癌(BLCA)中表达的分子靶点通常用于开发靶向药物治疗。然而,预后不良和免疫治疗效果不佳仍然是BLCA的主要挑战。大量研究表明,长链非编码RNA(lncRNAs)在癌症发展中起重要作用。然而,与炎症相关的lncRNAs在BLCA中的作用及其预后价值仍不清楚。因此,本研究旨在探索可预测癌症预后的新潜在生物标志物。

方法

我们从癌症基因组图谱(TCGA)下载了与BLCA相关的RNA测序数据,并通过单变量Cox(uniCox)回归和共表达分析搜索与炎症相关的预后长链非编码RNA(lncRNAs)。我们使用最小绝对收缩和选择算子(LASSO)分析构建与炎症相关的lncRNA预后风险模型。根据风险评分的中位数将样本分为高风险评分(HRS)组和低风险评分(LRS)组。通过单变量Cox(uni-Cox)和多变量Cox(multi-Cox)回归分析确定自变量因素,并使用受试者工作特征(ROC)曲线比较不同因素在预测结果中的作用。使用R包rms生成列线图和校准图,以分析预测结果是否正确并显示出良好的一致性。通过Pearson分析计算相关系数。使用Kaplan-Meier方法评估预后价值。还通过qRT-PCR在BLCA细胞系中证实了7种与炎症相关的lncRNAs的表达。通过GSEA软件确定每个风险组中显著富集(<0.05)的京都基因与基因组百科全书(KEGG)通路。使用R包pRRophetic预测常用化疗药物的IC50。应用TIMER、XCELL、QUANTISEQ、MCPCOUNTER、EPIC和CIBERSORT来量化浸润免疫细胞的相对比例。我们还使用包ggpubr评估LRS和HRS人群中的肿瘤微环境(TME)评分和免疫检查点激活。使用R包GSEABase分析免疫细胞的活性或免疫功能。使用R包Rtsne's分析主成分分析(PCA)、t分布随机邻域嵌入(t-SNE)的不同聚类以及Kaplan-Meier生存情况。使用R包ConsensesClusterPlus对与炎症相关的lncRNAs进行分类。

结果

在本研究中,构建了一个包含7种与炎症相关的lncRNAs的模型。该模型的校准图与预后预测结果一致。1年、3年和5年的ROC曲线(AUC)分别为0.699、0.689和0.699。高风险患者在与肿瘤侵袭和免疫相关的lncRNAs中富集,并且具有更高水平的免疫细胞浸润和免疫检查点激活。分别通过聚类2和3以及聚类1有效区分了热肿瘤和冷肿瘤,这表明热肿瘤对免疫治疗更敏感。

结论

我们的研究表明,与炎症相关的LncRNAs与BLCA密切相关,并且与炎症相关的lncRNA可以准确预测患者预后并有效区分热肿瘤和冷肿瘤,从而改善BLCA患者的个体化免疫治疗。因此,本研究为BLCA的预后和临床治疗提供了一种有效的预测模型和新治疗靶点,从而促进个体化肿瘤治疗的发展。

https://cdn.ncbi.nlm.nih.gov/pmc/blobs/014f/10090514/8779d708bc54/fonc-13-972558-g001.jpg

文献AI研究员

20分钟写一篇综述,助力文献阅读效率提升50倍。

立即体验

用中文搜PubMed

大模型驱动的PubMed中文搜索引擎

马上搜索

文档翻译

学术文献翻译模型,支持多种主流文档格式。

立即体验