Suppr超能文献

组蛋白 H3K27 甲基转移酶 EZH2 调节脓毒症诱导的 AKI 中的凋亡和炎症反应。

Histone H3K27 methyltransferase EZH2 regulates apoptotic and inflammatory responses in sepsis-induced AKI.

机构信息

Department of Urology, Renmin Hospital of Wuhan University, Wuhan, 430060, China.

Department of Nephrology, Shanghai Changzheng Hospital, Naval Medical University, Shanghai, 200003, China.

出版信息

Theranostics. 2023 Mar 21;13(6):1860-1875. doi: 10.7150/thno.83353. eCollection 2023.

Abstract

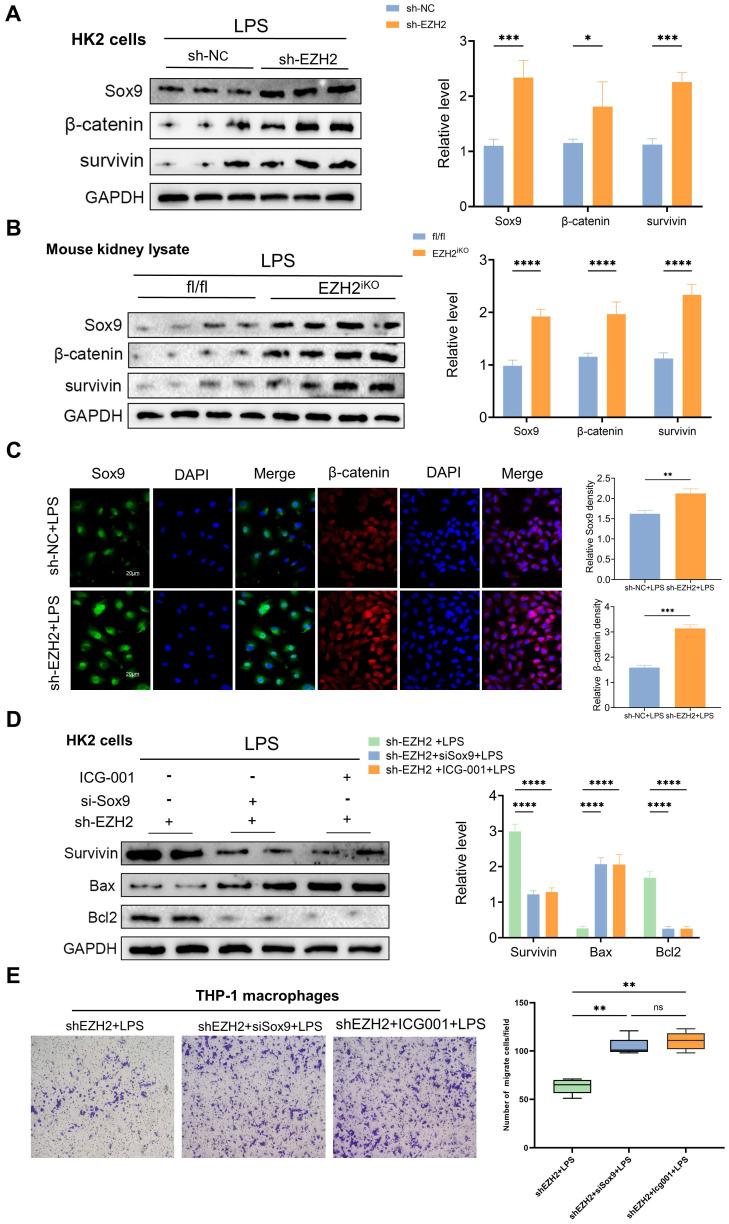
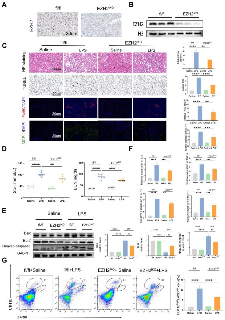
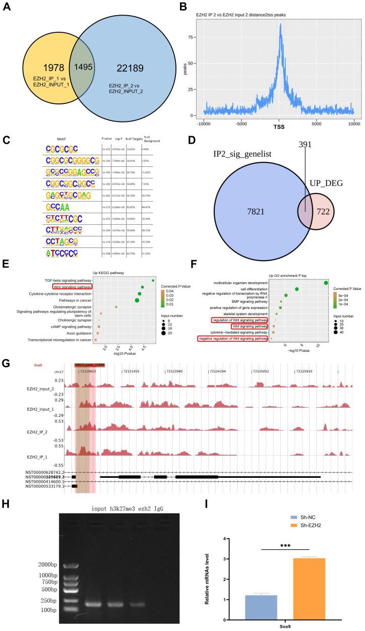
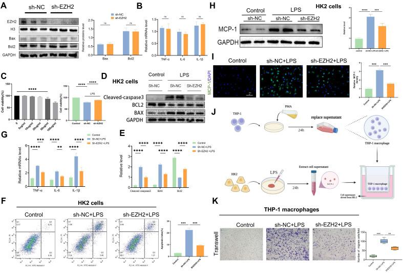
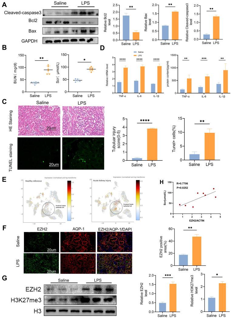
The role of histone methylation modifications in renal disease, particularly in sepsis-induced acute kidney injury (AKI), remains unclear. This study aims to investigate the potential involvement of the histone methyltransferase zeste homolog 2 (EZH2) in sepsis-induced AKI and its impact on apoptosis and inflammation. We first examined the expression of EZH2 in the kidney of sepsis-induced AKI (LPS injection) mice and LPS-stimulated tubular epithelial cells. We next constructed the EZH2 knockout mice to further confirm the effects of EZH2 on apoptosis and inflammatory response in AKI. And the inflammatory level of epithelial cells can be reflected by detecting chemokines and the chemotaxis of macrophages. Subsequently, we constructed the EZH2 knocked-down cells again and performed Chromatin Immunoprecipitation sequencing to screen out the target genes regulated by EZH2 and the enrichment pathway. Then we confirmed the EZH2 target gene and its regulatory pathway and experiments. Experimental results were finally confirmed using another model of sepsis-induced AKI (cecal perforation ligation). The study found that EZH2 was upregulated in sepsis-induced AKI and that silencing EZH2 could reduce renal tubular injury by decreasing apoptosis and inflammatory response of tubular epithelial cells. EZH2 knockout mice showed significantly reduced renal inflammation and macrophage infiltration. Chromatin immunoprecipitation sequencing and polymerase chain reaction identified Sox9 as a target of EZH2. EZH2 was found to be enriched on the promoter of Sox9. Silencing EZH2 resulted in a significant increase in the transcriptional level of Sox9 and activation of the Wnt/β-catenin signaling pathway. The study further reversed the effects of EZH2 silencing by silencing Sox9 or administering the Wnt/β-catenin inhibitor icg001. It was also found that Sox9 positively regulated the expression of β-catenin and its downstream pathway-related genes. Finally, the study showed that the EZH2 inhibitor 3-deazaneplanocin A significantly alleviated sepsis-induced AKI. Our results indicate that silencing EZH2 can protect renal function by relieving transcriptional inhibition of Sox9, activating the Wnt/β-catenin pathway, and attenuating tubular epithelial apoptosis and inflammatory response of the renal interstitium. These results highlight the potential therapeutic value of targeting EZH2 in sepsis-induced AKI.

摘要

组蛋白甲基化修饰在肾脏疾病中的作用,特别是在脓毒症诱导的急性肾损伤(AKI)中,仍不清楚。本研究旨在探讨组蛋白甲基转移酶 zeste 同源物 2(EZH2)在脓毒症诱导的 AKI 中的潜在作用及其对细胞凋亡和炎症的影响。

我们首先检测了脓毒症诱导的 AKI(LPS 注射)小鼠和 LPS 刺激的肾小管上皮细胞中 EZH2 的表达。然后,我们构建了 EZH2 敲除小鼠,以进一步证实 EZH2 对 AKI 中细胞凋亡和炎症反应的影响。通过检测趋化因子和巨噬细胞的趋化性可以反映上皮细胞的炎症水平。随后,我们再次构建了 EZH2 敲低细胞,并进行染色质免疫沉淀测序,以筛选出由 EZH2 调控的靶基因及其富集途径。然后,我们确认了 EZH2 的靶基因及其调控途径,并进行了实验。最后,我们使用另一种脓毒症诱导的 AKI 模型(盲肠穿孔结扎)来验证实验结果。

研究发现,EZH2 在脓毒症诱导的 AKI 中上调,沉默 EZH2 可通过减少肾小管上皮细胞的凋亡和炎症反应来减轻肾小管损伤。EZH2 敲除小鼠表现出明显减轻的肾脏炎症和巨噬细胞浸润。染色质免疫沉淀测序和聚合酶链反应鉴定 Sox9 为 EZH2 的靶基因。发现 EZH2 在 Sox9 的启动子上富集。沉默 EZH2 导致 Sox9 的转录水平显著增加,并激活 Wnt/β-catenin 信号通路。研究进一步通过沉默 Sox9 或给予 Wnt/β-catenin 抑制剂 icg001 逆转了 EZH2 沉默的作用。还发现 Sox9 正向调节 β-catenin 及其下游通路相关基因的表达。最后,研究表明 EZH2 抑制剂 3-去氮杂胞苷 A 可显著缓解脓毒症诱导的 AKI。

我们的研究结果表明,沉默 EZH2 可以通过减轻 Sox9 的转录抑制、激活 Wnt/β-catenin 途径以及减轻肾小管上皮细胞凋亡和肾间质炎症反应来保护肾功能。这些结果突出了靶向 EZH2 在脓毒症诱导的 AKI 中的潜在治疗价值。

https://cdn.ncbi.nlm.nih.gov/pmc/blobs/eff7/10091874/8e4b8e3390e7/thnov13p1860g001.jpg

文献AI研究员

20分钟写一篇综述,助力文献阅读效率提升50倍。

立即体验

用中文搜PubMed

大模型驱动的PubMed中文搜索引擎

马上搜索

文档翻译

学术文献翻译模型,支持多种主流文档格式。

立即体验