Suppr超能文献

斑马鱼脑成熟过程的单细胞转录组图谱。

A single-cell transcriptome atlas of the maturing zebrafish telencephalon.

机构信息

Department of Molecular and Cellular Biology, Harvard University, Cambridge, Massachusetts 02138, USA;

Department of Neurobiology, University of Alabama at Birmingham, Birmingham, Alabama 35924, USA.

出版信息

Genome Res. 2023 Apr;33(4):658-671. doi: 10.1101/gr.277278.122. Epub 2023 Apr 18.

Abstract

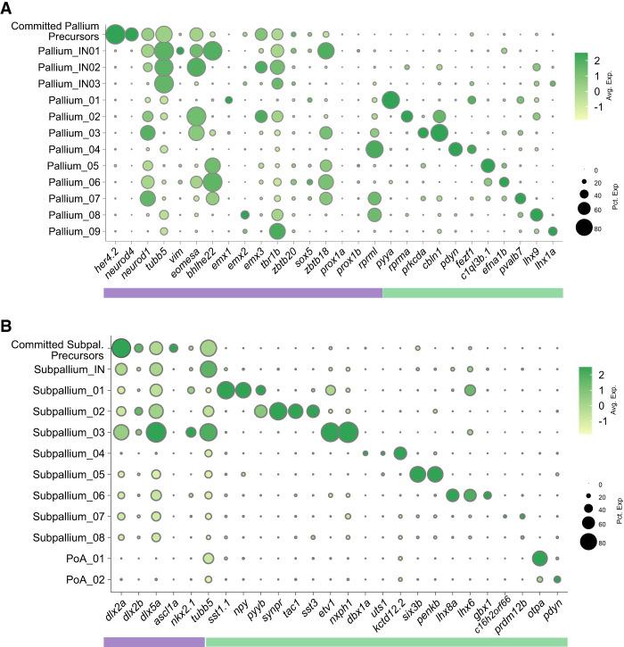
The zebrafish telencephalon is composed of highly specialized subregions that regulate complex behaviors such as learning, memory, and social interactions. The transcriptional signatures of the neuronal cell types in the telencephalon and the timeline of their emergence from larva to adult remain largely undescribed. Using an integrated analysis of single-cell transcriptomes of approximately 64,000 cells obtained from 6-day-postfertilization (dpf), 15-dpf, and adult telencephalon, we delineated nine main neuronal cell types in the pallium and eight in the subpallium and nominated novel marker genes. Comparing zebrafish and mouse neuronal cell types revealed both conserved and absent types and marker genes. Mapping of cell types onto a spatial larval reference atlas created a resource for anatomical and functional studies. Using this multiage approach, we discovered that although most neuronal subtypes are established early in the 6-dpf fish, some emerge or expand in number later in development. Analyzing the samples from each age separately revealed further complexity in the data, including several cell types that expand substantially in the adult forebrain and do not form clusters at the larval stages. Together, our work provides a comprehensive transcriptional analysis of the cell types in the zebrafish telencephalon and a resource for dissecting its development and function.

摘要

斑马鱼端脑由高度专业化的亚区组成,这些亚区调节着学习、记忆和社交互动等复杂行为。端脑神经元细胞类型的转录特征及其从幼虫到成年的出现时间线在很大程度上仍未被描述。我们通过对大约 64000 个细胞的单细胞转录组进行综合分析,这些细胞来自 6 天孵化后(dpf)、15 天孵化后和成年端脑,在皮层中划定了 9 种主要的神经元细胞类型,在 subpallium 中划定了 8 种,并提名了新的标记基因。比较斑马鱼和小鼠的神经元细胞类型揭示了保守和缺失的类型和标记基因。将细胞类型映射到空间幼虫参考图谱上,为解剖学和功能研究创建了一个资源。使用这种多龄方法,我们发现,尽管大多数神经元亚型在 6 天龄的鱼中很早就建立了,但有些在发育后期出现或数量增加。分别分析每个年龄的样本揭示了数据中的进一步复杂性,包括在成年前脑大量扩张但在幼虫阶段不形成簇的几种细胞类型。总之,我们的工作提供了对斑马鱼端脑细胞类型的全面转录分析,并为剖析其发育和功能提供了资源。

https://cdn.ncbi.nlm.nih.gov/pmc/blobs/5481/10234298/5981963615c8/658f01.jpg

文献AI研究员

20分钟写一篇综述,助力文献阅读效率提升50倍。

立即体验

用中文搜PubMed

大模型驱动的PubMed中文搜索引擎

马上搜索

文档翻译

学术文献翻译模型,支持多种主流文档格式。

立即体验