Suppr超能文献

两种增殖的小分子抑制剂。

Two small-molecule inhibitors of proliferation .

机构信息

Clinical Laboratory, Dongyang People's Hospital, Jinhua, Zhejiang, China.

Department of Parasitology, School of Basic Medical Sciences, Wenzhou Medical University, Wenzhou, Zhejiang, China.

出版信息

Front Cell Infect Microbiol. 2023 Apr 3;13:1145824. doi: 10.3389/fcimb.2023.1145824. eCollection 2023.

Abstract

BACKGROUND

Toxoplasmosis caused by is a globally distributed zoonosis. Most infections appear asymptomatic in immunocompetent individuals, but toxoplasmosis can be fatal in fetuses and immunocompromised adults. There is an urgent need to research and develop effective and low-toxicity anti- drugs because of some defects in current clinical anti- drugs, such as limited efficacy, serious side effects and drug resistance.

METHODS

In this study, 152 autophagy related compounds were evaluated as anti- drugs. The activity of β-galactosidase assay based on luminescence was used to determine the inhibitory effect on parasite growth. At the same time, MTS assay was used to further detect the effects of compounds with over 60% inhibition rate on host cell viability. The invasion, intracellular proliferation, egress and gliding abilities of were tested to assess the inhibitory effect of the chosen drugs on the distinct steps of the lysis cycle.

RESULTS

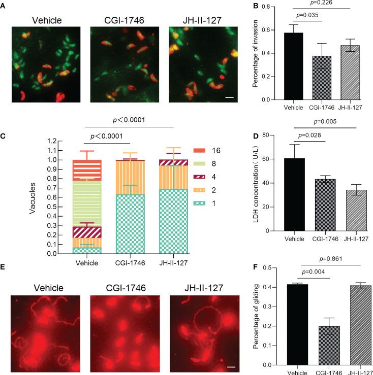
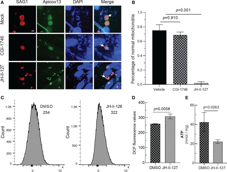
The results showed that a total of 38 compounds inhibited parasite growth by more than 60%. After excluding the compounds affecting host cell activity, CGI-1746 and JH-II-127 were considered for drug reuse and further characterized. Both CGI-1746 and JH-II-127 inhibited tachyzoite growth by 60%, with IC values of 14.58 ± 1.52 and 5.88 ± 0.23 μM, respectively. TD values were 154.20 ± 20.15 and 76.39 ± 14.32 μM, respectively. Further research found that these two compounds significantly inhibited the intracellular proliferation of tachyzoites. Summarize the results, we demonstrated that CGI-1746 inhibited the invasion, egress and especially the gliding abilities of parasites, which is essential for the successful invasion of host cells, while JH-II-127 did not affect the invasion and gliding ability, but seriously damaged the morphology of mitochondria which may be related to the damage of mitochondrial electron transport chain.

DISCUSSION

Taken together, these findings suggest that both CGI-1746 and JH-II-127 could be potentially repurposed as anti- drugs, lays the groundwork for future therapeutic strategies.

摘要

背景

弓形虫病由弓形虫引起,是一种在全球范围内分布的人畜共患病。大多数免疫功能正常的个体感染后无症状,但在胎儿和免疫功能低下的成人中,弓形虫病可能致命。由于目前临床抗弓形虫药物存在疗效有限、副作用严重和耐药性等缺陷,迫切需要研究和开发有效且低毒的抗弓形虫药物。

方法

本研究评估了 152 种自噬相关化合物作为抗弓形虫药物。基于发光的β-半乳糖苷酶测定用于确定对寄生虫生长的抑制作用。同时,使用 MTS 测定进一步检测抑制率超过 60%的化合物对宿主细胞活力的影响。测试了 对入侵、细胞内增殖、逸出和滑行能力,以评估所选药物对裂解周期不同步骤的抑制作用。

结果

结果表明,共有 38 种化合物对寄生虫生长的抑制率超过 60%。在排除影响宿主细胞活性的化合物后,考虑将 CGI-1746 和 JH-II-127 进行药物再利用并进一步表征。CGI-1746 和 JH-II-127 分别以 14.58±1.52 和 5.88±0.23 μM 的 IC 值抑制速殖子生长,达到 60%的抑制率。TD 值分别为 154.20±20.15 和 76.39±14.32 μM。进一步研究发现,这两种化合物显著抑制了速殖子的细胞内增殖。综上所述,我们证明 CGI-1746 抑制了寄生虫的入侵、逸出和特别是滑行能力,这对于寄生虫成功入侵宿主细胞至关重要,而 JH-II-127 不影响入侵和滑行能力,但严重损害了线粒体的形态,这可能与线粒体电子传递链的损伤有关。

讨论

综上所述,这些发现表明 CGI-1746 和 JH-II-127 均可被重新用作抗弓形虫药物,为未来的治疗策略奠定了基础。

https://cdn.ncbi.nlm.nih.gov/pmc/blobs/5ed1/10106592/a32f01c0df1b/fcimb-13-1145824-g001.jpg

文献AI研究员

20分钟写一篇综述,助力文献阅读效率提升50倍。

立即体验

用中文搜PubMed

大模型驱动的PubMed中文搜索引擎

马上搜索

文档翻译

学术文献翻译模型,支持多种主流文档格式。

立即体验