Suppr超能文献

PUMA 的羧基末端序列与抗凋亡蛋白和膜结合。

The carboxyl-terminal sequence of PUMA binds to both anti-apoptotic proteins and membranes.

机构信息

Department of Medical Biophysics, Faculty of Medicine, University of Toronto, Toronto, Canada.

Biological Sciences Platform, Sunnybrook Research Institute, Toronto, Canada.

出版信息

Elife. 2023 Apr 20;12:e88329. doi: 10.7554/eLife.88329.

Abstract

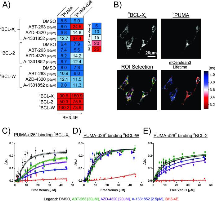
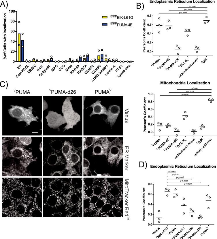
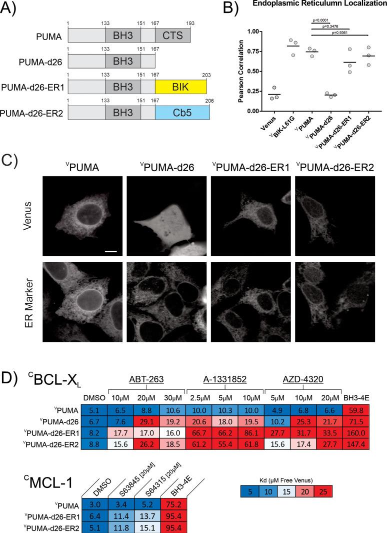
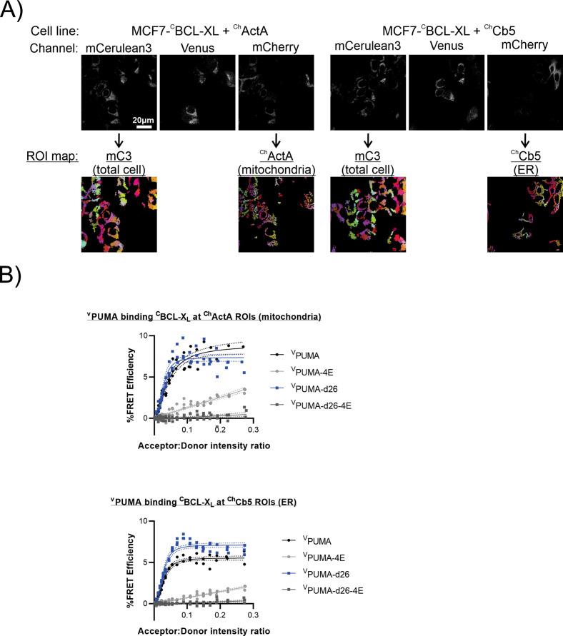
Anti-apoptotic proteins such as BCL-X promote cell survival by sequestering pro-apoptotic BCL-2 family members, an activity that frequently contributes to tumorigenesis. Thus, the development of small-molecule inhibitors for anti-apoptotic proteins, termed BH3-mimetics, is revolutionizing how we treat cancer. BH3 mimetics kill cells by displacing sequestered pro-apoptotic proteins to initiate tumor-cell death. Recent evidence has demonstrated that in live cells the BH3-only proteins PUMA and BIM resist displacement by BH3-mimetics, while others like tBID do not. Analysis of the molecular mechanism by which PUMA resists BH3-mimetic mediated displacement from full-length anti-apoptotic proteins (BCL-X, BCL-2, BCL-W, and MCL-1) reveals that both the BH3-motif and a novel binding site within the carboxyl-terminal sequence (CTS) of PUMA contribute to binding. Together these sequences bind to anti-apoptotic proteins, which effectively 'double-bolt locks' the proteins to resist BH3-mimetic displacement. The pro-apoptotic protein BIM has also been shown to double-bolt lock to anti-apoptotic proteins however, the novel binding sequence in PUMA is unrelated to that in the CTS of BIM and functions independent of PUMA binding to membranes. Moreover, contrary to previous reports, we find that when exogenously expressed, the CTS of PUMA directs the protein primarily to the endoplasmic reticulum (ER) rather than mitochondria and that residues I175 and P180 within the CTS are required for both ER localization and BH3-mimetic resistance. Understanding how PUMA resists BH3-mimetic displacement will be useful in designing more efficacious small-molecule inhibitors of anti-apoptotic BCL-2 proteins.

摘要

抗凋亡蛋白(如 BCL-X)通过隔离促凋亡的 BCL-2 家族成员来促进细胞存活,这种活动常常导致肿瘤发生。因此,开发针对抗凋亡蛋白的小分子抑制剂,称为 BH3 模拟物,正在彻底改变我们治疗癌症的方式。BH3 模拟物通过置换被隔离的促凋亡蛋白来杀死细胞,从而引发肿瘤细胞死亡。最近的证据表明,在活细胞中,BH3 仅蛋白 PUMA 和 BIM 抵抗 BH3 模拟物的置换,而其他蛋白如 tBID 则不抵抗。对 PUMA 抵抗 BH3 模拟物介导的从全长抗凋亡蛋白(BCL-X、BCL-2、BCL-W 和 MCL-1)置换的分子机制的分析表明,PUMA 的 BH3 基序和羧基末端序列(CTS)内的新结合位点都有助于结合。这些序列共同结合抗凋亡蛋白,有效地“双重螺栓锁定”这些蛋白以抵抗 BH3 模拟物的置换。促凋亡蛋白 BIM 也已被证明与抗凋亡蛋白双重螺栓锁定,然而,PUMA 中的新结合序列与 BIM 的 CTS 中无关,并且独立于 PUMA 与膜的结合而发挥作用。此外,与之前的报道相反,我们发现当外源性表达时,PUMA 的 CTS 主要将蛋白导向内质网(ER)而不是线粒体,并且 CTS 内的残基 I175 和 P180 对于 ER 定位和 BH3 模拟物抗性都是必需的。了解 PUMA 如何抵抗 BH3 模拟物的置换将有助于设计更有效的抗凋亡 BCL-2 蛋白小分子抑制剂。

https://cdn.ncbi.nlm.nih.gov/pmc/blobs/4410/10185343/0c1ad8df4429/elife-88329-fig1.jpg

文献AI研究员

20分钟写一篇综述,助力文献阅读效率提升50倍。

立即体验

用中文搜PubMed

大模型驱动的PubMed中文搜索引擎

马上搜索

文档翻译

学术文献翻译模型,支持多种主流文档格式。

立即体验