Suppr超能文献

环状 RNA COL1A2 通过调节 miR-424-5p/SGK1 介导高糖诱导的糖尿病肾病氧化应激和细胞焦亡。

Circular RNA COL1A2 Mediates High Glucose-Induced Oxidative Stress and Pyroptosis by Regulating MiR-424-5p/SGK1 in Diabetic Nephropathy.

机构信息

Department of Endocrinology, The First Affiliated Hospital of Bengbu Medical College, No. 287, Changhuai Road, Bengbu, 233004, Anhui, China.

Department of Endocrinology, Tongren Hospital Affiliated to Jiaotong University, Shanghai, 200000, China.

出版信息

Appl Biochem Biotechnol. 2023 Dec;195(12):7652-7667. doi: 10.1007/s12010-023-04501-1. Epub 2023 Apr 20.

Abstract

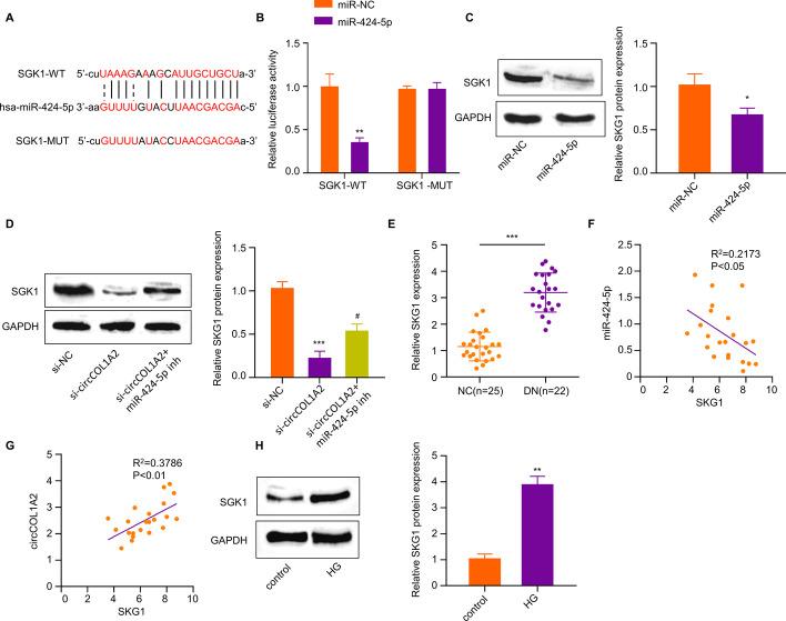
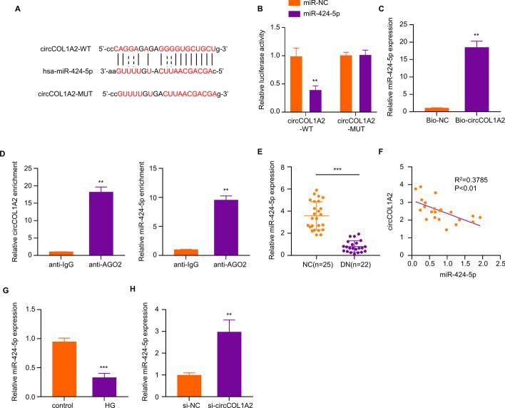
Diabetic nephropathy (DN) represents a major diabetes-related complication, which could undermine renal function. CircCOL1A2 has been previously reported to show abnormal expression during DN. However, its functional role in the progression of DN, as well as the potential molecular mechanisms, remains unclear. The present work examined the expression of circCOL1A2 in the plasma of DN patients, and employed high glucose (HG)-challenged HK-2 cells as the in vitro cell model of hyperglycemia (HG)-induced DN. CircCOL1A2 was silenced using siRNA in HK-2 cells to clarify the functional engagement of circCOL1A2 in HG-induced DN. We examined the roles of circCOL1A2 in regulating oxidative stress by measuring reactive oxygen species (ROS), lipid peroxidation, and superoxide dismutase (SOD) levels. Besides, the effects of circCOL1A2 silencing on pyroptosis were investigated by RT-qPCR, western blot (WB), and ELISA assays. StarBase (version 2.0) was used to identify the downstream effector of circCOL1A2, and their interactions were further verified through dual-luciferase reporter analysis, RNA pull-down assays, and RNA immunoprecipitation (RIP) assay. CircCOL1A2 was highly expressed in DN patients and HG-induced HK-2 cells. Knocking down circCOL1A2 alleviated oxidative stress and pyroptosis upon HG treatment. In addition, we demonstrated that circCOL1A2 knockdown could promote miR-424-5p expression while inhibiting Serum/Glucocorticoid Regulated Kinase 1 (SGK1) level. Furthermore, miR-424-5p inhibitor or SGK1 overexpression impaired the effects of circCOL1A2 knockdown on HG-induced oxidative stress and pyroptosis. Hence, our results demonstrated that the circCOL1A2 mediates HG-exposed pyroptosis and oxidative stress through modulating miR-424-5p/SGK1 axis in diabetic nephropathy, indicating that silencing circCOL1A2 is a potential intervention strategy for DN management.

摘要

糖尿病肾病 (DN) 是一种主要的糖尿病相关并发症,可损害肾功能。先前有报道称,circCOL1A2 在 DN 中表现出异常表达。然而,其在 DN 进展中的功能作用以及潜在的分子机制尚不清楚。本研究检测了 DN 患者血浆中 circCOL1A2 的表达,并采用高糖 (HG) 处理的 HK-2 细胞作为体外高糖 (HG) 诱导的 DN 细胞模型。通过 siRNA 沉默 HK-2 细胞中的 circCOL1A2,以阐明 circCOL1A2 在 HG 诱导的 DN 中的功能作用。我们通过测量活性氧 (ROS)、脂质过氧化和超氧化物歧化酶 (SOD) 水平来检测 circCOL1A2 在调节氧化应激中的作用。此外,通过 RT-qPCR、western blot (WB) 和 ELISA 检测 circCOL1A2 沉默对细胞焦亡的影响。通过 StarBase (版本 2.0) 识别 circCOL1A2 的下游效应子,并通过双荧光素酶报告分析、RNA 下拉实验和 RNA 免疫沉淀 (RIP) 实验进一步验证它们之间的相互作用。circCOL1A2 在 DN 患者和 HG 诱导的 HK-2 细胞中高表达。circCOL1A2 敲低可减轻 HG 处理后的氧化应激和细胞焦亡。此外,我们证明 circCOL1A2 敲低可促进 miR-424-5p 的表达,同时抑制血清/糖皮质激素调节激酶 1 (SGK1) 水平。此外,miR-424-5p 抑制剂或 SGK1 过表达可削弱 circCOL1A2 敲低对 HG 诱导的氧化应激和细胞焦亡的影响。因此,我们的研究结果表明,circCOL1A2 通过调节 miR-424-5p/SGK1 轴介导 HG 暴露引起的细胞焦亡和氧化应激,提示沉默 circCOL1A2 可能是治疗 DN 的一种潜在干预策略。

https://cdn.ncbi.nlm.nih.gov/pmc/blobs/2b69/10754763/37a2dddc19cc/12010_2023_4501_Fig1_HTML.jpg

文献AI研究员

20分钟写一篇综述,助力文献阅读效率提升50倍。

立即体验

用中文搜PubMed

大模型驱动的PubMed中文搜索引擎

马上搜索

文档翻译

学术文献翻译模型,支持多种主流文档格式。

立即体验