Suppr超能文献

单宁酸是一种可以与白介素-1β 直接结合的化合物,它可以通过抑制白介素-1β 与白介素-1 受体 1 的相互作用,从而改善白介素-1β 诱导的炎症和软骨降解。

Tannic acid, an IL-1β-direct binding compound, ameliorates IL-1β-induced inflammation and cartilage degradation by hindering IL-1β-IL-1R1 interaction.

机构信息

Laboratory of Pharmacoimmunology, Integrated Research Institute of Pharmaceutical Sciences and BK21 FOUR Team for Advanced Program for Smart Pharma Leaders, College of Pharmacy, The Catholic University of Korea, Seoul, Republic of Korea.

The Rheumatism Research Center, Catholic Research Institute of Medical Science, College of Medicine, The Catholic University of Korea, Seoul, Korea.

出版信息

PLoS One. 2023 Apr 20;18(4):e0281834. doi: 10.1371/journal.pone.0281834. eCollection 2023.

Abstract

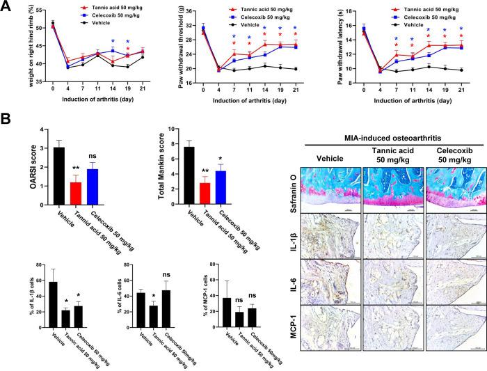
Interleukin-1β (IL-1β) is one of the most potent pro-inflammatory cytokines implicated in a wide range of autoinflammatory, autoimmune, infectious, and degenerative diseases. Therefore, many researchers have focused on developing therapeutic molecules that inhibit IL-1β-IL-1 receptor 1 (IL-1R1) interaction for the treatment of IL-1-related diseases. Among IL-1-related diseases, osteoarthritis (OA), is characterized by progressive cartilage destruction, chondrocyte inflammation, and extracellular matrix (ECM) degradation. Tannic acid (TA) has been proposed to have multiple beneficial effects, including anti-inflammatory, anti-oxidant, and anti-tumor activities. However, it is unclear whether TA plays a role in anti-IL-1β activity by blocking IL-1β-IL-1R1 interaction in OA. In this study, we report the anti-IL-1β activity of TA in the progression of OA in both in vitro human OA chondrocytes and in vivo rat OA models. Herein, using-ELISA-based screening, natural compound candidates capable of inhibiting the IL-1β-IL-1R1 interaction were identified. Among selected candidates, TA showed hindering IL-1β-IL-1R1 interaction by direct binding to IL-1β using surface plasmon resonance (SPR) assay. In addition, TA inhibited IL-1β bioactivity in HEK-Blue IL-1-dependent reporter cell line. TA also inhibited IL-1β-induced expression of inducible nitric oxide synthase (NOS2), cyclooxygenase-2 (COX-2), IL-6, tumor necrosis factor-alpha (TNF-α), nitric oxide (NO), and prostaglandin E2 (PGE2) in human OA chondrocytes. Moreover, TA downregulated IL-1β-stimulated matrix metalloproteinase (MMP)3, MMP13, ADAM metallopeptidase with thrombospondin type 1 motif (ADAMTS)4, and ADAMTS5, while upregulating collagen type II (COL2A1) and aggrecan (ACAN). Mechanistically, we confirmed that TA suppressed IL-1β-induced MAPK and NF-κB activation. The protective effects of TA were also observed in a monosodium iodoacetamide (MIA)-induced rat OA model by reducing pain and cartilage degradation and inhibiting IL-1β-mediated inflammation. Collectively, our results provide evidence that TA plays a potential role in OA and IL-1β-related diseases by hindering IL-1β-IL-1R1 interaction and suppressing IL-1β bioactivity.

摘要

白细胞介素-1β(IL-1β)是一种最有效的促炎细胞因子,与广泛的自身炎症、自身免疫、感染和退行性疾病有关。因此,许多研究人员专注于开发抑制 IL-1β-IL-1 受体 1(IL-1R1)相互作用的治疗分子,以治疗与 IL-1 相关的疾病。在与 IL-1 相关的疾病中,骨关节炎(OA)的特征是进行性软骨破坏、软骨细胞炎症和细胞外基质(ECM)降解。单宁酸(TA)已被提出具有多种有益作用,包括抗炎、抗氧化和抗肿瘤活性。然而,尚不清楚 TA 是否通过阻断 IL-1β-IL-1R1 相互作用在 OA 中发挥抗 IL-1β 活性。在这项研究中,我们报告了 TA 在体外人 OA 软骨细胞和体内大鼠 OA 模型中 OA 进展中的抗 IL-1β 活性。在此,使用基于 ELISA 的筛选,鉴定了能够抑制 IL-1β-IL-1R1 相互作用的天然化合物候选物。在所选择的候选物中,TA 显示通过表面等离子体共振(SPR)测定直接与 IL-1β 结合来抑制 IL-1β-IL-1R1 相互作用。此外,TA 在 HEK-Blue IL-1 依赖性报告细胞系中抑制 IL-1β 的生物活性。TA 还抑制了 OA 软骨细胞中诱导型一氧化氮合酶(NOS2)、环氧化酶-2(COX-2)、白细胞介素-6(IL-6)、肿瘤坏死因子-α(TNF-α)、一氧化氮(NO)和前列腺素 E2(PGE2)的表达。此外,TA 下调了 IL-1β 刺激的基质金属蛋白酶(MMP)3、MMP13、具有血小板反应蛋白 1 型基序的金属蛋白酶(ADAMTS)4 和 ADAMTS5 的表达,同时上调了胶原 II 型(COL2A1)和聚集蛋白聚糖(ACAN)的表达。从机制上讲,我们证实 TA 抑制了 IL-1β 诱导的 MAPK 和 NF-κB 激活。TA 在碘乙酸单钠(MIA)诱导的大鼠 OA 模型中的保护作用也通过减轻疼痛和软骨降解以及抑制 IL-1β 介导的炎症而得到观察。总之,我们的结果提供了证据,表明 TA 通过阻断 IL-1β-IL-1R1 相互作用和抑制 IL-1β 的生物活性,在 OA 和与 IL-1 相关的疾病中发挥潜在作用。

https://cdn.ncbi.nlm.nih.gov/pmc/blobs/8ceb/10118179/6eb5cfaf4a15/pone.0281834.g001.jpg

文献AI研究员

20分钟写一篇综述,助力文献阅读效率提升50倍。

立即体验

用中文搜PubMed

大模型驱动的PubMed中文搜索引擎

马上搜索

文档翻译

学术文献翻译模型,支持多种主流文档格式。

立即体验