Suppr超能文献

通过植物介导的 RNA 干扰控制白腐病(白绢病菌)。

Control of white mold (Sclerotinia sclerotiorum) through plant-mediated RNA interference.

机构信息

Department of Biological Sciences, University of Manitoba, Winnipeg, MB, R3T 2N2, Canada.

出版信息

Sci Rep. 2023 Apr 20;13(1):6477. doi: 10.1038/s41598-023-33335-4.

Abstract

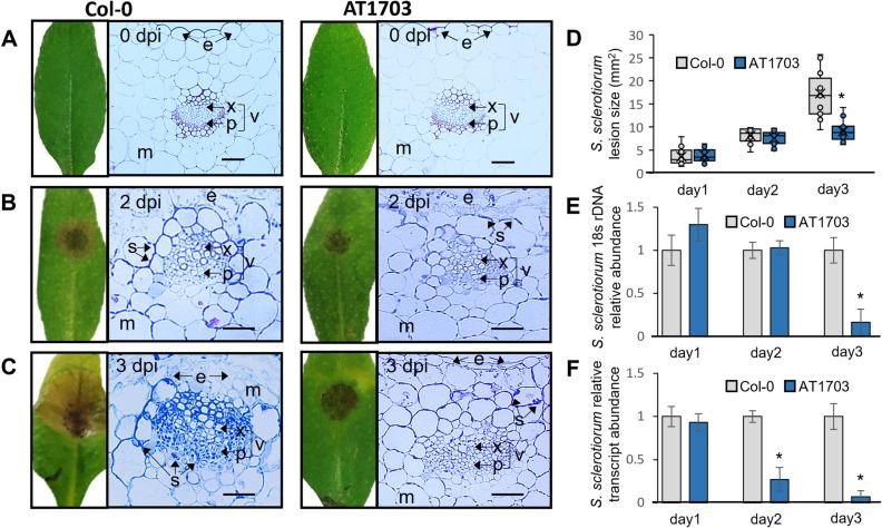
The causative agent of white mold, Sclerotinia sclerotiorum, is capable of infecting over 600 plant species and is responsible for significant crop losses across the globe. Control is currently dependent on broad-spectrum chemical agents that can negatively impact the agroecological environment, presenting a need to develop alternative control measures. In this study, we developed transgenic Arabidopsis thaliana (AT1703) expressing hairpin (hp)RNA to silence S. sclerotiorum ABHYDROLASE-3 and slow infection through host induced gene silencing (HIGS). Leaf infection assays show reduced S. sclerotiorum lesion size, fungal load, and ABHYDROLASE-3 transcript abundance in AT1703 compared to wild-type Col-0. To better understand how HIGS influences host-pathogen interactions, we performed global RNA sequencing on AT1703 and wild-type Col-0 directly at the site of S. sclerotiorum infection. RNA sequencing data reveals enrichment of the salicylic acid (SA)-mediated systemic acquired resistance (SAR) pathway, as well as transcription factors predicted to regulate plant immunity. Using RT-qPCR, we identified predicted interacting partners of ABHYDROLASE-3 in the polyamine synthesis pathway of S. sclerotiorum that demonstrate co-reduction with ABHYDROLASE-3 transcript levels during infection. Together, these results demonstrate the utility of HIGS technology in slowing S. sclerotiorum infection and provide insight into the role of ABHYDROLASE-3 in the A. thaliana-S. sclerotiorum pathosystem.

摘要

白霉菌的病原体核盘菌能够感染超过 600 种植物物种,是导致全球作物减产的主要原因。目前的防治方法依赖于广谱化学药剂,但这些药剂可能对农业生态环境造成负面影响,因此需要开发替代的防治措施。在本研究中,我们开发了表达发夹(hp)RNA 的拟南芥(AT1703)转基因植株,以沉默核盘菌的 ABHYDROLASE-3,并通过宿主诱导基因沉默(HIGS)减缓感染。叶片感染实验表明,与野生型 Col-0 相比,AT1703 中的核盘菌损伤面积、真菌负荷和 ABHYDROLASE-3 转录本丰度均降低。为了更好地了解 HIGS 如何影响宿主-病原体相互作用,我们直接在核盘菌感染部位对 AT1703 和野生型 Col-0 进行了全转录组 RNA 测序。RNA 测序数据显示,水杨酸(SA)介导的系统获得性抗性(SAR)途径以及预测调控植物免疫的转录因子富集。通过 RT-qPCR,我们鉴定了核盘菌中多胺合成途径中与 ABHYDROLASE-3 相互作用的预测伙伴,这些预测伙伴在感染过程中与 ABHYDROLASE-3 转录本水平共同降低。总之,这些结果证明了 HIGS 技术在减缓核盘菌感染方面的有效性,并深入了解了 ABHYDROLASE-3 在拟南芥-核盘菌病理系统中的作用。

https://cdn.ncbi.nlm.nih.gov/pmc/blobs/7c90/10119085/b6eb9d87eb90/41598_2023_33335_Fig1_HTML.jpg

文献AI研究员

20分钟写一篇综述,助力文献阅读效率提升50倍。

立即体验

用中文搜PubMed

大模型驱动的PubMed中文搜索引擎

马上搜索

文档翻译

学术文献翻译模型,支持多种主流文档格式。

立即体验