Suppr超能文献

人类遗传性 RIPK3 缺陷导致单纯疱疹病毒脑炎和神经元死亡失控。

Encephalitis and poor neuronal death-mediated control of herpes simplex virus in human inherited RIPK3 deficiency.

机构信息

St. Giles Laboratory of Human Genetics of Infectious Diseases, Rockefeller Branch, Rockefeller University, New York, NY, USA.

The Center for Stem Cell Biology, Sloan Kettering Institute for Cancer Research, New York, NY, USA.

出版信息

Sci Immunol. 2023 Apr 21;8(82):eade2860. doi: 10.1126/sciimmunol.ade2860.

Abstract

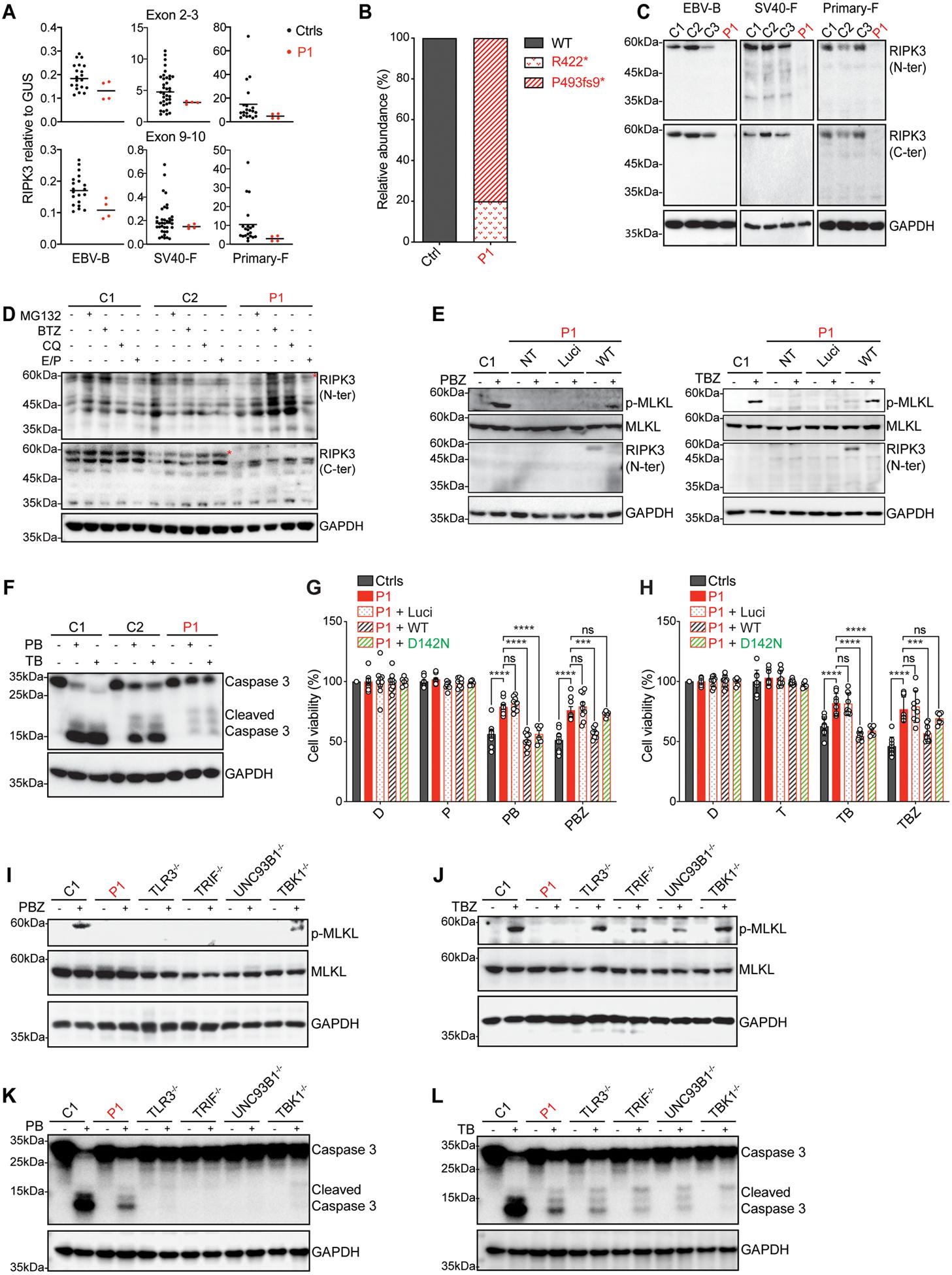
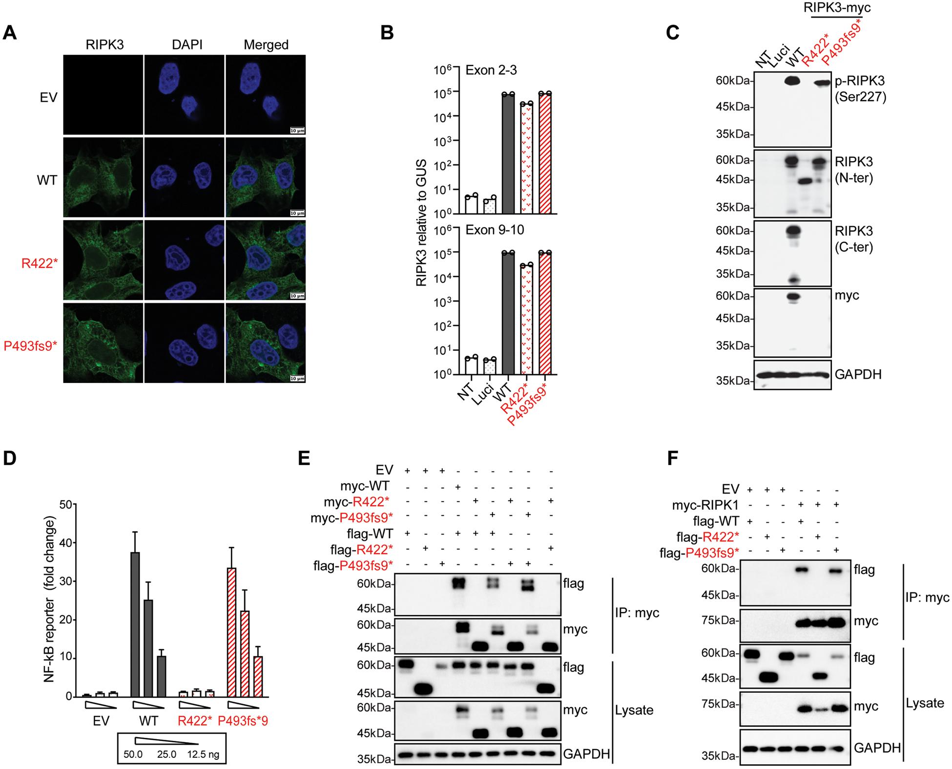
Inborn errors of TLR3-dependent type I IFN immunity in cortical neurons underlie forebrain herpes simplex virus-1 (HSV-1) encephalitis (HSE) due to uncontrolled viral growth and subsequent cell death. We report an otherwise healthy patient with HSE who was compound heterozygous for nonsense (R422*) and frameshift (P493fs9*) variants. Receptor-interacting protein kinase 3 (RIPK3) is a ubiquitous cytoplasmic kinase regulating cell death outcomes, including apoptosis and necroptosis. In vitro, the R422* and P493fs9* RIPK3 proteins impaired cellular apoptosis and necroptosis upon TLR3, TLR4, or TNFR1 stimulation and ZBP1/DAI-mediated necroptotic cell death after HSV-1 infection. The patient's fibroblasts displayed no detectable RIPK3 expression. After TNFR1 or TLR3 stimulation, the patient's cells did not undergo apoptosis or necroptosis. After HSV-1 infection, the cells supported excessive viral growth despite normal induction of antiviral IFN-β and IFN-stimulated genes (ISGs). This phenotype was, nevertheless, rescued by application of exogenous type I IFN. The patient's human pluripotent stem cell (hPSC)-derived cortical neurons displayed impaired cell death and enhanced viral growth after HSV-1 infection, as did isogenic RIPK3-knockout hPSC-derived cortical neurons. Inherited RIPK3 deficiency therefore confers a predisposition to HSE by impairing the cell death-dependent control of HSV-1 in cortical neurons but not their production of or response to type I IFNs.

摘要

先天性 TLR3 依赖性 I 型 IFN 免疫缺陷导致皮质神经元易患单纯疱疹病毒 1(HSV-1)脑炎(HSE),原因是病毒不受控制地生长和随后的细胞死亡。我们报告了一名患有 HSE 的健康患者,他是无义(R422*)和移码(P493fs9*)变异的复合杂合子。受体相互作用蛋白激酶 3(RIPK3)是一种普遍存在的细胞质激酶,调节细胞死亡结局,包括细胞凋亡和坏死性细胞凋亡。在体外,R422和 P493fs9 RIPK3 蛋白在 TLR3、TLR4 或 TNFR1 刺激以及 HSV-1 感染后 ZBP1/DAI 介导的坏死性细胞死亡时,损害细胞凋亡和坏死性细胞凋亡。患者的成纤维细胞没有检测到 RIPK3 表达。在 TNFR1 或 TLR3 刺激后,患者的细胞没有发生凋亡或坏死性细胞凋亡。在 HSV-1 感染后,尽管抗病毒 IFN-β和 IFN 刺激基因(ISGs)正常诱导,但细胞仍支持过度的病毒生长。然而,通过应用外源性 I 型 IFN 可以挽救这种表型。患者的人多能干细胞(hPSC)衍生的皮质神经元在 HSV-1 感染后表现出细胞死亡受损和病毒生长增强,而同源性 RIPK3 敲除 hPSC 衍生的皮质神经元也是如此。因此,RIPK3 的遗传性缺陷通过损害皮质神经元中 HSV-1 的细胞死亡依赖性控制,而不是它们产生或对 I 型 IFNs 的反应,导致 HSE 的易感性增加。

https://cdn.ncbi.nlm.nih.gov/pmc/blobs/94b1/10337828/8b8da674deee/nihms-1911516-f0001.jpg

文献AI研究员

20分钟写一篇综述,助力文献阅读效率提升50倍。

立即体验

用中文搜PubMed

大模型驱动的PubMed中文搜索引擎

马上搜索

文档翻译

学术文献翻译模型,支持多种主流文档格式。

立即体验