Suppr超能文献

NF-κB/p52 增强 ETS1 在全基因组范围内的结合以促进神经胶质瘤进展。

NF-κB/p52 augments ETS1 binding genome-wide to promote glioma progression.

机构信息

School of Biological Sciences (SBS), Nanyang Technological University (NTU), 60 Nanyang Drive, Singapore, 637551, Singapore.

Institute of Molecular and Cell Biology (IMCB), A*STAR, Singapore, 138673, Singapore.

出版信息

Commun Biol. 2023 Apr 22;6(1):445. doi: 10.1038/s42003-023-04821-2.

Abstract

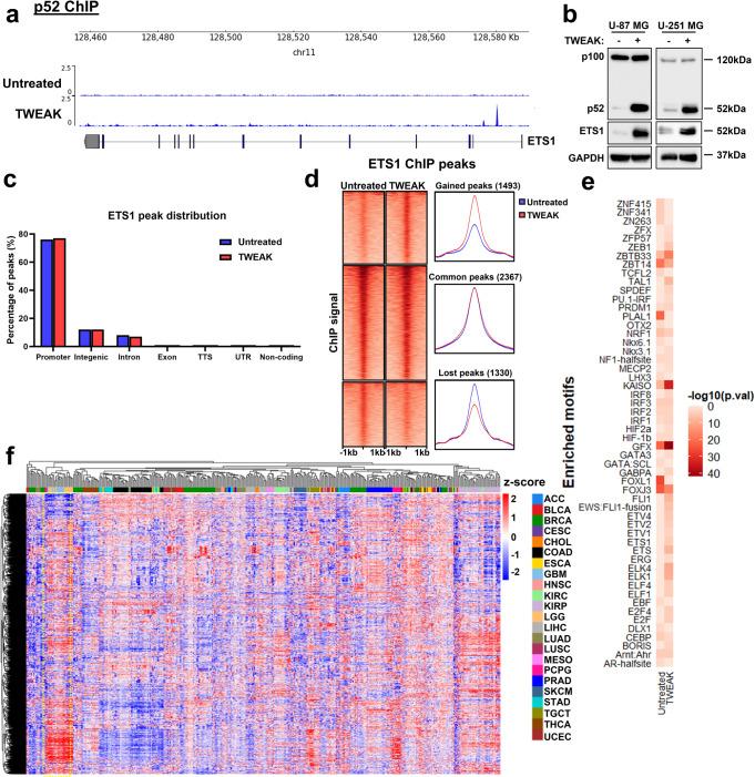
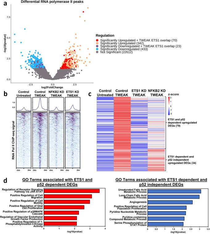
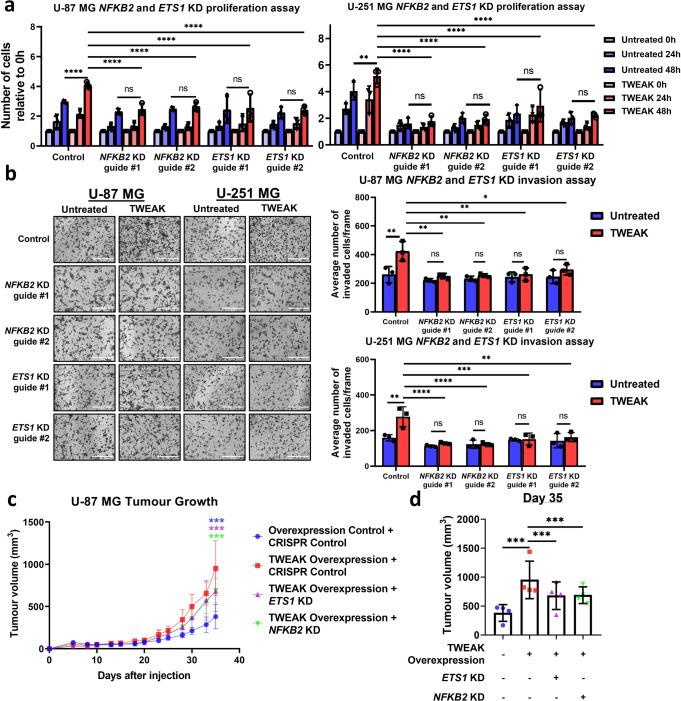
Gliomas are highly invasive and chemoresistant cancers, making them challenging to treat. Chronic inflammation is a key driver of glioma progression as it promotes aberrant activation of inflammatory pathways such as NF-κB signalling, which drives cancer cell invasion and angiogenesis. NF-κB factors typically dimerise with its own family members, but emerging evidence of their promiscuous interactions with other oncogenic factors has been reported to promote transcription of new target genes and function. Here, we show that non-canonical NF-κB activation directly regulates p52 at the ETS1 promoter, activating its expression. This impacts the genomic and transcriptional landscape of ETS1 in a glioma-specific manner. We further show that enhanced non-canonical NF-κB signalling promotes the co-localisation of p52 and ETS1, resulting in transcriptional activation of non-κB and/or non-ETS glioma-promoting genes. We conclude that p52-induced ETS1 overexpression in glioma cells remodels the genome-wide regulatory network of p52 and ETS1 to transcriptionally drive cancer progression.

摘要

神经胶质瘤是一种高度侵袭性和耐药性的癌症,治疗起来具有挑战性。慢性炎症是神经胶质瘤进展的关键驱动因素,因为它促进了炎症途径的异常激活,如 NF-κB 信号通路,从而推动癌细胞侵袭和血管生成。NF-κB 因子通常与自身家族成员形成二聚体,但最近有证据表明它们与其他致癌因子的混杂相互作用会促进新靶基因的转录和功能。在这里,我们表明非经典 NF-κB 激活直接调节 ETS1 启动子上的 p52,从而激活其表达。这以神经胶质瘤特异性的方式影响 ETS1 的基因组和转录景观。我们进一步表明,增强的非经典 NF-κB 信号促进了 p52 和 ETS1 的共定位,导致非 κB 和/或非 ETS 神经胶质瘤促进基因的转录激活。我们得出结论,神经胶质瘤细胞中 p52 诱导的 ETS1 过表达重塑了 p52 和 ETS1 的全基因组调控网络,从而转录驱动癌症进展。

https://cdn.ncbi.nlm.nih.gov/pmc/blobs/1fba/10122670/46a500f50c8d/42003_2023_4821_Fig1_HTML.jpg

文献AI研究员

20分钟写一篇综述,助力文献阅读效率提升50倍。

立即体验

用中文搜PubMed

大模型驱动的PubMed中文搜索引擎

马上搜索

文档翻译

学术文献翻译模型,支持多种主流文档格式。

立即体验