Suppr超能文献

利用 PandaOmics——一种人工智能赋能的生物靶标发现平台,鉴定与衰老和多形性胶质母细胞瘤相关的两用治疗靶标。

Identification of dual-purpose therapeutic targets implicated in aging and glioblastoma multiforme using PandaOmics - an AI-enabled biological target discovery platform.

机构信息

The Youth Longevity Association, Sevenoaks, NA, United Kingdom.

Pine Crest School Science Research Department, Fort Lauderdale, Florida 33334, USA.

出版信息

Aging (Albany NY). 2023 Apr 26;15(8):2863-2876. doi: 10.18632/aging.204678.

Abstract

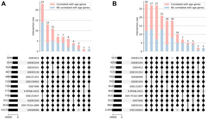
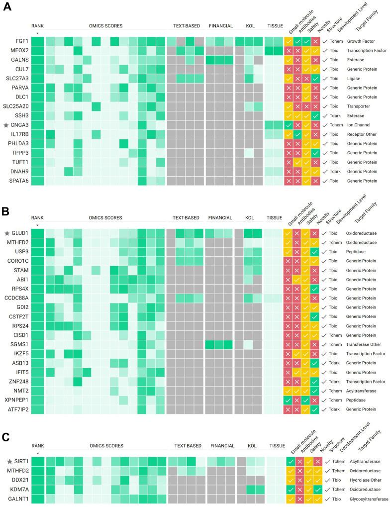
Glioblastoma Multiforme (GBM) is the most aggressive and most common primary malignant brain tumor. The age of GBM patients is considered as one of the disease's negative prognostic factors and the mean age of diagnosis is 62 years. A promising approach to preventing both GBM and aging is to identify new potential therapeutic targets that are associated with both conditions as concurrent drivers. In this work, we present a multi-angled approach of identifying targets, which takes into account not only the disease-related genes but also the ones important in aging. For this purpose, we developed three strategies of target identification using the results of correlation analysis augmented with survival data, differences in expression levels and previously published information of aging-related genes. Several studies have recently validated the robustness and applicability of AI-driven computational methods for target identification in both cancer and aging-related diseases. Therefore, we leveraged the AI predictive power of the PandaOmics TargetID engine in order to rank the resulting target hypotheses and prioritize the most promising therapeutic gene targets. We propose cyclic nucleotide gated channel subunit alpha 3 (), glutamate dehydrogenase 1 () and sirtuin 1 () as potential novel dual-purpose therapeutic targets to treat aging and GBM.

摘要

多形性胶质母细胞瘤(GBM)是最具侵袭性和最常见的原发性恶性脑肿瘤。GBM 患者的年龄被认为是疾病的负面预后因素之一,诊断的平均年龄为 62 岁。预防 GBM 和衰老的一种有前途的方法是确定与这两种情况都相关的新的潜在治疗靶点,作为并发驱动因素。在这项工作中,我们提出了一种多方位的靶点识别方法,不仅考虑了与疾病相关的基因,还考虑了与衰老相关的重要基因。为此,我们使用相关性分析的结果,结合生存数据、表达水平差异和先前发表的与衰老相关基因的信息,开发了三种靶点识别策略。最近的几项研究已经验证了人工智能驱动的计算方法在癌症和衰老相关疾病中的靶点识别的稳健性和适用性。因此,我们利用了 PandaOmics TargetID 引擎的人工智能预测能力,对得出的靶点假说进行排序,并优先考虑最有前途的治疗基因靶点。我们提出环核苷酸门控通道亚基α 3 ()、谷氨酸脱氢酶 1 () 和 Sirtuin 1 () 作为治疗衰老和 GBM 的潜在新型双重治疗靶点。

https://cdn.ncbi.nlm.nih.gov/pmc/blobs/627e/10188351/2326a57e521f/aging-15-204678-g001.jpg

文献AI研究员

20分钟写一篇综述,助力文献阅读效率提升50倍。

立即体验

用中文搜PubMed

大模型驱动的PubMed中文搜索引擎

马上搜索

文档翻译

学术文献翻译模型,支持多种主流文档格式。

立即体验