Suppr超能文献

应用 LASSO 回归筛选 2 型糖尿病小鼠泪腺的候选基因。

Screening marker genes of type 2 diabetes mellitus in mouse lacrimal gland by LASSO regression.

机构信息

Henan Eye Institute, Henan Eye Hospital, and Henan Key Laboratory of Ophthalmology and Visual Science, Henan Provincial People's Hospital, People's Hospital of Zhengzhou University, People's Hospital of Henan University, No. 7, Weiwu Road, Zhengzhou City, 450003, Henan Province, China.

出版信息

Sci Rep. 2023 Apr 26;13(1):6862. doi: 10.1038/s41598-023-34072-4.

Abstract

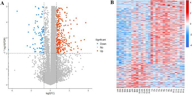
Type 2 diabetes mellitus (T2DM) is characterized by insulin resistance and a relative deficiency of insulin. This study aims to screen T2DM-related maker genes in the mouse extraorbital lacrimal gland (ELG) by LASSO regression.C57BLKS/J strain with leptin db/db homozygous mice (T2DM, n = 20) and wild-type mice (WT, n = 20) were used to collect data. The ELGs were collected for RNA sequencing. LASSO regression was conducted to screen marker genes with the training set. Five genes were selected from 689 differentially expressed genes by LASSO regression, including Synm, Elovl6, Glcci1, Tnks and Ptprt. Expression of Synm was downregulated in ELGs of T2DM mice. Elovl6, Glcci1, Tnks, and Ptprt were upregulated in T2DM mice. Area under receiver operating curve of the LASSO model was 1.000(1.000-1.000) and 0.980(0.929-1.000) in the training set and the test set, respectively. The C-index and the robust C-index of the LASSO model were 1.000 and 0.999, respectively, in the training set, and 1.000 and 0.978, respectively, in the test set. In the lacrimal gland of db/db mice, Synm, Elovl6, Glcci1, Tnks and Ptprt can be used as marker genes of T2DM. Abnormal expression of marker genes is related to lacrimal gland atrophy and dry eye in mice.

摘要

2 型糖尿病(T2DM)的特征为胰岛素抵抗和相对胰岛素缺乏。本研究旨在通过 LASSO 回归筛选小鼠眶外泪腺(ELG)中的 T2DM 相关候选基因。使用 C57BLKS/J 品系瘦素 db/db 纯合子(T2DM,n=20)和野生型(WT,n=20)小鼠收集数据。收集 ELG 进行 RNA 测序。使用训练集进行 LASSO 回归筛选标记基因。通过 LASSO 回归,从 689 个差异表达基因中选择了 5 个基因,包括 Synm、Elovl6、Glcci1、Tnks 和 Ptprt。Synm 在 T2DM 小鼠的 ELG 中表达下调。Elovl6、Glcci1、Tnks 和 Ptprt 在 T2DM 小鼠中上调。LASSO 模型在训练集和测试集的 AUC 分别为 1.000(1.000-1.000)和 0.980(0.929-1.000)。LASSO 模型在训练集的 C 指数和稳健 C 指数分别为 1.000 和 0.999,在测试集分别为 1.000 和 0.978。在 db/db 小鼠的泪腺中,Synm、Elovl6、Glcci1、Tnks 和 Ptprt 可作为 T2DM 的候选标记基因。标记基因的异常表达与小鼠泪腺萎缩和干眼症有关。

https://cdn.ncbi.nlm.nih.gov/pmc/blobs/77c9/10133337/2addbf427d7f/41598_2023_34072_Fig1_HTML.jpg

文献AI研究员

20分钟写一篇综述,助力文献阅读效率提升50倍。

立即体验

用中文搜PubMed

大模型驱动的PubMed中文搜索引擎

马上搜索

文档翻译

学术文献翻译模型,支持多种主流文档格式。

立即体验