Suppr超能文献

基于单细胞成像和机器学习的全基因组遗传互作网络

A global genetic interaction network by single-cell imaging and machine learning.

机构信息

German Cancer Research Center (DKFZ), Division Signaling and Functional Genomics and Department of Cell and Molecular Biology, Medical Faculty Mannheim, Heidelberg University, Heidelberg, Germany; Department of Life Sciences and Engineering, University of Applied Sciences Bingen, Bingen am Rhein, Germany.

German Cancer Research Center (DKFZ), Division Signaling and Functional Genomics and Department of Cell and Molecular Biology, Medical Faculty Mannheim, Heidelberg University, Heidelberg, Germany.

出版信息

Cell Syst. 2023 May 17;14(5):346-362.e6. doi: 10.1016/j.cels.2023.03.003. Epub 2023 Apr 27.

Abstract

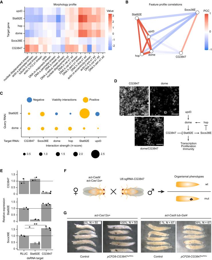
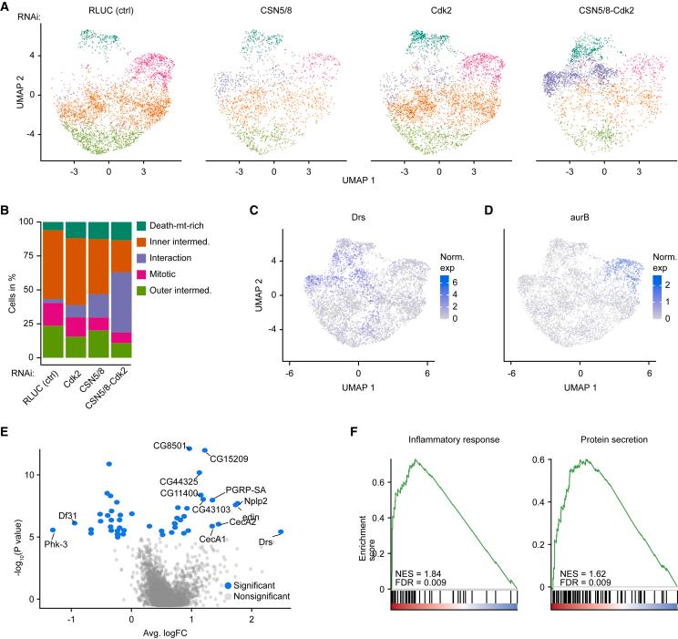
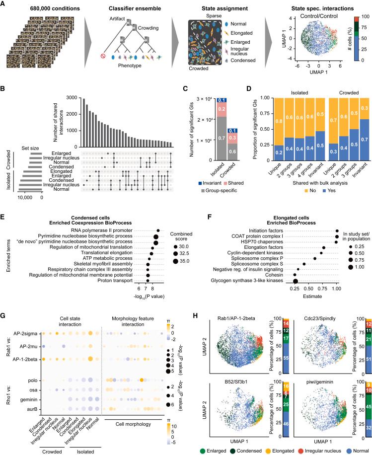
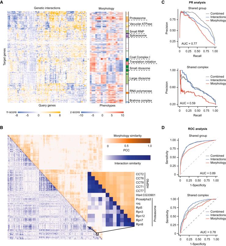
Cellular and organismal phenotypes are controlled by complex gene regulatory networks. However, reference maps of gene function are still scarce across different organisms. Here, we generated synthetic genetic interaction and cell morphology profiles of more than 6,800 genes in cultured Drosophila cells. The resulting map of genetic interactions was used for machine learning-based gene function discovery, assigning functions to genes in 47 modules. Furthermore, we devised Cytoclass as a method to dissect genetic interactions for discrete cell states at the single-cell resolution. This approach identified an interaction of Cdk2 and the Cop9 signalosome complex, triggering senescence-associated secretory phenotypes and immunogenic conversion in hemocytic cells. Together, our data constitute a genome-scale resource of functional gene profiles to uncover the mechanisms underlying genetic interactions and their plasticity at the single-cell level.

摘要

细胞和机体表型受复杂的基因调控网络控制。然而,不同生物体的基因功能参考图谱仍然稀缺。在这里,我们在培养的果蝇细胞中生成了超过 6800 个基因的合成遗传互作和细胞形态特征图谱。基于该遗传互作图谱,我们利用机器学习方法发现了基因功能,将功能分配给 47 个模块中的基因。此外,我们设计了 Cytoclass 方法,用于在单细胞分辨率下解析离散细胞状态的遗传互作。该方法鉴定了 Cdk2 和 Cop9 信号体复合物的相互作用,触发了血细胞中的衰老相关 secretory 表型和免疫原性转换。总之,我们的数据构成了一个基因组规模的功能基因图谱资源,用于揭示遗传互作及其在单细胞水平上的可塑性的机制。

https://cdn.ncbi.nlm.nih.gov/pmc/blobs/29f0/10206407/2f07720c191b/gr1.jpg

文献AI研究员

20分钟写一篇综述,助力文献阅读效率提升50倍。

立即体验

用中文搜PubMed

大模型驱动的PubMed中文搜索引擎

马上搜索

文档翻译

学术文献翻译模型,支持多种主流文档格式。

立即体验