Suppr超能文献

重新评估具有更高诊断准确性的 FDA 批准抗生素,以评估抗菌药物耐药性。

Re-evaluation of FDA-approved antibiotics with increased diagnostic accuracy for assessment of antimicrobial resistance.

机构信息

Department of Molecular, Cellular, and Developmental Biology, University of California, Santa Barbara, Santa Barbara, CA 93106, USA; Institute for Collaborative Biotechnologies, University of California, Santa Barbara, Santa Barbara, CA 93106, USA.

Department of Molecular, Cellular, and Developmental Biology, University of California, Santa Barbara, Santa Barbara, CA 93106, USA; Institute for Collaborative Biotechnologies, University of California, Santa Barbara, Santa Barbara, CA 93106, USA; Department of Medical Microbiology and Immunology, School of Medicine, University of California, Davis, Davis, CA 95616, USA.

出版信息

Cell Rep Med. 2023 May 16;4(5):101023. doi: 10.1016/j.xcrm.2023.101023. Epub 2023 Apr 27.

Abstract

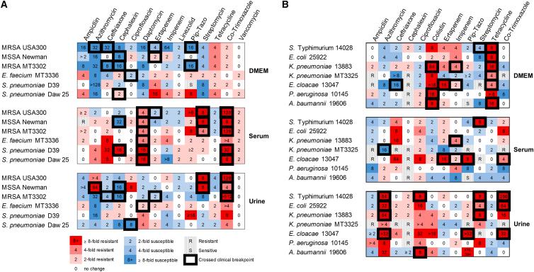
Accurate assessment of antibiotic susceptibility is critical for treatment of antimicrobial resistant (AMR) infections. Here, we examine whether antimicrobial susceptibility testing in media more physiologically representative of in vivo conditions improves prediction of clinical outcome relative to standard bacteriologic medium. This analysis reveals that ∼15% of minimum inhibitory concentration (MIC) values obtained in physiologic media predicted a change in susceptibility that crossed a clinical breakpoint used to categorize patient isolates as susceptible or resistant. The activities of antibiotics having discrepant results in different media were evaluated in murine sepsis models. Testing in cell culture medium improves the accuracy by which MIC assays predict in vivo efficacy. This analysis identifies several antibiotics for treatment of AMR infections that standard testing failed to identify and those that are ineffective despite indicated use by standard testing. Methods with increased diagnostic accuracy mitigate the AMR crisis via utilizing existing agents and optimizing drug discovery.

摘要

准确评估抗生素敏感性对于治疗抗微生物药物耐药(AMR)感染至关重要。在这里,我们研究了在更能代表体内条件的生理相关介质中进行抗微生物药物敏感性测试是否能改善对临床结果的预测,与标准细菌学培养基相比。这项分析表明,在生理介质中获得的约 15%的最小抑菌浓度(MIC)值预测了敏感性的变化,这种变化跨越了用于将患者分离物分类为敏感或耐药的临床折点。在小鼠脓毒症模型中评估了在不同介质中具有不同结果的抗生素的活性。在细胞培养基中进行测试可提高 MIC 测定预测体内疗效的准确性。这项分析确定了一些用于治疗 AMR 感染的抗生素,标准测试未能发现这些抗生素,尽管标准测试表明这些抗生素有效,但实际上却无效。通过利用现有药物并优化药物发现,提高诊断准确性的方法可以减轻 AMR 危机。

https://cdn.ncbi.nlm.nih.gov/pmc/blobs/cb07/10213814/0f4d9cc20736/fx1.jpg

文献AI研究员

20分钟写一篇综述,助力文献阅读效率提升50倍。

立即体验

用中文搜PubMed

大模型驱动的PubMed中文搜索引擎

马上搜索

文档翻译

学术文献翻译模型,支持多种主流文档格式。

立即体验